搜索
首页
大数快讯
大数活动
服务超市
文章专题
出海平台
流量密码
出海蓝图
产业赛道
物流仓储
跨境支付
选品策略
实操手册
报告
跨企查
百科
导航
知识体系
工具箱
更多
找货源
跨境招聘
DeepSeek
首页
>
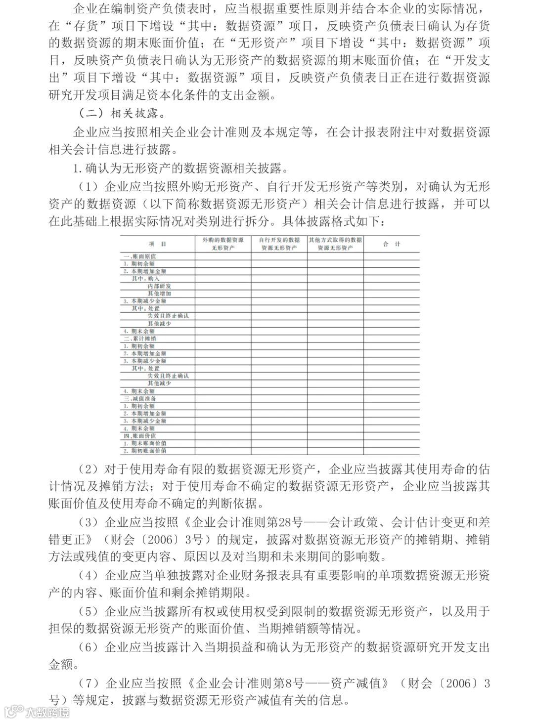
政策热点 | 2024年起“数字”资产入表!
>
0
0
政策热点 | 2024年起“数字”资产入表!
铯镨工业互联网平台
2024-10-14
0
来源:
国务院政策文件,
侵权
联系必删。
【声明】内容源于网络
0
0
铯镨工业互联网平台
铯镨工业互联网建筑产业平台官方公众号
内容
1003
粉丝
0
关注
在线咨询
铯镨工业互联网平台
铯镨工业互联网建筑产业平台官方公众号
总阅读
489
粉丝
0
内容
1.0k
在线咨询
关注