
随着城市化进程的加快,老旧小区作为城市的一部分,渐渐显露出设施陈旧、功能不全等问题。这些问题不仅影响了居民的生活质量,还可能带来安全隐患。因此,针对老旧小区的改造成为了当下城市更新的重要内容。北京市为了规范这一过程,提升改造工程的质量,即将在2025年1月1日起施行《北京市老旧小区改造工程施工图设计文件技术审查要点》。

实施时间与影响
从2025年1月1日起,新的审查要点正式实施,意味着北京市在老旧小区的改造过程中将有一套更为严格和科学的审核机制。这一政策不单是制度上的规范,更是对长期以来存在于老旧小区内的诸多问题的一次系统梳理与改进。可以预见,在政策实施后,施工环节的科学性、合规性将大大提升,从而为居民提供一个更加安全、舒适的生活环境。同时,这种规范化的审查也能够有效减少因施工质量问题而引发的事故,给居民的生活带来保障。
施工图审查要点概述
此次修改主要聚焦于建筑、结构、给排水、暖通和电气等五个专业的审查要点。每个专业领域的审核标准,都是经过长时间的经验积累与研究转化而来的具体化准则,旨在确保各个环节无缝对接。
1. 建筑专业
建筑专业的审查要点主要涵盖建筑设计的结构完整性、材料的防火标准与使用功能的合理性等方面。例如,设计阶段需考虑通风、采光等基本要素,确保居民在居住期间的健康与舒适。此外,建筑外立面的设计也需遵循美观与环保的双重要求。
2. 结构专业
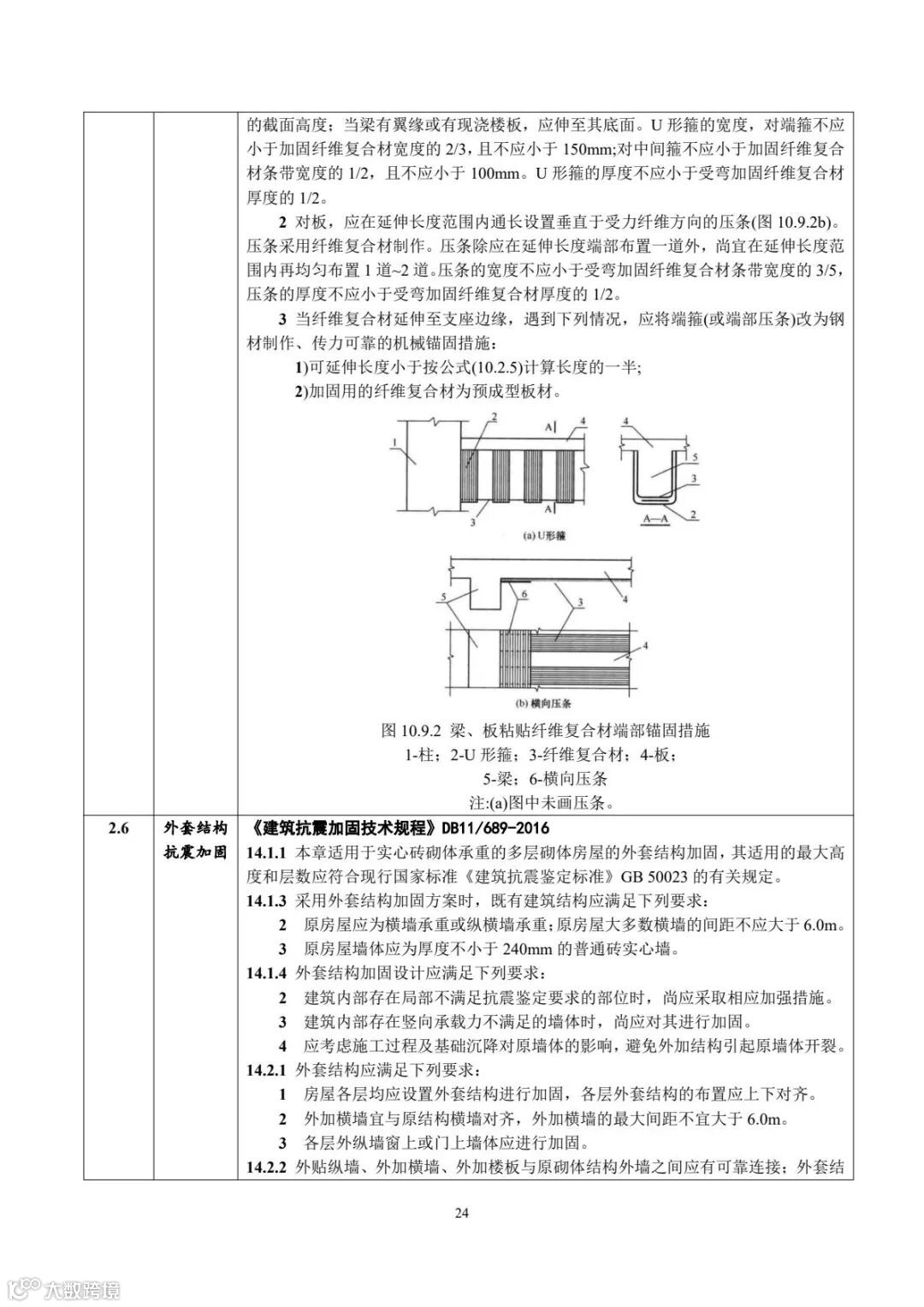
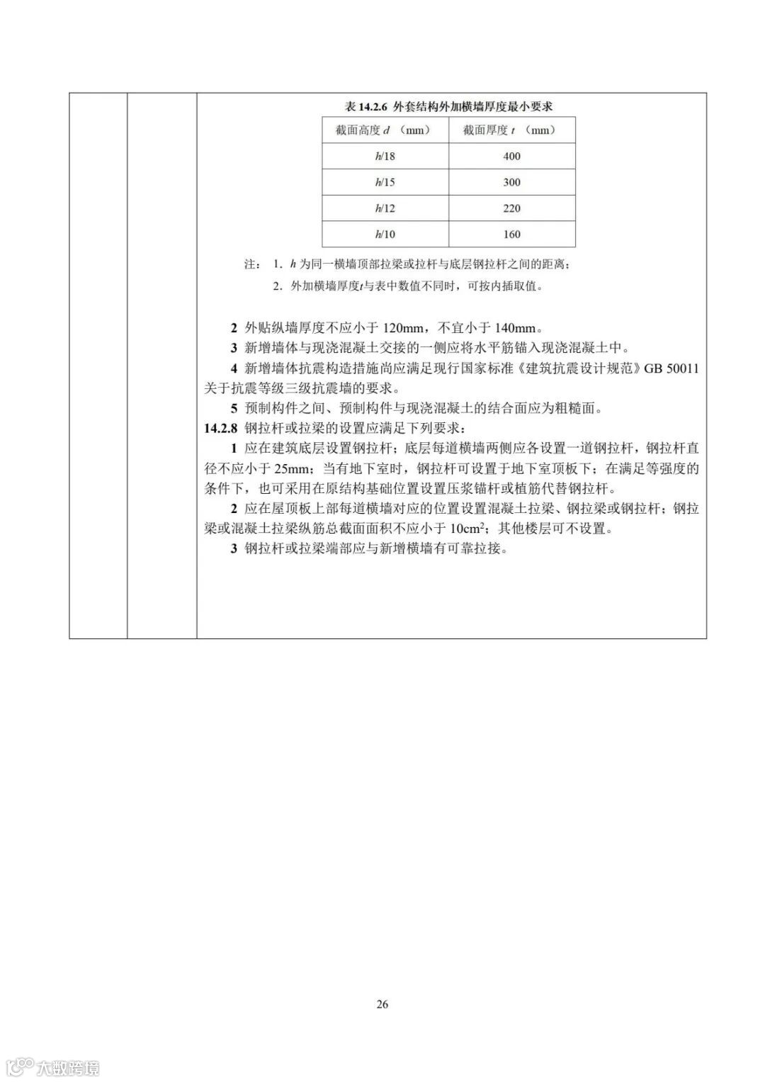
结构审查方面的重点在于荷载的计算与结构的稳定性。只有确保这一基础工作做得牢固,后续的施工才有一个良好的基础。在此方面,审查要点要求必须采用科学的设计理念来支撑建筑的整体安全。
3. 给排水专业
在给排水方面,重点是系统的布局与水压的稳定性。明确给排水设施的材质和规格,未雨绸缪,以防在使用过程中出现管道堵塞或泄漏等现象。通过有效的审查,确保小区居民在生活中能够享受到充足与安全的水资源。
4. 暖通专业
暖通工程的审查要点包括供暖方式的合理性与制冷设备的能耗问题。这一部分审核不仅有助于提升居民的生活舒适度,同样也关乎节能减排,具有较好的社会效益。
5. 电气专业
电气系统的安全性是直接关系到居民生命财产安全的重要环节。新规明确了对电气系统的全面评估标准,包括线路设计、负载能力与防漏电措施等,确保小区的电气设施在使用过程中不会出现安全隐患。
新政策的背景
新的审查要点并非凭空而来,它是基于《实施工程建设强制性标准监督规定》和《住房和城乡建设部关于修改施工图设计文件审查管理办法的决定》的系列规章而修订的,目的在于提升工程的安全标准与质量。这种政策背景下的指导,强调了立法的必要性,确保技术标准的权威性及适用性。
结论
总之,北京市即将实施的老旧小区改造施工图设计文件审查要点,标志着在城市更新进程中,对居民生存质量的一次重要承诺。希望所有相关人员能积极参与、深入落实这项制度,从设计、施工到最终交付,做到每个细节都严谨把控。只有各方通力合作,才能确保老旧小区改造的成功,真正为居民带来一个全新的、安全的、舒适的居住环境!

来源:北京市规划和自然资源委员会





