问一问
近日,中国法研“法研·智答”(DS满血版)正式上线,迅速受到广泛关注与积极试用,近一周单日用户活跃度提升4倍。
在使用过程中,大家普遍关注两个问题:
▲DeepSeek-R1模型能力这么强,是否还需要借助提示词(prompt)来进一步优化咨询效果?
▲如何精准提问,才能让大模型更好地回答真正想要的内容,这其中是否隐藏着一些独特的使用技巧?
答一答
首先,尽管DeepSeek已展现出强大的语言生成能力,但其输出仍需通过提示工程进行优化,以有效引导模型生成符合司法专业需求的高质量输出。其次,关于如何精准提问,这背后隐藏了一个大模型拓展应用场景的关键推动力——提示工程。
中国法研在智慧司法领域深耕多年,凭借对大模型及法律行业的深刻理解,沉淀出一套利用提示工程优化大模型法律咨询能力的实践经验。结合具体应用场景,提示工程师能够灵活设计符合司法领域业务需求的提示词(prompt)。在设计过程中,通常从角色、背景、技能、目标、限制、输出格式、工作流程和输出示例等多个维度进行综合考量,以便于提示词更精准引导模型输出。
经提示工程师多次测试,prompt的组成要素每部分都会对最终的咨询结果会产生影响。通过优化提示词,可以有效提升大模型在法律咨询领域的应用表现。
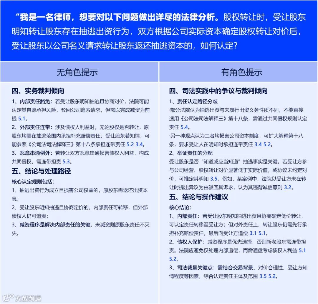
●以“角色”举例,针对同一个问题的法律分析,增加角色提示后,可以明显看到在结论部分,会根据律师的需要,围绕问题给出更具体的结论和操作建议。
●以“输出格式”举例,针对某问题的调解方案,增加输出格式提示后,输出内容会根据用户输入的格式要求进行完整阐述,并稳定输出。
对于没有法律背景的普通用户,如无特别指令时,“法研·智答”(DS满血版)可根据预置提示词帮助用户得到更全面、专业的解答。
后续,中国法研还将继续研究“法研·智答+DeepSeek+提示工程”的深度融合,聚焦法律咨询、调解、行政执法等细分领域,为用户提供更高效的法律服务,进一步以科技赋能法律实践。
“法研·智答”小程序试用
往期文章回顾

