《关于开展“清朗·网络平台算法典型问题治理”专项行动的通知》
发布
有关工作方案如下
一、主要任务
1.深入整治“信息茧房”、诱导沉迷问题。构建“信息茧房”防范机制,提升推送内容多样性丰富性。严禁推送高度同质化内容诱导用户沉迷。不得强制要求用户选择兴趣标签,不得将违法和不良信息记入用户标签并据以推送信息,不得超范围收集用户个人信息用于内容推送。规范设置“不感兴趣”等负反馈功能。
2.提升榜单透明度打击操纵榜单行为。全面公示热搜榜单算法原理,提升榜单透明度和可解释性。完善榜单日志留存,提高榜单算法原理可验证性。健全水军刷榜、水军账号等违规行为、账号检测识别技术手段,严管不法分子恶意利用榜单排序规则操纵榜单、炒作热点行为。
3.防范盲目追求利益侵害新就业形态劳动者权益。严防一味压缩配送时间导致配送超时率、交通违章率、事故发生率上升等问题。详细公示时间预估、费用计算、路线规划等算法规则。搭建畅通的申诉渠道,及时受理劳动者因交通管制、交通事故、恶劣天气等不可控因素导致的配送超时等申诉。
4.严禁利用算法实施大数据“杀熟”。严禁利用用户年龄、职业、消费水平等特征,对相同商品实施差异化定价行为。提升优惠促销透明度,清晰说明优惠券的领取条件、发放数量和使用规则等内容。客观如实说明优惠券领取失败原因,严禁以“来晚了”“擦肩而过”等提示词掩盖真实原因。
5.增强算法向上向善服务保护网民合法权益。持续优化完善面向未成年人、老年人的算法推荐服务,便利未成年人、老年人获取有益身心健康的信息。建立健全算法在赋能优质内容传播、违法行为识别发现等方面的社会治理应用。持续提升生成合成信息检测识别能力,及时发现处理违法违规生成合成信息。
6.落实算法安全主体责任。健全算法机制机理审核、数据安全的管理制度和技术措施。确保算法的训练数据具有合法来源,及时检测修复代码安全漏洞和算法逻辑缺陷,定期对算法模型的可用性、可控性、可解释性以及数据处理、模型训练、部署运行等环节开展安全评估。
二、工作目标
1.算法导向正确。健全完善正能量优质内容池,优化算法推荐服务机制,积极传播正能量,促进算法应用向上向善;建立健全用于识别违法和不良信息的特征库,积极探索应用于识别违法和不良信息的算法、技术,防范和抵制传播不良信息。不得设置诱导用户沉迷、过度消费等的算法模型。不得利用算法干预信息呈现,实施影响网络舆论或者规避监督管理行为。
2.算法公平公正。不得利用算法实施垄断和不正当竞争行为。保护劳动者合法权益,完善平台订单分配、报酬构成及支付、工作时间、奖惩等相关算法。保护消费者公平交易的权利,不得利用算法在交易价格等条件上实施不合理的差别待遇。
3.算法公开透明。优化检索、排序、推送等规则的透明度和可解释性,预防和减少争议纠纷。以适当方式公示算法推荐服务的基本原理、目的意图、主要运行机制等,确保简单、清晰、可理解。
4.算法自主可控。关闭算法推荐服务的选项操作便捷、功能有效。向用户提供选择或者删除用于算法推荐服务的针对其个人特征的用户标签的功能,便利用户自主选择兴趣领域。
5.算法责任落实。建立健全算法安全管理制度和技术措施。定期审核、评估、验证算法机制机理、模型、数据和应用结果等,常态化开展算法安全自评估。算法“应备尽备”,备案信息发生变更的及时办理变更或者注销手续。
三、工作安排
专项行动自即日起至2025年2月14日,具体安排如下:
1.组织企业自查自纠(即日起至2024年12月31日)。通过下发通知、召开专题会议等形式,部署属地重点网站平台对照重点任务,举一反三排查安全风险问题,简单问题立即整改,复杂问题明确整改举措和期限。
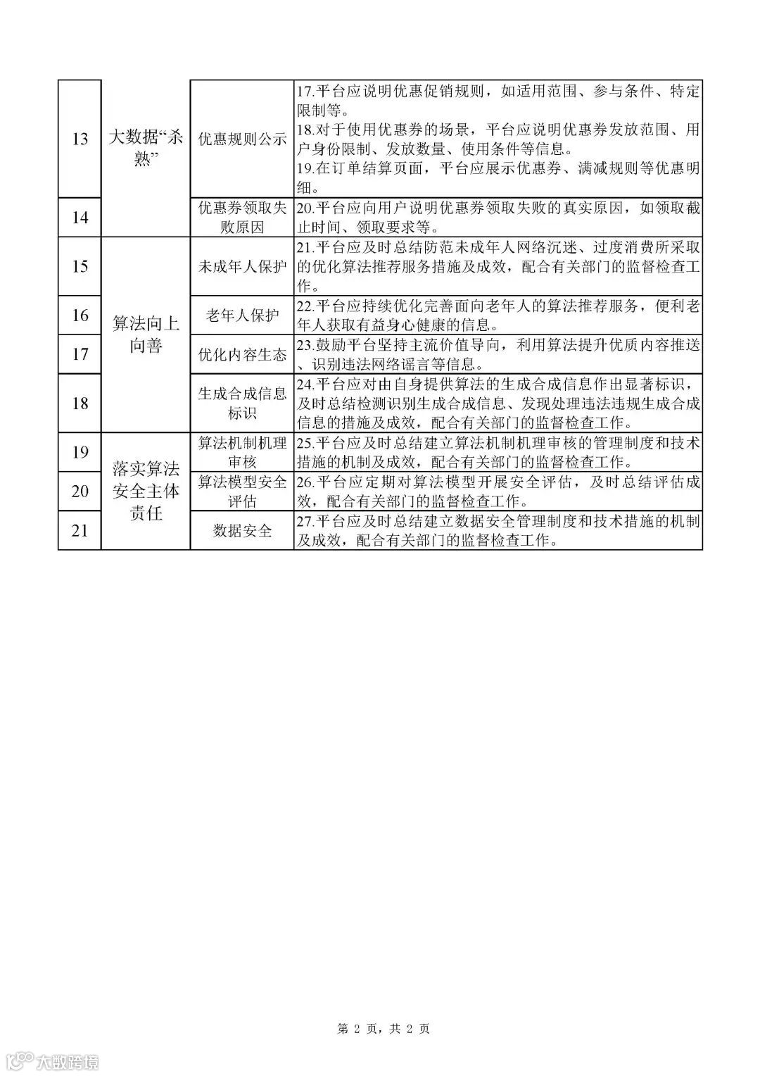
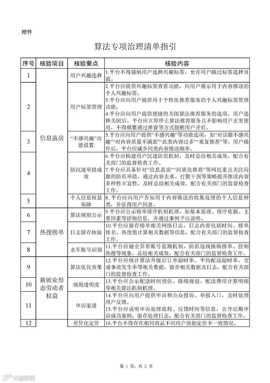
2.核验企业自查情况(2025年1月1日至2025年1月31日)。积极落实属地管理责任,对照《算法专项治理清单指引》(附件),对企业自查自纠情况进行深入评估。对自查不认真、整改不彻底的企业,及时组织技术力量进行核查并督促整改。
3.深入评估治理成效(2025年2月14日前完成)。各地网信部门会同有关部门,总结专项行动实施成效,结合专项行动开展情况,全面评估《指导意见》印发以来的算法治理举措及取得的积极成效,深入分析难点问题,制定今后一段时期的务实举措。
4.开设举报受理渠道(专项行动期间)。各地网信部门在专项行动期间要及时公开算法问题举报渠道。对网民举报线索进行监测核实,督促存在问题的网站平台及时整改,并向网民反馈整改结果。
四、工作要求
1.抓好组织落实。各地网信部门要发挥统筹协调作用,牵头开展专项行动。加强与属地电信、公安、市场监管等相关部门联动,细化工作分工,压实工作责任。运用好央地各方有效技术支撑力量,积极有效推动各项任务落实,确保取得工作成效。
2.依法依规处置。要依法依规对违反有关法律法规的网站平台进行处置处罚,精准区分违法违规情形、影响、性质,实现宽严相济、过罚相当、有力有效。
3.压实平台责任。要督促相关企业落实算法安全主体责任,认真梳理风险隐患,排查问题漏洞,客观真实反映存在的问题,及时深入开展整改。
4.推动长效治理。要常态化开展算法服务安全风险监测防范工作,及时发现网站平台违规问题线索,并综合运用督促整改、现场检查、处置处罚等措施,提升算法常态化治理水平。
算法专项治理清单指引
-END-
编辑 | 解决方案部
邮箱:mkt@dssec.com.cn
地址:内蒙古呼和浩特市赛罕区晨光街2号科创中心507室
Dssec
扫码关注我们
数字安全 安全数字世界
往期回顾

