
关注芯板坊微信公众号
后台回复“开发板”
免费领取更多热门开发板
Microchip Technology DM320104 - Curiosity PIC32MZ EF开发板旨在评估高性能PIC32MZ EF MCU。PIC32MZ EF MCU配有2MB闪存、512KB RAM、集成FPU、加密加速度计和出色的连接选项。
32位Curiosity开发平台具有编程器或调试器、板载Wi-Fi-N模块MRF24WN0MA-I/RM100,并与Microchip MPLAB® X IDE完全集成。

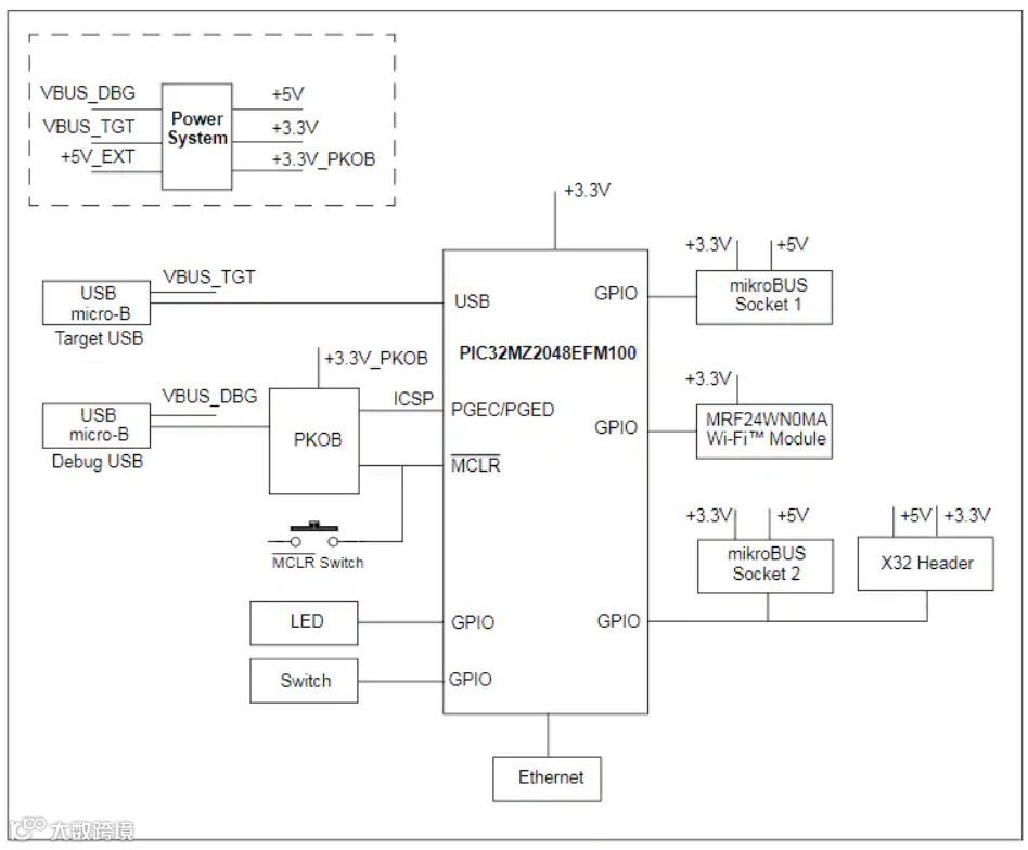
开发板规格
PIC32MZ2048EFM100 3232位微控制器
X32排针,用于使用Microchip音频子板的音频I/O
PIC32音频编解码器子卡 - AK4642EN (AC320100)
板载WI-FI-N模块MRF24WN0MA
用于灵活以太网PHY的排针
Microchip LAN8720A PHY子板LAN8720A
GPIO扩展排针
调试USB连接器,用于编程/调试
两个mikroBUS Click板插座,以扩展使用MikroElectronika Click板适配器板的功能
排针,用于外部5V输入
板载调试器
ICSP排针,用于外部调试器,如MPLAB® REAL ICE™或MPLAB ICD 3
三个用户LED和一个RGB LED
一个用户和重置按钮

该开发板包含两个MikroElektronika的mikroBUS™ Click板插座,以扩展使用适配器板的功能 这块兼容的适配器板包括PIC32音频编解码器子卡、LAN8720A PHY子板和MRF24WN0MA板载Wi-Fi模块。
Curiosity PIC32MZ EF开发板还具有扩展功能,因此非常适合用作连接、物联网和通用应用中的快速原型创建板。
「热门开发板免费申请」
<请在微信公众号后台回复>
回复“树莓派”免费申请树莓派3B+开发板;
回复“正点原子”免费申请正点原子STM32F767开发板;
回复“3328”免费申请ROC-RK3328-CC;


