导 读
固态电池主要有三大技术路线,将驱动材料体系迭代升级。固态电池是一种使用固态电极和固态电解质的电池。根据不同的固态电解质分类,固态电池有三大主流技术路线:聚合物固态电池、氧化物固态电池、硫化物固态电池,各有优缺点,尚有技术难题待突破,其中硫化物在全固态电池中发展潜力最大。
固态电池与传统液态电池的核心区别在于固态电解质取代传统液态锂电池的电解液和隔膜。固态电池对于材料体系的变革影响将依次为固态电解质>新型负极>新型正极。新型负极材料中短期向硅基负极发展,长远向金属锂负极迭代。新型正极材料主要在于提高能量密度,将向高电压材料迭代升级。
1
固态电池是下一代锂电池升级方向
1.1 固态电池的高能量密度与高安全性优势显著
2024 年伊始固态电池再度引发市场关注。2024 年 1 月,两则关于海外固态电池取得新进展的消息,再度引发市场对于固态电池领域的关注。一则是,日本大型电池企业 Maxell开发出具备传统方形电池容量 25 倍的圆柱形全固态电池。另一则是,大众集团旗下子公司 Power Co 完成了对 Quantum Scape 固态电池的耐力测试,结果表明其可实现 50 万公里超长寿命,充放电 1000 次仍保持 95%容量,证明了其超长寿命和几乎不衰减的续航能力,有力证明了固态电池的潜力。
传统液态锂电池的能量密度接近理论极限及其安全性问题,推动固态电池发展。目前传统液态锂电池的技术已经相对成熟,其能量密度已经接近 350Wh/kg 的理论极限。
固态电池与液态电池的核心区别在于固态电解质。传统液态锂电池主要由正极、负极、电解液和隔膜四大关键要素组成。而固态电池是一种使用固态电极和固态电解质的电池。固态电池使用固态电解质替换传统液态锂电池中的电解液和隔膜。

固态电池具有高能量密度和高安全性两大显著优势,成为下一代高性能锂电池。从性能对比来看,理论上,固态电池在离子电导率、能量密度、耐高压、耐高温、循环寿命等各项指标均优于液态电池,兼顾了传统液态锂电池无法兼顾的高能量密度和高安全特性,成为电动汽车的理想电池。
1.2 固态电池发展路径
随着液态电解质含量逐步下降,固态电池的发展路径大致可以分为半固态(5-10wt%)、准固态(0-5wt%)、全固态(0wt%)等阶段,其中半固态、准固态使用的电解质均为混合固液电解质。
目前在全球范围内,全固态电池主要处于研发和试制阶段。目前制约全固态电池产业化的主要局限在于:材料技术、制备技术还不够成熟,生产成本过高。行业普遍认为全固态电池距离大规模产业化至少还需 5 年时间。
在全固态电池正式进入商业化阶段之前,半固态电池或许是很好的过渡技术解决方案。半固态电池使用的是固液混合电解质,电池中电解液的含量占比在 5-10%之间,增加涂覆固态电解质,其电化学原理与液态锂电池相同,基本可以沿用现有成熟的电池制造工艺,生产难度小于固态电池。
而相比于传统液态锂电池,半固态电池在性能上有了大幅提升,其优点包括安全性较好、能量密度较高、灵活性更好、循环寿命更长、工作温度范围更宽、耐挤压和耐震动等。
因此,半固态电池成为液态电池向全固态电池转型的过渡技术。2023 年已有多家企业进行半固态电池的产能建设,半固态电池量产在即,将逐渐进入商业化阶段。

2
固态电池技术路线及材料体系变革趋势
2.1 固态电池三大技术路线
固态电池有三大主流技术路线:聚合物固态电池、氧化物固态电池、硫化物固态电池,其中,硫化物在全固态电池中发展潜力最大。固态电池的不同技术路线主要由不同的固态电解质进行区分。根据固态电解质的分类,固态电解质主要有三大技术路线:聚合物电解质、氧化物电解质、硫化物电解质。其中,聚合物电解质属于有机电解质,氧化物电解质和硫化物电解质属于无机电解质。
理想的固态电解质材料应该拥有高离子电导率,对锂金属具有化学和电化学稳定性,能够很好地抑制锂枝晶产生,制造成本较低,无需使用稀有金属等特点。但目前三大技术路线各有优缺点,未有能同时满足以上要求的,在技术突破上仍存在一定的难度。总的来说,硫化物电解质在全固态电池中最具有发展潜力。
聚合物电解质:聚合物的优点是易加工,与现有的电解液生产设备、工艺都比较兼容,机械性能好。其缺点包括:(1)离子电导率太低,需要加热到 60℃高温才能正常充放电;(2)化学稳定性较差,无法适用于高电压的正极材料,在高温下也会发生起火燃烧的现象;(3)电化学窗口窄,电位差太大时(>4V)电解质易被电解,使得聚合物的性能上限较低。
氧化物电解质:其优点在于具有较好的导电性和稳定性,离子电导率比聚合物更高,热稳定性高达 1000℃,机械稳定性和电化学稳定性都较好。其缺点包括:(1)相对于硫化物,其离子电导率偏低,使得氧化物固态电池在性能提升过程中会遇到容量、倍率性能受限等一系列问题;(2)氧化物非常坚硬,导致固态电池存在刚性界面接触问题,在简单的室温冷压情况下,电池的孔隙率非常高,可能导致电池无法正常工作。
硫化物电解质:离子电导率最高,机械性能好,并且电化学稳定窗口较宽(5V 以上),工作性能表现优异,在全固态电池中发展潜力最大。其缺点包括:(1)界面不稳定,容易与正负极材料发生副反应,造成界面高阻抗,导致内阻增大;(2)在制备工艺层面,硫化物固态电池的制备工艺比较复杂,且硫化物容易与空气中的水、氧气反应产生硫化氢剧毒气体。
其中,聚合物电解质发展最为迅速,技术较成熟,最早推进商业化应用,已实现小规模量产,但存在电导率低等缺点,性能上限较低,到目前也并未大面积铺开。氧化物电解质各方面的性能表现较为均衡,目前进展较快。硫化物电解质的电导率较高,性能表现最优异,最适用于电动车,商业化潜力大,但研究难度也大,如何保持较高稳定性有待解决。对固态电解质的关键问题实现技术突破,将有望加速产业化的进程。

2.2 固态电池驱动料体系迭代升级
固态电池产业链:固态电池产业链包括上游各种矿资源等原材料,中游为正极、负极、固态电解质等关键材料及制造环节,下游为消费、动力、储能等各领域应用场景。

固态电池产业链关键变化环节:固态电解质>新型负极>新型正极。
固态电池的核心在于采用固态电解质取代传统液态锂电池易燃、易爆的有机电解液和隔膜,因此,固态电解质是固态电池相对液态电池最大的变化所在。而在正极、负极材料方面,固态电池可沿用液态锂电池的材料体系,并且材料迭代升级的空间大。固态电池对于材料体系的变革影响将依次为固态电解质>新型负极>新型正极。
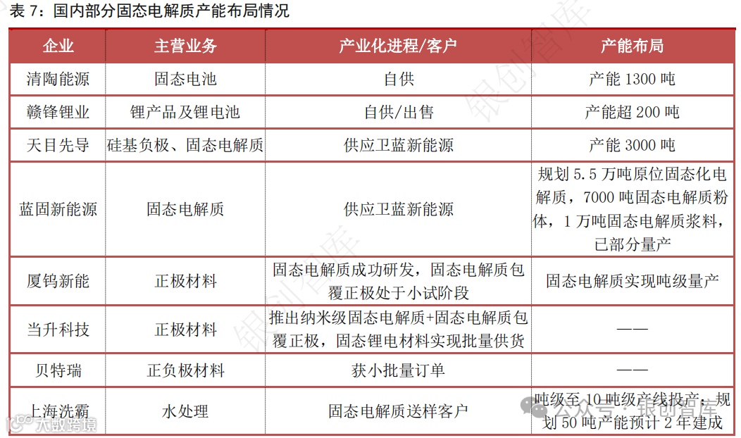
(一)固态电解质:主要在于提升电池安全性能,对锆镧锗等金属有新需求。固态电池在材料体系端最大的变化在于电解质由液态变为固态,取代电解液和隔膜。按照固态电解质的不同,对上游原材料的需求不同。固态电解质需要使用部分稀有金属原材料,氧化物电解质含锆、镧金属,硫化物电解质含锗金属。
锆资源:我国储量少,需求大,进口依赖度高。我国锆矿资源储量少,需求量大,进口依赖度高达 90%,供需格局长期偏紧。上市公司中,东方锆业拥有澳大利亚多个锆矿资源,并持续加大对应用于固态电池电解质的二氧化锆产品的投入和研发。三祥新材携手合作伙伴,共同参与固态电解质材料的研发和生产。目前,公司以自产氧化锆为原料,进行了固态电解质粉体的合成试验,主要包括 LLZO、LLZTO、LALZO、LGLZO、LALZTO 及LGLZTO 等系列含锆氧化物固态电解质粉体材料,项目处于实验室小试阶段。
锗资源:我国是全球锗储量第二,锗生产第一大国。我国是全球第二大的锗矿资源存储国,全球占比 41%,也是全球第一大锗生产国。上市公司主要包括云南锗业和驰宏锌锗。云南锗业拥有锗系列产品的完整产业链,锗矿资源丰富,锗产品产销量全国第一,是目前国内最大的锗系列产品生产商和供应商。驰宏锌锗保有锗资源储量 600 吨,约占全国的 17%,锗产品含锗产能 60 吨/年,约占全球的三分之一。具有上游资源提炼,中游提纯、深加工,下游高端应用生产、研发等锗提取和深加工的完整产业链。
(二)新型负极材料:中短期向硅基负极发展,长远向金属锂负极迭代。固态电池对高能量密度的要求,将促使负极材料从石墨负极向硅基负极发展,长远将向金属锂负极迭代。目前锂电池的负极材料主要为人造石墨,其具有电导率高和稳定性好的优势,但石墨材料的比容量理论值较低,当前石墨负极的比容量约为 360mAh/g,已接近理论最大值 372mAh/g。
硅基负极理论比容量是石墨负极的 10 倍以上,已初步实现产业化。无定型碳材料具有良好的寿命和循环性能。硅具有超过石墨材料 10 倍的理论比容量(4200 mAh/g)和略高于石墨的嵌锂电压平台。因此,硅碳材料是短期内最有可能替代石墨材料成为负极材料的新方向。但由于硅基负极存在体积膨胀大、导电性差和 SEI 膜不稳定的缺点,在液态锂电池中,硅和电解液容易发生副反应,因此目前多与石墨掺杂使用,同时目前的应用也较为受限。
据 GGII 数据显示,2022 年硅基负极规划产能超 20 万吨/年,包括璞泰来、杉杉股份、翔丰华等石墨头部负极企业,同时,包括天目先导、兰溪致德、索理德等一批聚焦于硅碳材料的创新企业也正在硅基负极产业化痛点上重点攻关。2022 年我国硅基负极出货量为1.6 万吨,预计 2023 年硅基负极出货量超 2.7 万吨。
金属锂负极在全固态电池的应用潜力大。金属锂负极具有高比容量(3860mAh/g)、低电位及导电性优异的优点,能够极大地提升电池的能量密度,可实现 1000Wh/L 的能量密度,意味着续航里程可以超过 1000km,可以应用于全固态电池,是未来最具潜力的负极材料之一。但目前尚不成熟,应用于半固态/固态电池中仍面临锂枝晶的威胁,有待技术上取得突破。
(三)新型正极材料:主要在于提高能量密度,将向高电压材料迭代升级。固态电池可以沿用传统液态电池的正极材料体系,但由于固态电池具有更宽的电化学窗口,因此可以兼容更高电压的正极材料,从而提高电池能量密度。在固态电解质、金属锂负极等材料技术逐步成熟后,未来固态电池正极材料将向超高镍、富锂锰基、高压尖晶石镍锰酸锂等高能量密度的新型材料迭代升级。
富锂锰基为一种新兴正极材料,多家企业已有所布局。中高镍(5 系、6 系)和高镍(8系、9 系)的比容量上限分别达到 205mAh/g 和 220mAh/g。富锂锰基为一种新兴正极材料,具有更高的比容量和高电压的特点,在约 2.0V-4.8V 区间内具有超过 250mAh/g 的比容量。目前,国内已有多家企业储备了富锂锰基正极材料的相关生产技术。
上市公司中,容百科技、当升科技等正极材料头部企业均提前布局了针对固态电池使用的高镍三元、富锂锰基等正极材料的研发,目前已进入小试阶段,并配合客户在公司现有产线进行产品性能优化及工艺放大试验。
镍锰酸锂正成为正极材料研究热点之一。高压尖晶石型镍锰酸锂具有高能量密度、高安全及低成本优势。镍锰酸锂材料的理论比容量为 146.7mAh/g,锂电压上限高达 5V,电压平台高达 4.7V,具有超高的能量密度(650Wh/kg)及功率密度。当固态电解质与高压镍锰酸锂电极相匹配时,能够进一步提高固态电池的能量密度。目前正成为锂电池正极材料研究热点之一。

3
全球固态电池产业化前景渐明朗
3.1 国内与海外固态电池发展现状
全固态电池是全球公认的下一代电池,被列入中国、美国、欧盟、日韩等主要国家的发展战略。全球企业都在积极布局固态电池,全固态电池成为下一代电池技术竞争的关键制高点。

中国固态电池领域企业最多。从全球固态电池产业布局来看,中国参与的企业最多,包括传统电池企业、初创电池企业、整车企业等;其次是日本,技术实力最强;美国以一些初创企业为主;欧洲主要是车企和美国的初创企业合作;韩国企业不多,但实力也强。

全球范围内固态电池主要处于研发和试制阶段,各国对于固态电池的技术路线选择存在差异。
(1)日韩:主攻硫化物技术路线,致力于全固态电池。
日本企业在固态电池的研发起步较早,在固态电池开发领域处于技术领先地位。由于硫化物固态电解质电导率高、性能表现优异且最适配全固态电池,丰田、日产、本田、松下、LG 新能源、三星 SDI、SK on 等日韩企业长期以来选择最有前景的硫化物固态电池(全固态电池)为主攻技术路线。丰田、本田、日产,既研发固态电池,又生产整车,
在电池与整车性能匹配结合方面可能会更有优势。丰田起步最早,且研发进展最快,拥有全球最多的固态电池专利(1300 多项),但距离商业化还需一段时间,预计 2025 年量产第一代全固态电池(300Wh/kg,600Wh/L),2030 年量产第二代全固态电池(400Wh/kg,800Wh/L)。
(2)欧美:欧洲车企与美国初创企业合作推动固态电池发展。
欧洲在聚合物技术路线上最早开始商业化应用。但由于聚合物电导率太低,欧洲量产的固态电池,在相同电池容量下,实际续航还不及液态锂电池,因此,到现在也未形成趋势。目前美国固态电池领域以 Quantum Scape、Solid Power 等初创企业为主,在硫化物、氧化物和聚合物都有布局,大众、宝马、奔驰等欧洲车企通过投资这些美国初创企业,推动其在固态电池领域发展。比如,大众投资 Quantum Scape,成为该公司最大股东,Quantum Scape 计划 2025 年底开始量产固态电池;宝马和 Solid Power 紧密合作,2023 年 Solid Power 向宝马交付第一批 A 样,固态电池正式进入装车验证阶段,预计2026 年量产。
(3)中国:国内企业侧重氧化物技术路线,半固态电池量产在即。
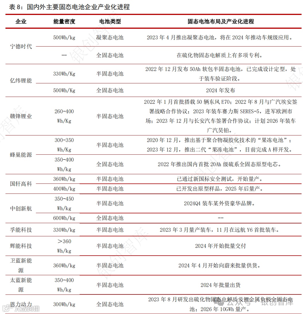
国内企业多数选择氧化物技术路线。由于氧化物电解质非常坚硬、孔隙率高,容易导致电离子传输通道不畅,以目前的技术需要加入电解液,因此,目前国内研发的氧化物固态电池主要为固液混合方向。卫蓝新能源、清陶能源、赣锋锂电、辉能科技等国内多家固态电池公司都是选择以氧化物材料为基础的固液混合技术路线。已公开的半固态电池的单体能量密度可突破 400Wh/kg。2022 年后国内部分车企开始搭载半固态电池,如蔚来发布的 ES6、东风发布的 E70、岚图发布的追风等车型,大部分是搭载以氧化物为电解质的半固态电池。
此外,从行业的动态来看,我国在固态电池领域有加速发展的势头:据国家知识产权局介绍,在锂电池特别是固态电池领域,我国是全球主要的技术来源国之一。截至 2023 年 5 月,全球固态电池关键技术专利申请量为 20798 项,其中我国有7640 项,占比达 36.7%。近 5 年,我国固态电池全球专利申请量年均增长 20.8%,增速位列全球第一。
2023 年 12 月 18 日,由中国一汽、东风汽车、长安汽车等 27 家单位组建的固态电池产业创新联合体在深圳成立。创新平台涵盖基础研究、材料开发与生产、电芯设计与制造、系统集成与整车应用等环节,涉及我国多家整车企业、材料领域公司、高校、研究机构等单位。
2024 年 1 月 21 日,中国全固态电池产学研协同创新平台(CASIP)成立。平台是为推动全固态电池技术创新与产业化进程,在中国产学研合作促进会的指导下,由多位院士专家,多家领军企业、知名高校、研究机构,以及多个地方政府联合发起。
3.2 企业加速布局,半固态电池量产先行
2023 年国内半固态电池装车量突破 GWh 级别,正式开启产业化进程。根据高工锂电数据显示,截至 2023 年 12 月,国内半固态电池的产能规划累计已接近 300GWh,落地产能约15GWh,出货量突破 GWh 级别。其中,以初创电池企业卫蓝新能源为代表,其半固态电池装车量达 0.8GWh,主要搭载在蔚来汽车。据高工锂电预计,2024 年国内搭载(半)固态电池上市的新车型将超过 5 款,出货量有望迈向 5GWh 级别。

在关键材料方面,部分企业已经成功研发出固态电解质,有些处于中试、送样客户阶段,有些已实现小批量供货。整体来看,目前固态电解质的产业规模尚小,但具备一定的规模化基础。


2023 年国内半固态电池实现小批量装车,2024 年加速量产。国内企业多以半固态电池为主,海外企业基本为全固态电池。国内企业的半固态电池率先进入量产阶段,部分企业的半固态电池已经在相关车型上得到装车验证,并于 2023 年实现小批量生产。2024年将有更多企业的半固态电池启动量产。日韩、欧美等海外企业的固态电池量产时间集中在 2026-2030 年。


国内车企固态电池车型启动量产时间早于海外车企。2023 年,蔚来 ES6、ET7、东风 E70、岚图追风、赛力斯 SERES5 等车型已搭载半固态电池,上汽、广汽、长安等车企也计划将于 2024-2026 年上市搭载半固态电池车型。丰田、本田、大众、宝马等日本、欧洲车企计划启动搭载固态电池车型量产上市的时间在 2026-2030 年。

3.3 固态电池市场规模将迎快速增长
未来随着固态电池技术不断进步,成本逐渐呈下降趋势,尤其是国内半固态电池产业化进程已开启,固态电池的市场规模将得以快速增长。根据 EVTank 发布的《中国固态电池行业发展白皮书(2024 年)》,预计到 2030 年全球固态电池的出货量将达到 614.1GWh,在整体锂电池中的渗透率预计在 10%左右,市场规模将超过 2500 亿元,其中主要为半固态电池。

—— E N D ——
免责声明:【国能超容储能】转载其他网站内容,出于传递更多信息而非盈利之目的,同时并不代表赞成其观点或证实其描述,内容仅供参考。版权归原作者所有,若有侵权,请联系我们删除。
扫码了解更多

好文!必须在看

