
注意!
开展个人所得税专项附加扣除信息核验啦

温馨提示:7月26日,国家税务总局厦门市税务局,国家税务总局十堰市税务局,国家税务总局石家庄市税务局等多个税务机关网站发布关于开展个人所得税专项附加扣除信息核验的公告。文末阿联选取了几个地区发布的公告,公告内容几乎一样,仅仅是文号、落款单位和一个热线咨询电话不同,就不一一列举了,大家一定要关注起来!
个人所得税专项附加扣除信息核验小常识
01
什么是专项附加扣除信息核验?
02
通过什么途径核实?
03
如果核验不通过怎么办?
04
纳税人该怎么办?
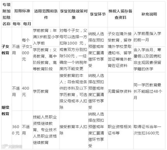
个人所得税专项附加扣除政策一览表



注释:
1、本表所称父母,是指父母、继父母、养父母;子女,是指婚生子女、非婚生子女、继子女、养子女。父母之外的其他担任未成年人的监护人的,比照执行;
2、专项附加扣除以居民个人一个纳税年度的应纳税所得额为限额,一个纳税年度扣除不完的,不结转以后年度扣除;
3、居民个人取得劳务报酬所得、稿酬所得、特许权使用费所得、或者取得经营所得但没有综合所得的,专项附加扣除在办理汇算清缴时减除;
4、纳税人同时从两处以上取得工资、薪金所得,并由扣缴义务人减除专项附加扣除的,对同一专项附加扣除项目,在一个纳税年度内只能选择从一处取得的所得中减除;
5、纳税人年度中间更换工作单位的,在原单位任职、受雇期间已享受的专项附加扣除金额,不得在新任职、受雇单位扣除。原扣缴义务人应当自纳税人离职不再发放工资薪金所得的当月起,停止为其办理专项附加扣除;
6、一个纳税年度内,纳税人在扣缴义务人预扣预缴税款环节未享受或未足额享受专项附加扣除的,可以在当年内向支付工资、薪金的扣缴义务人申请在剩余月份发放工资、薪金时补充扣除,也可以在次年3月1日至6月30日内,向汇缴地主管税务机关办理汇算清缴时申报扣除;
7、市辖区户籍人口以国家统计局公布的数据为准;
8、职业资格目录以(人社部发〔2017〕68号)为准;
9、纳税人需要留存备查的相关资料自法定汇算清缴期结束后保存五年;
10、本表摘自(国发〔2018〕41号)和(国家税务总局公告2018年第60号)。
国家税务总局厦门市税务局
关于开展个人所得税专项附加扣除信息核验的公告
尊敬的纳税人:
为贯彻落实党中央、国务院关于个人所得税改革的决策部署,确保广大纳税人依法准确享受专项附加扣除政策,根据《个人所得税法实施条例》《个人所得税专项附加扣除暂行办法》有关规定,我市税务机关将随机选择部分已申报享受专项附加扣除的纳税人,对专项附加扣除信息进行核验并开展纳税辅导。
近期,税务机关将通过手机短信、个人所得税APP消息、电话或面谈沟通等方式与纳税人取得联系,请各位纳税人予以关注,如您通过上述方式收到税务机关的提示,请按照提示认真核实已填报的专项附加扣除信息,若存在错漏,请及时补充、修正。如有疑问,请拨打12366或0592-2022725、0592-2022137热线咨询。
感谢您对税务机关工作的理解和支持。
特此公告。
国家税务总局厦门市税务局
2019年7月26日
国家税务总局石家庄市税务局
关于开展个人所得税专项附加扣除信息核验的公告
尊敬的纳税人:
为贯彻落实党中央、国务院关于个人所得税改革的决策部署,确保广大纳税人依法准确享受专项附加扣除政策,根据《个人所得税法实施条例》《个人所得税专项附加扣除暂行办法》有关规定,我市税务机关将随机选择部分已申报享受专项附加扣除的纳税人,对专项附加扣除信息进行核验并开展纳税辅导。
近期,税务机关将通过手机短信、个人所得税APP消息、电话或面谈沟通等方式与纳税人取得联系,请各位纳税人予以关注,如您通过上述方式收到税务机关的提示,请按照提示认真核实已填报的专项附加扣除信息,若存在错漏,请及时补充、修正。如有疑问,请拨打12366或0311-82205491热线咨询。
感谢您对税务机关工作的理解和支持。
特此公告。
国家税务总局石家庄市税务局
2019年7月26日
国家税务总局十堰市税务局
关于开展个人所得税专项附加扣除信息核验的公告
尊敬的纳税人:
为贯彻落实党中央、国务院关于个人所得税改革的决策部署,确保广大纳税人依法准确享受专项附加扣除政策,根据《个人所得税法实施条例》《个人所得税专项附加扣除暂行办法》有关规定,我市税务机关将随机选择部分已申报享受专项附加扣除的纳税人,对专项附加扣除信息进行核验并开展纳税辅导。
近期,税务机关将通过手机短信、个人所得税APP消息、电话或面谈沟通等方式与纳税人取得联系,请各位纳税人予以关注,如您通过上述方式收到税务机关的提示,请按照提示认真核实已填报的专项附加扣除信息,若存在错漏,请及时补充、修正。如有疑问,请拨打12366或0719-7222007、0719-7222008热线咨询。
感谢您对税务机关工作的理解和支持。
特此公告。
国家税务总局十堰市税务局
2019年7月26日
国家税务总局太原市迎泽区税务局
关于开展个人所得税专项附加扣除信息核验的公告
尊敬的纳税人:
为贯彻落实党中央、国务院关于个人所得税改革的决策部署,确保广大纳税人依法准确享受专项附加扣除政策,根据《个人所得税法实施条例》《个人所得税专项附加扣除暂行办法》有关规定,我区税务机关将随机选择部分已申报享受专项附加扣除的纳税人,对专项附加扣除信息进行核验并开展纳税辅导。
近期,税务机关将通过手机短信、个人所得税APP消息、电话或面谈沟通等方式与纳税人取得联系,请各位纳税人予以关注,如您通过上述方式收到税务机关的提示,请按照提示认真核实已填报的专项附加扣除信息,若存在错漏,请及时补充、修正。如有疑问,请拨打12366或0351-2562211、0351-2562212热线咨询。
感谢您对税务机关工作的理解和支持。
特此公告。
国家税务总局太原市迎泽区税务局
2019年7月26日

温馨提示:各地税局下半年会陆续开展核查,请准备好相关资料。
来源:税乎网、财天下、个税等
往期回顾


