

★活动主题:
【“挑战”路演活动】
★活动时间:
2015年5月27日(星期三)
下午14:00-16:00
★活动地址:
北京市中小企业公共服务平台
★活动报名:
请参会单位将参会回执反馈至
邮箱:public2@bjsidic.com
联系人:柴楠 、胡熙
联系电话: 82176996 /82176966

★活动主题:
【新三板面对面一站式沙龙(第一期)】
★活动时间:
2015年5月28日(星期四)
下午14:00-16:00
★活动地址:
北京市中小企业公共服务平台
★活动报名:
请参会单位将参会回执反馈至
邮箱:public2@bjsidic.com
联系人:张雪霏 、 房荣荣
联系电话: 82176928/ 82176982

★活动主题:
【以商标窥商业培训交流活动】
★活动时间:
2015年5月29日(星期三)
下午14:00-16:00
★活动地址:
北京市中小企业公共服务平台
★活动报名:
请参会单位将参会回执反馈至
邮箱:public1@bjsidic.com
联系人:柴楠 、胡熙
联系电话: 82176996 /82176966
【参会回执内容】
请将活动名称+单位名称+姓名+职务+手机+邮箱 ,发送到活动指定邮箱。
【活动地点路线图】
北京市中小企业公共服务平台服务大厅(海淀区新建宫门路2号,中关村国家自主创新示范区展示中心西侧会议中心路线图)

地铁4号线西苑站C口出,向南直走1000米达到。对面为海淀镇政府,毗邻海淀公园。
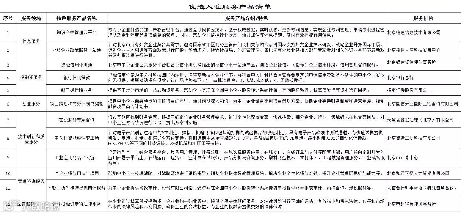
预告:(周一)优选入驻服务产品清单

(来源:北京市中小企业公共服务平台 整理编辑:王娜)

