点击上方蓝字关注我们

各区中小企业主管部门、小型微型企业创业基地、中小企业公共服务平台:
为深入贯彻落实《北京市促进中小企业发展条例》的相关规定,逐步完善市、区、乡镇创业服务体系,为创业者提供创业咨询、辅导、培训等综合性服务,北京市经济和信息化局所属北京市中小企业服务中心拟组织2021年中小企业创新创业导师培训。培训分为线上与线下两部分,中心不收取费用。现将有关事项通知如下:
1.培训时间:2021年6月8日—10日,6月8日早8:30—9:00报到。
2.培训地点:怀柔区双阳宾馆。
3.培训对象:各区中小企业主管部门、小型微型企业创业基地、中小企业公共服务平台相关人员,每单位1人。
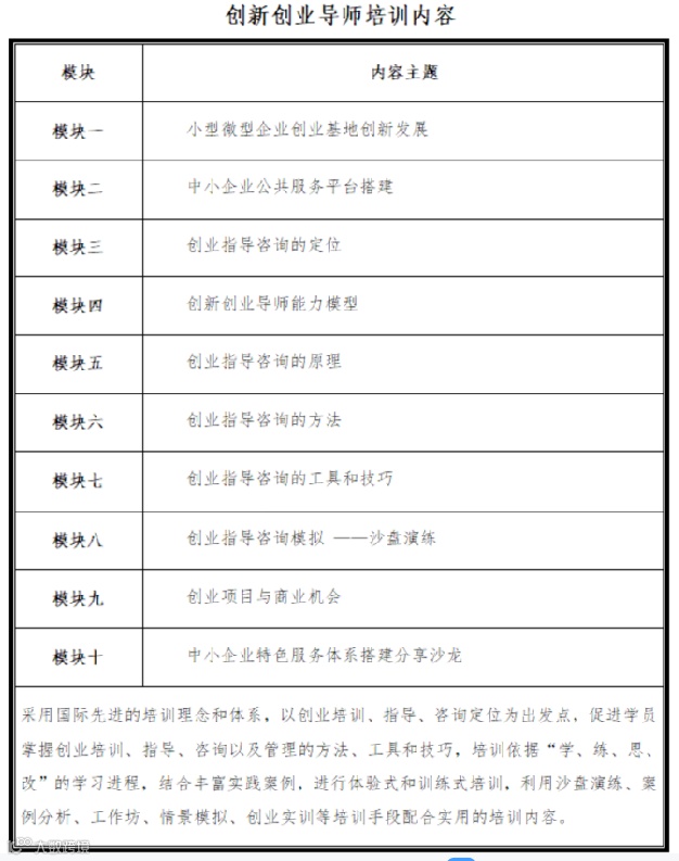
4.培训内容:依据创业以及创业服务的发展规律,以创业者、创业团队以及中小企业发展的实际需求为出发点,设计了创新创业指导咨询课程的十大模块(见附件1)。课程教学全程采用体验式互动教学方式,以线上线下相结合、培训和沙龙相结合的方式进行。同时加入指导咨询实用工具供学员实际工作中使用。培训师由中国生产力促进中心协会副秘书长、全国创业培训工作指导委员会特聘专家、中国就业促进会创业专业委员会特聘专家、萃智指南者教育科技(北京)有限公司赵伟老师担任。
参加培训的学员需在线上学习开通后一周之内,登录国家继续教育公共服务平台网络学院,完成线上网络课程的学习及考核。
1.请各单位于6月1日前,将《培训班回执》反馈至市中小企业服务中心创新创业服务部邮箱shuangchuangbu517@163.com。
2.联系人:杨丽娟,85235527、18600093517。
附件:1.创新创业导师培训内容
2.培训日程安排
3.培训班回执
附件1

附件2

附件3
培训班回执
姓 名 |
性别 |
民族 |
年龄 |
工作单位 |
职务 |
手机 |

北京市中小企业公共服务平台
电话:82176996
地址:北京市海淀区四道口北街
大钟寺怡和8号院7号楼
网站:www.smebj.cn


