点击上方蓝字 关注我们
“创客北京2022”大赛由市经济和信息化局、市财政局、北京市丰台区人民政府联合主办,以“创客北京 智创未来”为主题,旨在搭建北京市中小企业交流展示、资源对接平台,激发创新潜力,集聚创业资源,营造创新创业氛围。
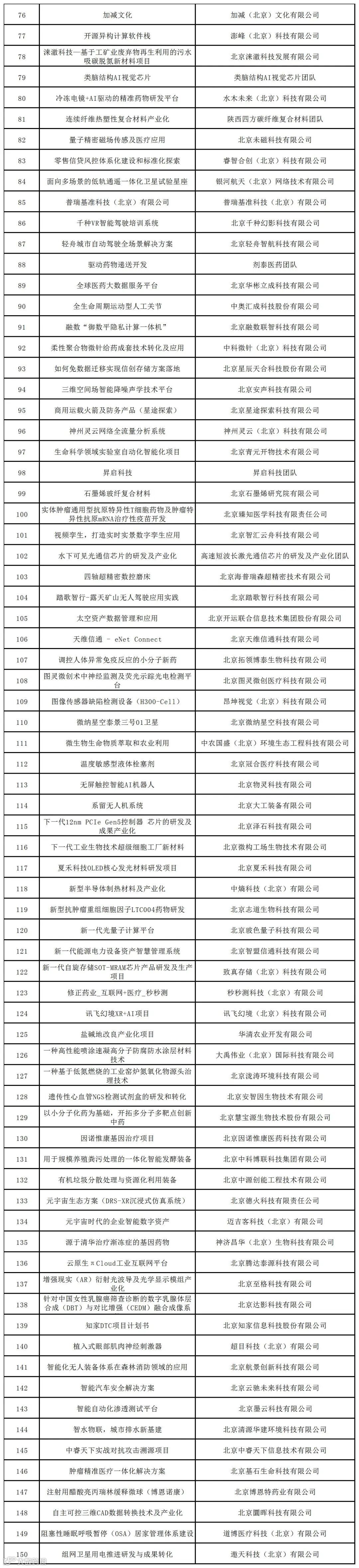
自6月份开赛以来,北京市区域赛经过初赛、复赛、决赛、排名赛四轮激烈角逐,产生了TOP150及企业组、创客组特、一、二、三等奖获奖项目。现将TOP150项目名单公布如下,恭喜各位优秀项目。
“创客北京2022”创新创业大赛北京区域赛
TOP150 项目名单(排名不分先后)
北京市中小企业公共服务平台
电话:82176996
地址:北京市海淀区四道口北街
大钟寺怡和8号院7号楼
网站:www.smebj.cn
发现“分享”和“赞”了吗,戳我看看吧!

