今天这几款产品都可满足你的需求
🌈有需要的朋友,赶紧收藏起来慢慢研究❗

大家养老:大家慧选养老年金险
IRR>4.2%,支持加减保、养老社区
(点击查看大图)
-
总保费≥25万,享受旅居社区权益;
-
总保费≥120万,享受城心社区权益;
对接高端养老社区
(点击查看大图)
富德生命:鑫禧年年尊享版
经典IP、累计收益高、加账户
(点击查看大图)
上榜理由:
搭配万能账户
(点击查看大图)
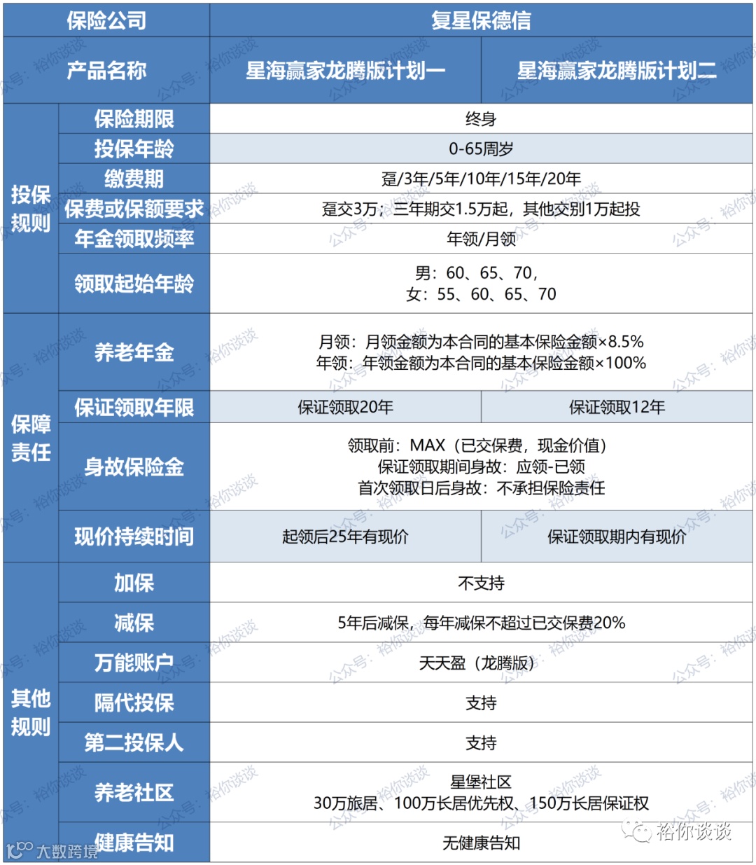
复星保德信:星海赢家(龙腾版)
高领取、加账户、有社区

-
总保费>30万,享受社区旅居权益; -
总保费≥100万,享受社区长居权益;
搭配万能账户
(点击查看大图)
长城人寿:八达岭典藏版2023
69岁可投保、支持加保、加账户

搭配万能账户
(点击查看大图)
(点击查看大图)

