
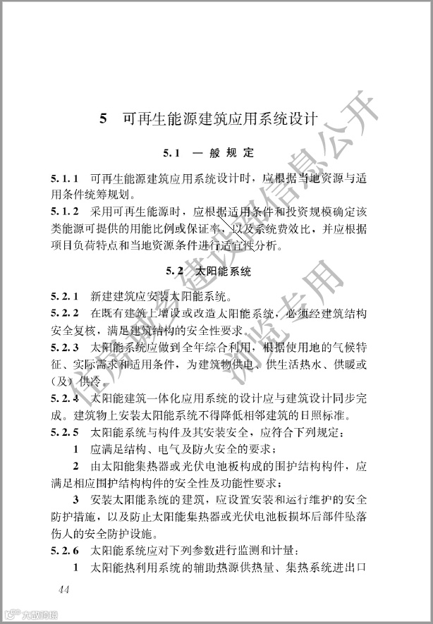
住建部近日发布公告,批准《建筑节能与可再生能源利用通用规范》为国家标准,将于2022年4月1日起实施。住建部表示,此次发布的规范为强制性工程建设规范,全部条文必须严格执行。现行工程建设标准相关强制性条文同时废止。现行工程建设标准中有关规定与此次发布规范不一致的,以此次发布规范的规定为准。《规范》要求,新建、扩建和改建建筑以及既有建筑节能改造工程的建筑节能与可再生能源建筑应用系统的设计、施工、验收及运行管理必须执行该规范。其中,《规范》明确指出,新建建筑应安装太阳能系统,且使用寿命应高于15年。《规范》提出,新建建筑群及建筑的总体规划应为可再生能源利用创造条件;建设项目可行性研究报告、建设方案和初步设计文件应包含建筑能耗、可再生能源利用及建筑碳排放分析报告;施工图设计文件应明确建筑节能措施及可再生能源利用系统运营管理的技术要求。此次国家将可再生能源纳入到新建建筑及建筑群的总体规划之中,对于光热行业而言可谓是再启“蓝海”。
以下为通知全文:
住房和城乡建设部关于发布国家标准
《建筑节能与可再生能源利用通用规范》的公告
现批准《建筑节能与可再生能源利用通用规范》为国家标准,编号为GB 55015-2021,自2022年4月1日起实施。本规范为强制性工程建设规范,全部条文必须严格执行。现行工程建设标准相关强制性条文同时废止。现行工程建设标准中有关规定与本规范不一致的,以本规范的规定为准。
本规范在住房和城乡建设部门户网站(www.mohurd.gov.cn)公开,并由住房和城乡建设部标准定额研究所组织中国建筑出版传媒有限公司出版发行。
附件:1.建筑节能与可再生能源利用通用规范
2.废止的现行工程建设标准相关强制性条文
住房和城乡建设部
2021年9月8日



