
▼
住建部发布公告,批准《建筑节能与可再生能源利用通用规范》为国家标准,于2022年4月1日起实施。
住建部表示,此次发布的规范为强制性工程建设规范,全部条文必须严格执行。现行工程建设标准相关强制性条文同时废止。现行工程建设标准中有关规定与此次发布规范不一致的,以此次发布规范的规定为准。

《规范》要求,新建、扩建和改建建筑以及既有建筑节能改造工程的建筑节能与可再生能源建筑应用系统的设计、施工、验收及运行管理必须执行该规范。
现将有关太阳能等内容汇总如下,方便大家阅读。
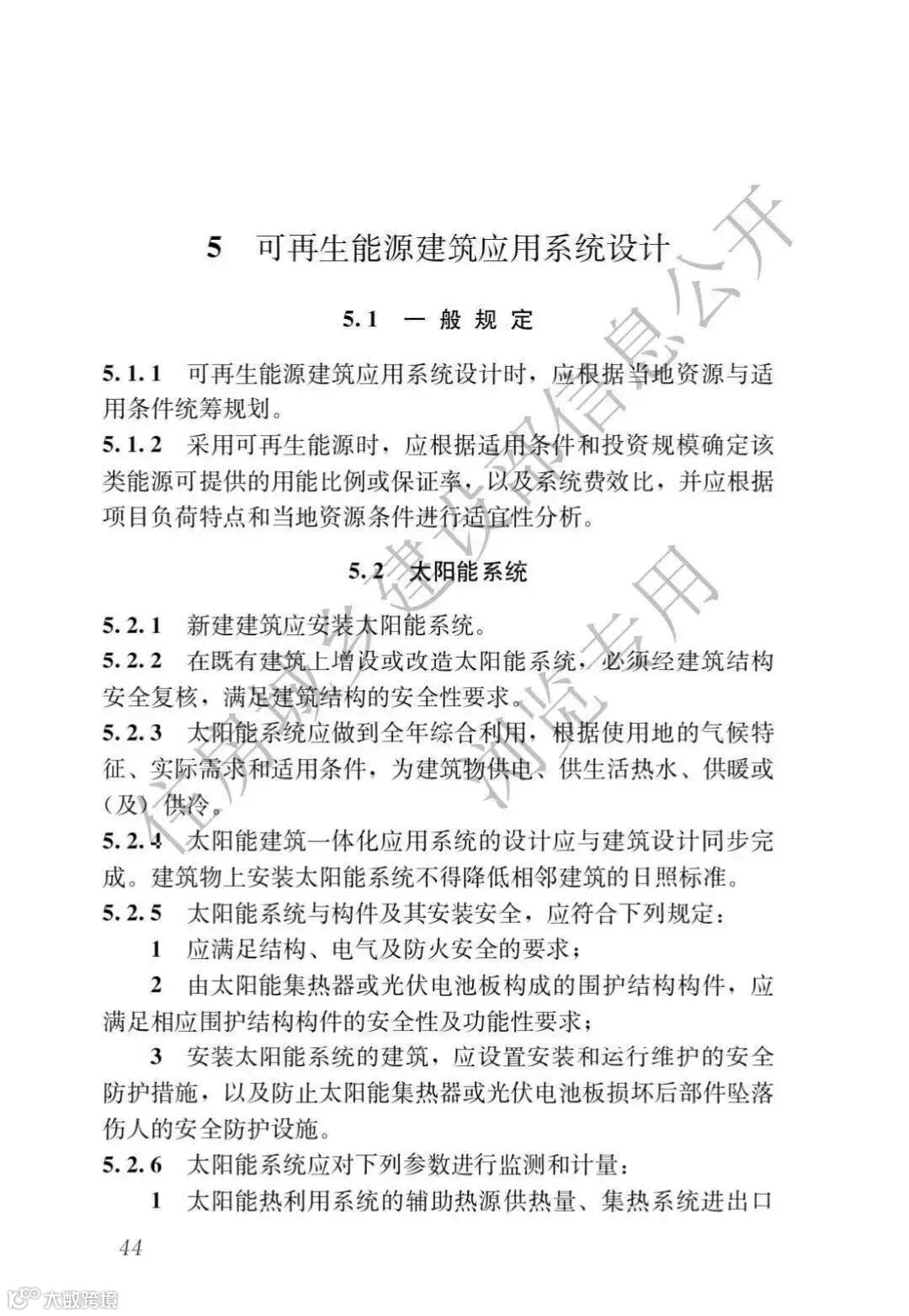
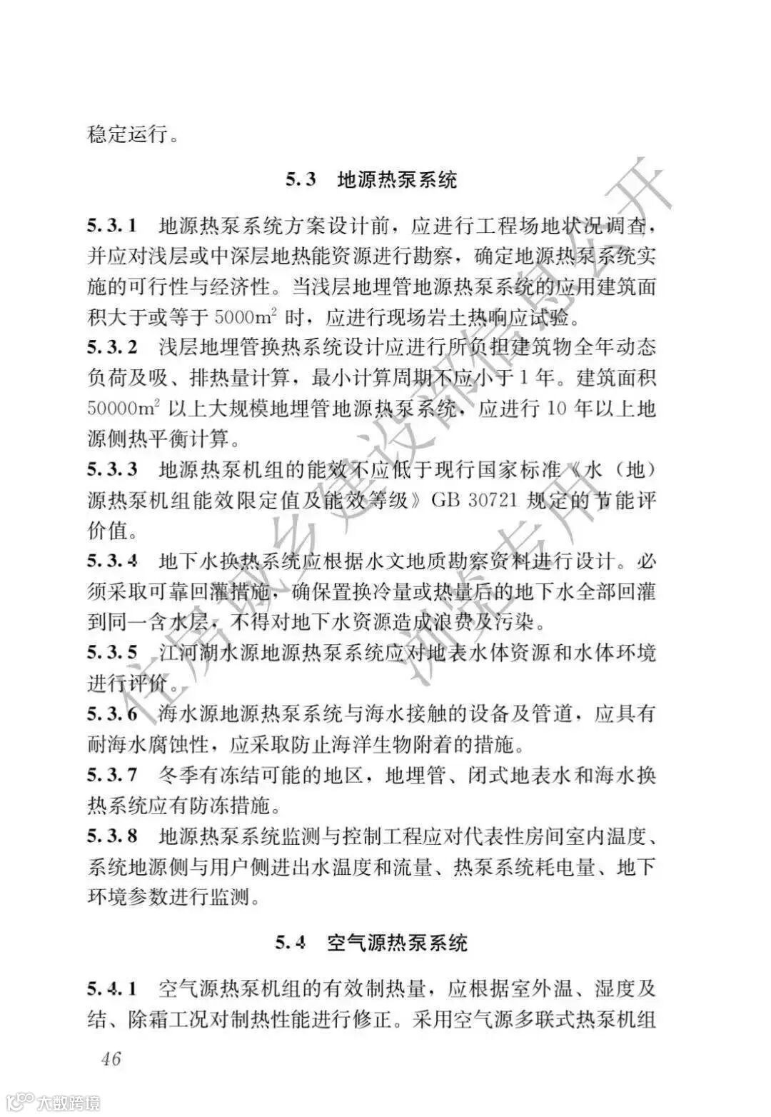
太阳能:《规范》要求新建建筑安装太阳能集热系统,且太阳能集热器设计使用寿命应高于15年。同时,太阳能光伏系统中的光伏组件设计使用寿命应高于25年。
碳排:《规范》要求新建居住和公共建筑碳排放强度分别在2016年执行的节能设计标准的基础上平均降低40%,碳排放强度平均降低7kgCO/(m·a)以上。
节能:《规范》要求新建居住建筑和公共建筑平均设计能耗水平进一步降低,在2016年执行的节能设计标准基础上降低30%和20%,其中,严寒和寒冷地区居住建筑平均节能率应为75%;其他气候区平均节能率应为65%;,公共建筑平均节能率为72%。无论是新建、扩建和改建建筑还是既有建筑的节能改造,均应进行建筑节能设计。

此次国家将可再生能源纳入到新建建筑及建筑群的总体规划之中,对于太阳能行业而言可谓是再启“蓝海”。
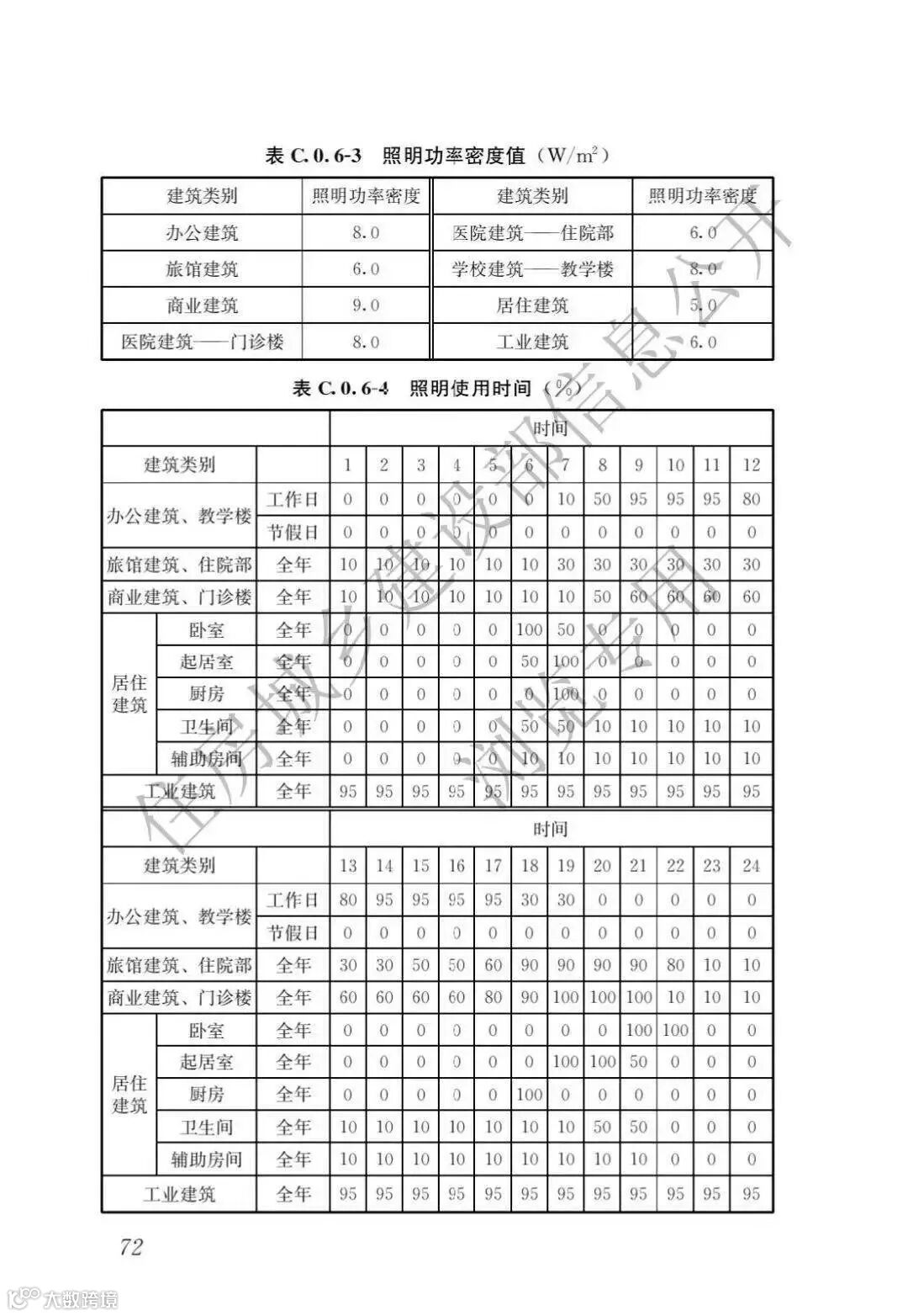
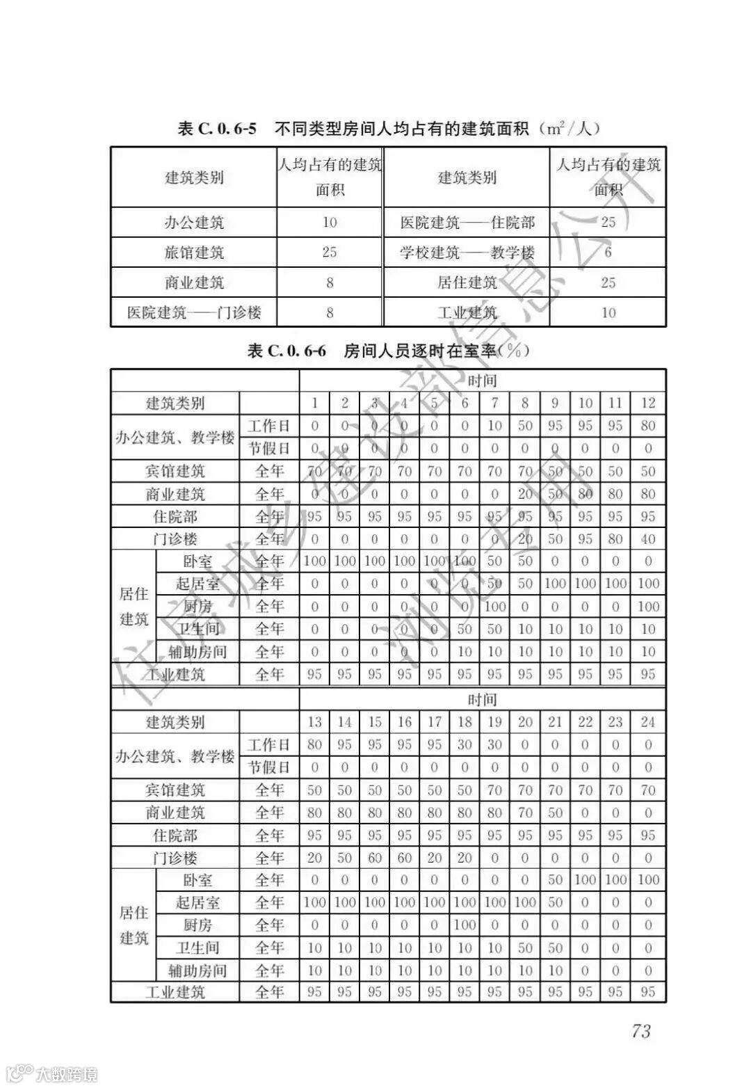
附件1:《建筑节能与可再生能源利用通用规范》如下
































附件2:废止的现行工程建设标准相关强制性条文



来源:住房和城乡建设部
国家住建部此次公告,无疑坚定了誉鹏达作为全国新能源综合利用及企业减排解决方案服务商的信心与方向。
誉鹏达在新能源领域深耕多年,目前能够提供集太阳能光热系统、空气源热泵系统、光伏发电系统、既有系统升级等高效解决方案,有效实现节能降碳,积极利用可再生能源改变大众生活。
我们一定会全面落实国家的政策要求,严格执行工程建筑规范与标准,推动能源绿色低碳发展,为早日实现“双碳”目标注入能量。


