点击上方蓝色字“光伏也时尚“直接关注 | 将微信置顶
想办理大型地面电站、渔光互补、农光互补等涉及到征地、土地租赁等事项的光伏电站手续时,最先需要考察的就是土地性质。到看好的地块考察结束后,需要到当地国土局查询最新的土地利用政策、土地性质现状以及土地利用规划,以确定是否符合政策、规划等要求。那么,首先需要弄清楚土地性质分类,涉及到渔光互补、农光互补项目,尤其要弄清楚涉农土地的相关政策。
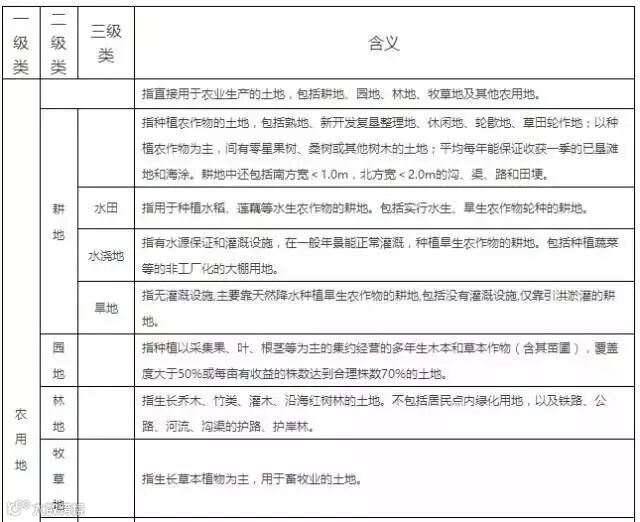
土地利用规划分类体系

什么是农用地?
按照《土地管理法》和国土资源部颁布的《土地分类》的规定,农用地是指用于农业生产的土地,包括耕地、园地、林地、牧草地及其他农用地。农用地分为下列五种:耕地;园地;林地;牧草地;其他农用地。
什么是耕地?
按照规定,耕地是指种植农作物的土地,包括熟地、新开发整理复垦地、休闲地、轮歇地、草田轮作地;以种植农作物为主,间有零星果树、桑树或其他树木的土地;平均每年能保证收获一季的已垦滩地和海涂。耕地中还包括南方宽小于一米,北方宽小于两米的沟、渠、路和田埂。
耕地又可分为三种:
1. 水田,指有水源保证和灌溉设施,在一般年景能正常灌溉,用于种植水生作物的耕地,包括灌溉的水旱轮作地;
2. 水浇地,指水田、菜地以外,有水源保证和灌溉设施,在一般年景能正常灌溉的耕地;
3. 旱地,指无灌溉设施,靠天然降水种植旱作物的耕地,包括没有灌溉设施,仅靠引洪淤灌的耕地。
什么是基本农田?
基本农田,是指按照一定时期人口和社会经济发展对农产品的需求,依据土地利用总体规划确定的不得占用的耕地。与之相对应的是一般农用地。
基本农田是耕地的一部分,而且主要是高产优质的那一部分耕地。一般来说,划入基本农田保护区的耕地都是基本农田。老百姓称基本农田为“吃饭田”、“保命田”。

农用地的范围要大于耕地,耕地大于基本农田。基本农田仅指受国家特别保护的耕地。
农用地经法定程序可以转为建设用地;而基本农田经依法确定后,任何单位和个人不得改变或占用,除非是国家能源、交通、水利、军事设施等重点建设项目选址确实无法避开基本农田保护区的,才能占用,并必须经国务院批准。
什么是农用地转用?
农用地转用,是指将土地利用现状调查确定的农用地依据土地利用总体规划、土地利用年度计划以及国家规定的审批权限报批后转变为建设用地的行为。
农用地转用又称为农用地转为建设用地。
光伏电站与土地利用
2014年国家能源局发布《关于进一步落实分布式光伏发电有关政策的通知》,通知中提到“因地制宜利用废弃土地、荒山荒坡、农业大棚、滩涂、鱼塘、湖泊等建设就地消纳的分布式光伏电站。”
文件中提到的“滩涂、湖泊、荒山荒坡”属于未利用地,“鱼塘、农业大棚”属于农用地范畴;废弃土地可能属于建设用地,如采矿用地。
综上所述,土地国有资源,开发光伏电站,必须了解相关的土地政策,前期必须落实清楚土地性质、土地规划、建设规划、土地权属、土地用途以及地上附属物等,否则,一旦项目上马后,出现土地问题,将造成巨大的损失。


来源:光伏经验网
热门关注
推荐关注 微信号:光伏在线学堂 分享光伏知识、资讯
推荐关注 微信号:职场不孤单 助企业管理、员工发展



