今年4月,医保DRG改革,有效遏制了过度医疗和不必要的检查问题,但是也催生了很多院外购药的需求,常规的百万医疗险,即使能报销院外购药,但往往也只限于抗癌特药,这就这使得基础医保和百万医疗险的报销能力有所下降。
因此,拥有一份报销不限病种、不限清单的中端医疗,就显得很重要了。
在这样的背景下,弘康的乐活一生作为中端医疗险产品代表作之一,自然成为了市场上的热门选择。
01
产品形态

产品分为4个计划:
计划四:特需版0免赔,所有医疗均含特需/国际/VIP部;
想要一份高性价比的普通百万 医疗,可选计划一/二;
预算充足可以直接选择计划三/四;
②支持智能核保、人工核保,核保尺度很友好;
02
产品亮点
1、就医范围广,普通版重疾可拓展特需/国际/VIP:
计划一/二的普通部版本,指定的137种重疾的就医范围也可以包含二级及以上公立医院的特需/国际/VIP部,或者上海质子重离子医院,海南博鳌恒大医院。
也就是说针对重疾,四种计划都可以报销!
(对比百万医疗系-普通部)
(对比百万医疗系-特需部)
普通的百万医疗目前最长可保证续保20年,但对于中高端医疗而言,大多数中高端医疗险都不能保证续保。即使可以保证续保,也仅限一般医疗,特需往往是不保证续保的。
但是弘康的乐活一生不仅保证续保5年,而且四个计划的特需部/国际部/VIP部同样可以保证续保5年!
此外,在保证续保期间的费率是固定的,不会出现临时变化的情况,这就意味着,自投保当年起,被保险人可以享受长达5年的稳定保障。
(对比中端医疗系-普通计划)
(对比中端医疗系-特需计划)
乐活一生不限病种、不限清单,这意味着所有外购的药品和医疗器械都有可能获得报销。
对于特定的129种恶性肿瘤(含Car-T)药物,我们可以享受直赔服务,无需先垫付。
4、癌症治疗,业内首创,海南博鳌6种创新疗法。

弘康和海南博鳌恒大医院合作,可以从以上6种,当前最先进的肿瘤疗法中6选1治疗,大大提高患者治愈率。

👉重症类健管服务

03
产品费率

计划一:1万免赔,每年保费仅需569元;
计划二:0免赔,每年保费也不过837元;
计划三:特需版1万免赔,保费1554元/年;
-
计划四:特需版0免赔,保费2047元/年;
这个费率什么概念呢,一份普通百万医疗,0岁孩子投保的话,每年保费也得6、7百块钱,而重疾拓展特需/国际/VIP部的乐活一生,也不过758元。
如果和市场热销的其他中端医疗相比,在同等责任情况下,乐活一生的保费可以便宜25%左右。
所以,作为一款中端医疗险,乐活一生费率和普通百万医疗持平,又比其他中端医疗保费更低,它是让更多普通人也可以拥有得起的医疗险!
04
常见问题
答:乐活一生等待期为80天,投保之后有15天犹豫期。若是投保之后在犹豫期内退保,保险公司将扣除不超过10元的工本费,返还剩余保费。
2、家庭投保是否有优惠?
答:家庭成员集体投保,可以享受折扣,最高可享85折。

3、投保的健康告知是否严苛?
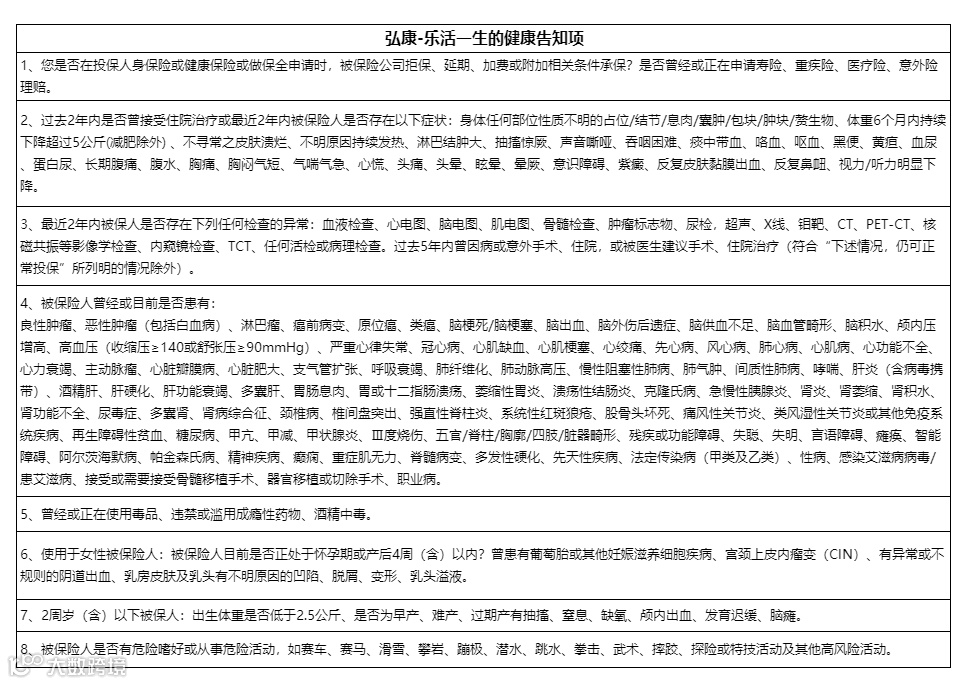
答:只要是1-6类职业,符合健康告知即可投保,无需体检,具体告知项如下:

4、责任免除内容是什么?医美可以使用吗?
答:通过官网或956097客服电话获取《理赔申请书》和《理赔申请需提供资料一览表》,完整填写和亲笔签署《理赔申请书》
提交申请:
1、关注公司官微,可以在保单服务菜单的理赔专区中进行自助申请;
2、通过快递的方式将索赔资料邮寄,地址:江苏省南京市建邺区广聚路31号201室 理赔材料接收岗,邮政编码:210019;
3、携带索赔资料亲临我们的总公司办理。
受理索赔申请:
收到索赔资料后会发送手机短信向客户确认已妥收;
如果索赔申请经核定属于保险责任的,会在与客户达成给付保险金的协议后10日内,履行给付保险金义务。对不属于保险责任的,也会在核定后发出拒绝赔偿或者拒绝给付保险金通知书,并说明理由。
6、保证期满后续保是否需要审核?

05
写在最后
弘康乐活一生的保障计划非常丰富,可以满足不同人群对高端医疗保障的需求,在同类产品中也非常极具性价比。
相比普通的百万医疗,乐活一生(计划一/二),免赔更低(可以实现0免赔)、保额更高(年度400万,累积高达2000万)、医院范围更广(重疾可覆盖特需/国际/VIP部)。
相比中端医疗,乐活一生可以保证续保5年(含特需/国际/VIP部)、就医范围拓展海南博鳌(首创6种创新疗法)、外购药品/器械不限病种/不限清单、重疾津贴保额更高(确诊一次性给付3万)、费率更低性价比更高。

