大数跨境
0
0

“创客北京2023”八大产业十强项目名单公布

“创客北京2023”八大产业十强项目名单公布 北京中小企业服务平台
2023-12-04
1
导读:“创客北京2023”创新创业大赛总结会将在12月8日召开,敬请期待!

点击蓝字  关注我们




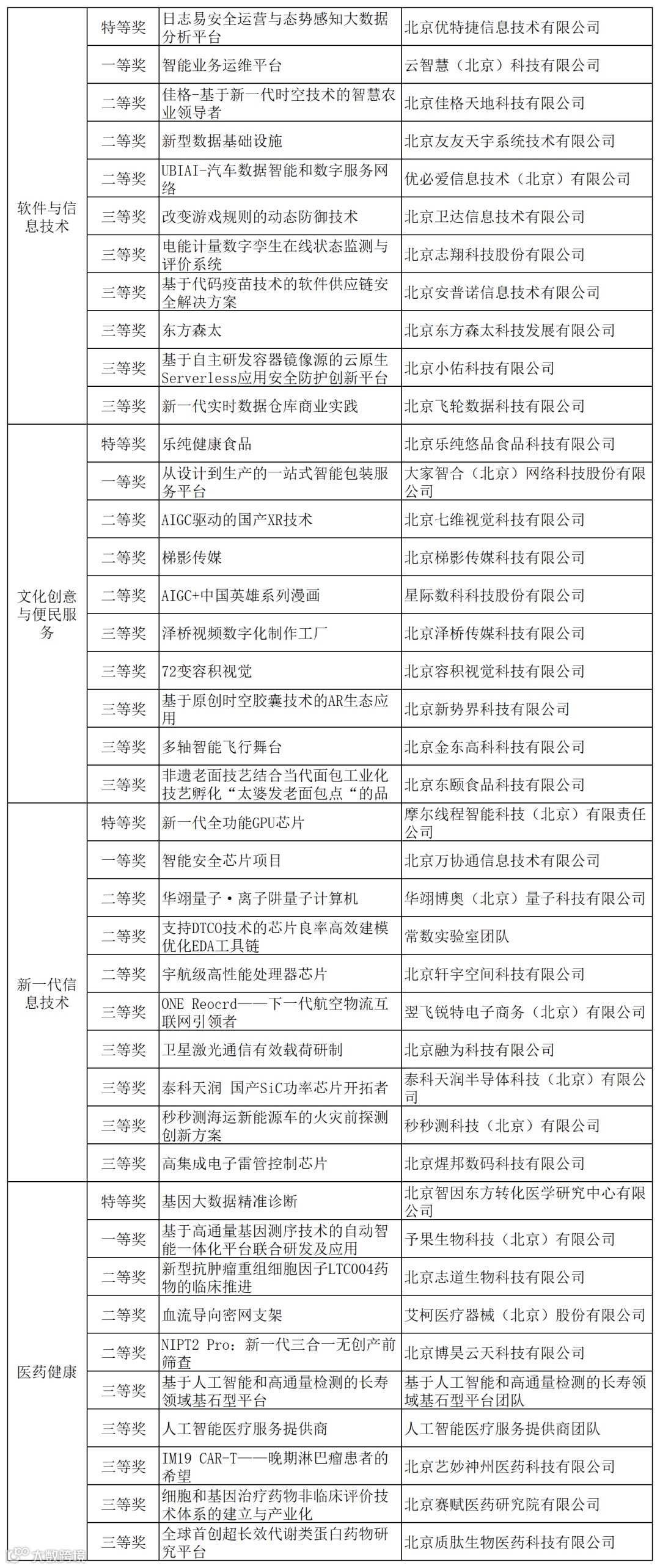
第八届“创客中国”北京市中小企业创新创业大赛暨“创客北京2023”创新创业大赛比赛环节已全部结束,现将八大产业十强项目名单公布如下:





北京市中小企业公共服务平台



电话:82176996

地址:北京市海淀区四道口北街

大钟寺怡和8号院7号楼

网站:www.smebj.cn

发现分享了吗,戳我看看吧!

【声明】内容源于网络
0
0
北京中小企业服务平台
北京市中小企业公共服务平台在北京市经济和信息化局、北京市财政局指导下,由北京市中小企业服务中心建设,聚集全市优质的服务资源,矢志于为北京市中小企业提供一站式、全方位、综合性的服务。
内容 5686
粉丝 0
北京中小企业服务平台 北京市中小企业公共服务平台在北京市经济和信息化局、北京市财政局指导下,由北京市中小企业服务中心建设,聚集全市优质的服务资源,矢志于为北京市中小企业提供一站式、全方位、综合性的服务。
总阅读1.5k
粉丝0
内容5.7k