点击蓝字 关注我们
各有关单位:
为贯彻《国民经济和社会发展第十四个五年规划和2035年远景目标纲要》提出的“推动产业链上中下游、大中小企业融通创新”思想;落实工业和信息化部等十一部门联合印发《关于开展“携手行动”促进大中小企业融通创新(2022-2025年)的通知》要求,“创客北京2024”中小企业创新创业大赛拟围绕产业链大中小企业融通举办龙头企业专项赛。专项赛将以“发展新质生产力”为切入点,重点与商业航天、生物制造、量子技术、生命科学、人工智能等领域龙头企业展开合作。为做好专项赛工作,现将相关事宜通知如下:
赛事目的
充分发挥龙头企业带动作用,推动大中小企业融通创新,以龙头企业“张榜”,中小企业“揭榜”的比赛形式,挖掘产业链协同创新机会,加强企业间市场合作,构建大中小企业共生、共促、共赢的融通发展模式。
赛事组织
专项赛由行业龙头企业自愿申请承办,大赛组委会根据申请企业的产业链地位、产业带动能力、资源释放程度、赛题方向等进行统筹考虑,遴选确定本年度专项赛。各专项赛在大赛组委会的指导下,在“创客北京2024”赛事体系下,由大赛秘书处协助龙头企业负责组织实施。
赛事申报单位要求
1.专项赛申办单位需是央企、大型国企、知名上市公司、独角兽企业、细分领域的领军企业等,在产业链上居于核心地位,对产业链上下游具有引领带动作用,技术水平先进、创新能力突出、品牌影响力大、市场占有率高,在业内有良好的声誉。
2.致力于大、中、小企业融通协调发展,有意愿开放本企业的产业链、资金链等资源服务于本赛事筛选出的优秀项目,有能力为参赛项目提供成长壮大的多方面资源支持。
3.有能力组织项目的征集报名工作;有专业团队进行专项赛事的组织协调和执行工作;有本赛事专家评委资源;有宣传资源和渠道为本赛事进行赛事宣传。
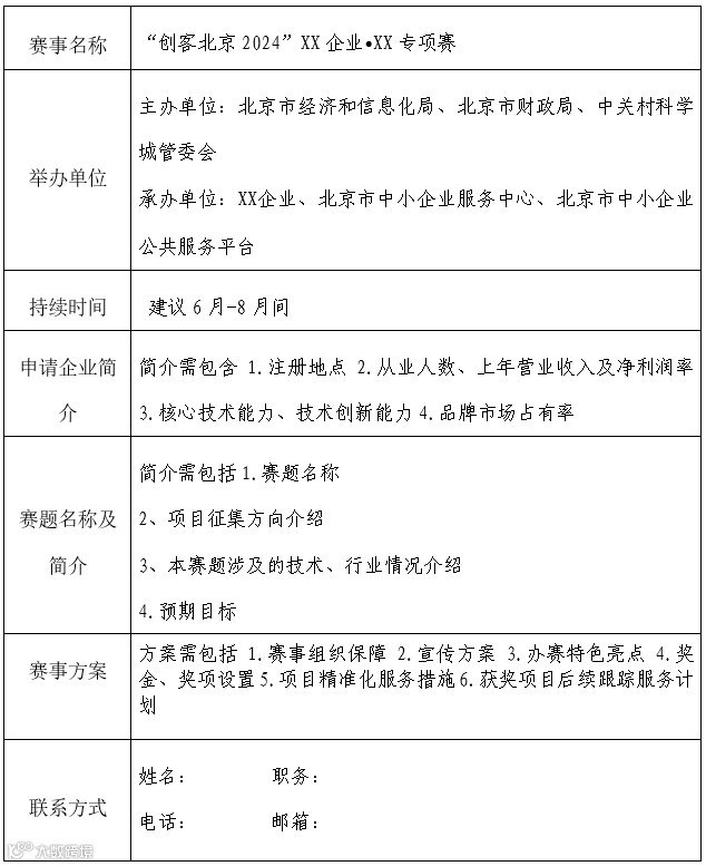
拟申办专项赛的单位请于2024年5月8日前,向大赛秘书处报送“创客北京2024”龙头企业专项赛承办单位申请表(见附件)发送至邮箱wanghaiying@bjsidic.com。联系方式:北京市中小企业公共服务平台 82176966
附件:
“创客北京”龙头企业专项赛承办单位申请表
点击下载:
北京市中小企业服务中心
2024年4月17日
北京市中小企业公共服务平台
电话:82176996
地址:北京市海淀区四道口北街
大钟寺怡和8号院7号楼
网站:www.smebj.cn
发现“分享”和“赞”了吗,戳我看看吧!

