点击蓝字 关注我们
2024年度北京市中小企业服务券将于5月13日10:00在“北京通企服版App”正式发放,共计121款产品。今年上线的121款产品价格平均低于市场价23%,涵盖了技术创新、成果转化等12大类,各企业可按照以下操作流程进行领取使用。
2024年服务券用券操作流程
一、企业身份及划型认证
1.电脑端登录北京统一身份认证网址(https://bjt.beijing.gov.cn/renzheng/p/login/login.html)做企业身份认证,如果所示。
2.手机下载北京通企服版APP登录,点击底部【我的】,选择【注册登录】,建议通过下单客户的手机号进行注册。
3.注册后需要进行企业认证,点击【去认证】,选择【北京市企业认证】,通过“北京市统一身份认证平台”的【电子营业执照】或【口令登录】进行,完成认证后再进行【企业划型认证】。根据资质列表提示依次完成符合自身企业的资质认定即可。
二、服务产品查询和领券下单
完成注册、登录与企业相关资质认证后,可进入服务产品查询与下单环节。
1、查询服务商服务产品
从北京通企服版APP登录,点击底部【服务】,中部显示“中小企业服务券”服务券专栏区域点击右上角“更多优惠”,顶部选择相应类别(例如“成果转化”),可以找到相应的服务标题和产品logo(例如“科技成果转化服务”及其logo)。企业可以通过这种方式查询期望购买的服务产品。
2、领券下单
找到对应商品后,点击“去下单”即可进入服务详情页和下单页面,再选择【中小企业服务券】。
通过【中小企业服务券】查找所需产品进行下单,选择好产品后点击【去下单】,进入产品页面后点击【申请服务】。
确认下单的企业信息,选择【提交订单】即可。后台将由产品服务商来进行接单,工作人员将第一时间与您联系。
三、服务商接单
当客户完成下单后,需要等待服务商接单并联系客户,沟通详情
接单通过【产品服务中心】进入该页面,选择【我的服务券订单】,根据相对应的订单点击【接单】并【确定】。
双方线下签约、完成交易
已完成下单后,服务商将及时与您(企业)所填联系人取得联系,确认合作内容、合作细节及合作协议。沟通确认无误后,将启动线下签约流程。根据已确定协议内容,双方执行线下合作签约,签约完成后即可进行付款交易。
四、服务券订单所需材料
合同签约、付款完成后视为服务订单正式生效,服务内容将由服务商工作人员与企业线下实时跟进对接。但签约前企业需向服务商提供以下材料:
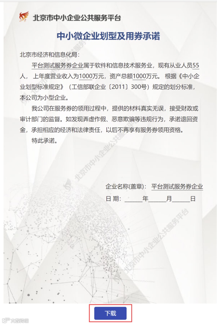
1、打印服务商已向企业方提供的划型证明文件,扫描并盖章,文件样式如下:
步骤:
(1)企业在服务订单列表中,可点击“划型文件” 打开该订单申请企业的划型证明文件。
(2)将该证明下载打印后填写完整并加盖公章并将已盖章的企业划型证明扫描或拍照存为图片或PDF文件,交于服务商。
(3)在进行服务券订单“完成服务”操作时作为申请兑付的资料上传使用。
服务商应该在跟企业进行线下沟通时确认划型证明中的数据是否正确,有问题及时提醒企业申请重新划型。
注:已盖章的企业划型证明纸质文件请小心保存以备兑付评审时查阅。普通订单无需做划型证明。
2、服务商需准备系统上传兑付材料
1、企业盖章版的“中小微企业划型及用券承诺”pdf版;
2、发票PDF版 +发票真伪验证结果文件;
3、服务商银行收款凭证(银行回执单;
4、双方盖章版的合同pdf版。
注:除其他文件外,每种文件仅可上传一个。若有多张图片或文件,请合成一个PDF文件再上传。
五、注意事项
1、材料需按服务商培训及系统提示全部提供;涉及到后期财政付款,会核查订单的真实性,如果涉及情况金额不符,直接作废,无法完成兑付;
2、接单后提供完相对应的材料后,请勿点击【完成服务】,需要服务商进行材料审核。若点击【完成服务】,订单明细直接递交至审核系统,无法撤回和确认材料是否有误差;
3、订单服务完成后需要企业客户对服务商作出评价。
北京市中小企业公共服务平台
电话:82176996
地址:北京市海淀区四道口北街
大钟寺怡和8号院7号楼
网站:www.smebj.cn
发现“分享”和“赞”了吗,戳我看看吧!

