点击蓝字 关注我们
各有关单位:
为贯彻落实《北京市促进中小企业发展条例》,根据《北京市中小企业公共服务示范平台管理办法》、《北京市小型微型企业创业创新示范基地管理办法》,我局经材料审查、公示,确定了2024年度北京市中小企业公共服务示范平台、小型微型企业创业创新示范基地。现将有关事项通知如下:
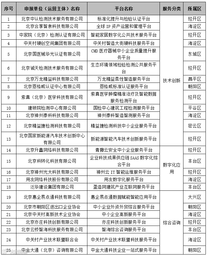
一、同意授予北京中认检测技术服务有限公司所属“标准化提升与检验认证平台”等34个平台为“北京市中小企业公共服务示范平台”(具体名单见附件1)。
二、同意授予北京万上科创科技有限公司所属“北京万上科创中心创新基地”等25个基地为“北京市小型微型企业创业创新示范基地”(具体名单见附件2)。
三、上述示范平台、示范基地要在现有基础上,进一步完善服务功能,提高服务能力,引导产业资源汇聚,主动开展公益性服务,在解决中小企业需求、畅通信息渠道、改善经营管理、增强市场竞争力、实现创新发展等方面发挥支撑和示范带动作用。
特此通知。
北京市经济和信息化局
2024年6月20日
附件1:
2024年度北京市中小企业公共服务示范平台名单
附件2:
2024年度北京市小型微型企业创业创新示范基地名单
北京市中小企业公共服务平台
电话:82176996
地址:北京市海淀区四道口北街
大钟寺怡和8号院7号楼
网站:www.smebj.cn
发现“分享”和“赞”了吗,戳我看看吧!

