点击蓝字 关注我们
各有关单位:
按照《关于印发2025年北京市高精尖产业发展项目资金和支持中小企业发展资金实施指南(第二批)的通知》,我局组织开展了2025年度中小企业服务券产品征集工作,经申报和评审,现将拟配券产品予以公示,请社会监督。
如有单位或个人有异议,可在公示期内以书面形式向我局反映,请注明真实姓名和联系方式,并提供证明材料。
一、公示时间:2025年6月4日至2025年6月10日
二、联系电话:010-55520841;邮箱:mawendi@jxj.beijing.gov.cn。
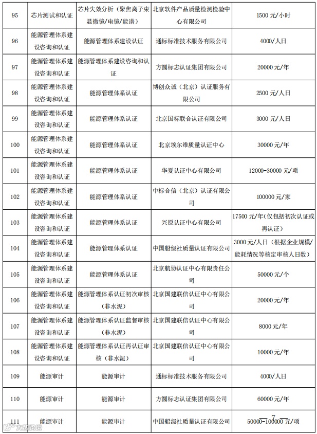
附件:
北京市经济和信息化局
2025年6月4日
电话:82176996
地址:北京市海淀区四道口北街
大钟寺怡和8号院7号楼
网站:www.smebj.cn
发现“分享”和“赞”了吗,戳我看看吧!

