-
一、业务背景 -
二、数仓建设面临的挑战 -
三、数仓的实现方案 -
3.1、数仓的整体方案 -
3.2、Flink在实时数仓中的应用 -
四、结语
一、 业务背景
数据中心是商业化平台的核心模块之一,花钱打广告,效果如何是每个广告主都关心的事情,所谓的效果,作为二手电商平台,就是怎样帮商家把货很好的卖出去,数仓建设是数据中心的基础,能够实时、准确、稳定地输出效果数据是数仓要解决的核心问题。
广告数据的流转过程:
整个链路横跨多个业务,数据方面,广告主最直接的感受是曝光增加,紧接着符合用户诉求的广告商品,用户会进行浏览,浏览完觉得还不错,一般会跟商家进行沟通:是不是包邮、能不能更便宜等,双方协商一致后,用户确认购买,会进行下单操作,然后支付,至此,数据链路走完了,会产生6个核心指标:曝光、点击、计费、咨询、下单、支付。
在Flink之前,实时效果指标采用小时粒度离线统计,延迟2小时,对业务不友好。
二、数仓建设面临的挑战
如何能够方便的聚合多方数据源 广告关乎收入,如何保障数据准确性、稳定性、实时性 能具备框架层面的可复用性,易扩展性 发生异常能快速失败、报警、方便重跑且具备数据一致性 能满足查询实时和离线2种场景的数据
三、数仓的实现方案
3.1 数仓的整体方案
3.1.1 架构选型
随着大数据应用的发展,业内逐渐形成一些成熟的数仓架构,如Lambda和Kappa,考虑到Kappa架构对历史数据回放的成本较大以及平台的支撑能力,最终选择Lambda架构,Lambda主要分3层:
-
批处理层(Batch layer):负责根据全量历史数据来生成视图,速度慢,但几乎能修复所有问题; -
速度处理层(Speed layer):负责实时处理新来的大数据,延迟低,几乎收到即可使用,可能不如批处理的结果完整或准确,待批处理结束后该视图可被替换; -
服务层(Serving layer):负责响应查询,输出结果
拆好层次,整体数仓有了清晰地结构,离线数仓负责批处理层,实时数仓负责速度层,数据服务专门负责数据类的查询出口。
3.1.2 落地方案选型
报表分内部决策和ToB(广告主)2种场景,原本考虑都用OLAP引擎,但由于运维成本问题,OLAP引擎存在数据不稳问题,最终在应用层针对内部决策和ToB采用2套方案,内部决策采用OLAP分析器,ToB采用自定义逻辑加MySQL和Redis存储。
另外,ToB业务对查询也做了柔性处理:跨天后昨日的离线数据输出之前,会继续用昨日的实时数据,同时在页面上做提醒。
3.2 Flink在实时数仓中的应用
本文着重对flink的实现过程进行展开,flink作为第3代流处理框架,比storm有更强的吞吐能力(可以参考美团的一份实验数据https://tech.meituan.com/2017/11/17/flink-benchmark.html),比spark streaming有更低的延迟(spark是微批处理,延迟在秒级;flink是流事件驱动,延迟在毫秒级),且支持TB级的状态管理和灵活的时间窗口。
3.2.1 创建执行环境
设定checkpoint(简称ck)的时间周期、执行模式、超时时间以及状态后端(这里采用hdfs)
3.2.2 定义数据源(DataSource)
当前业务主要处理2种指标:基础指标和效果指标:
-
基础指标包括曝光数、点击数、花费; -
效果指标是指给客户带来的转化,属于点击的后链路指标,包括留言人数(直接/间接)、私信人数(直接/间接)、下单数(直接/间接)、支付数(直接/间接)、GMV(直接/间接);
基础指标只需根据自己的流数据做计算,效果指标涉及归因规则,需要多流之间做运算,归因有2种:
-
直接效果:针对同一商品,当天点击且在当天形成转化; -
间接效果:近14日内点击过该商家的广告后,对该商家形成的转化;
1)基础指标数据源,点击和计费共用一个topic放在一个流里
2)效果指标和点击数据源做流合并,合并后在一个流内共享state,以便于做运算
3.2.3 ETL
主要按照服务层需要的维度,构建key分桶和reduce,这里重点介绍下UV和效果指标计算过程
3.2.3.1 计算UV
如下图所示,借用flink的状态管理,将结果保持在状态中,以便任何ck重跑都保持Exactly-once
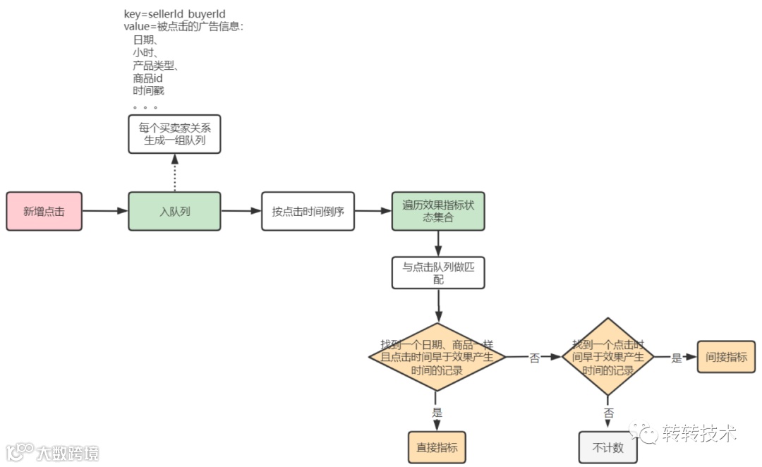
3.2.3.1 计算效果指标
1)自定义双流处理函数(flink支持最多2个流的join),先声明2个状态:点击状态、效果指标状态,点击保留14天是为了计算间接效果,效果指标保留3小时是为了应对效果数据先到,而点击延迟,多等待3小时
2)处理点击数据流
3)处理效果数据流
3.2.4 定义sink时间窗口
采用滚动窗口,按照机器处理时间,每10秒下发一次。
3.2.5 sink
1)自定义sink处理器
2)由于整个数据计算都在flink内存中进行,输出结果不用额外加工或累加,所以存储Redis采用Hash.hmset覆盖
3.2.6 整个作业的DAG图如下,每秒处理27m数据,state大小维持在6G,稳定运行1年半
四、结语
Flink完美解决了业务对实时性的痛点,从2小时提升到2分钟,强大的API可灵活扩展。数仓建设是一个持续迭代的过程,实时数仓主要解决时效问题,离线数仓用来保障数据的完整性和准确性,当前方案在现状环境下是一个比较适合的方案,但依然存在双份计算的问题,后期可以考虑混合模式,对非核心指标采用Kappa。
想了解更多转转公司的业务实践,欢迎点击关注下方公众号:

