点击上方蓝字关注我们

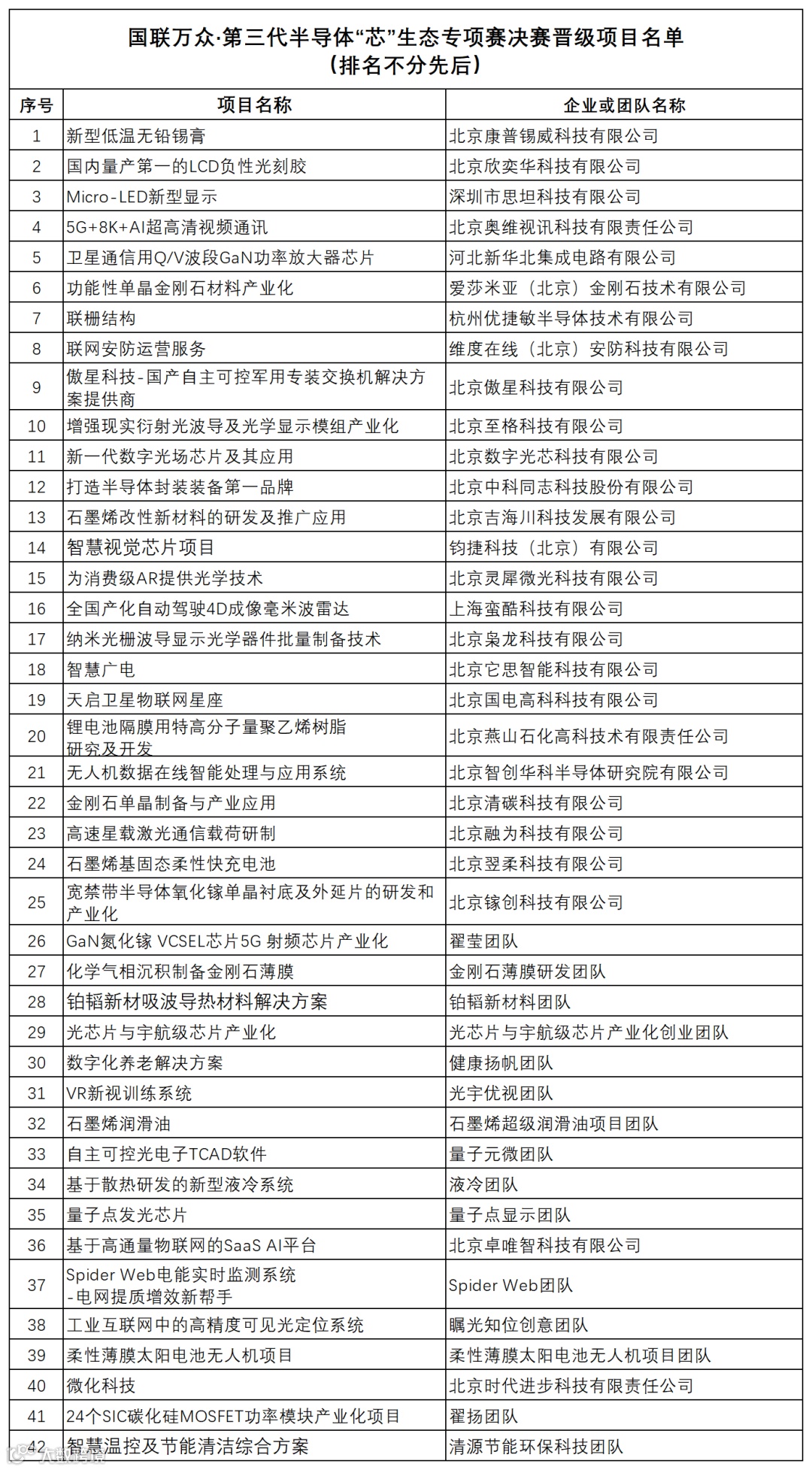
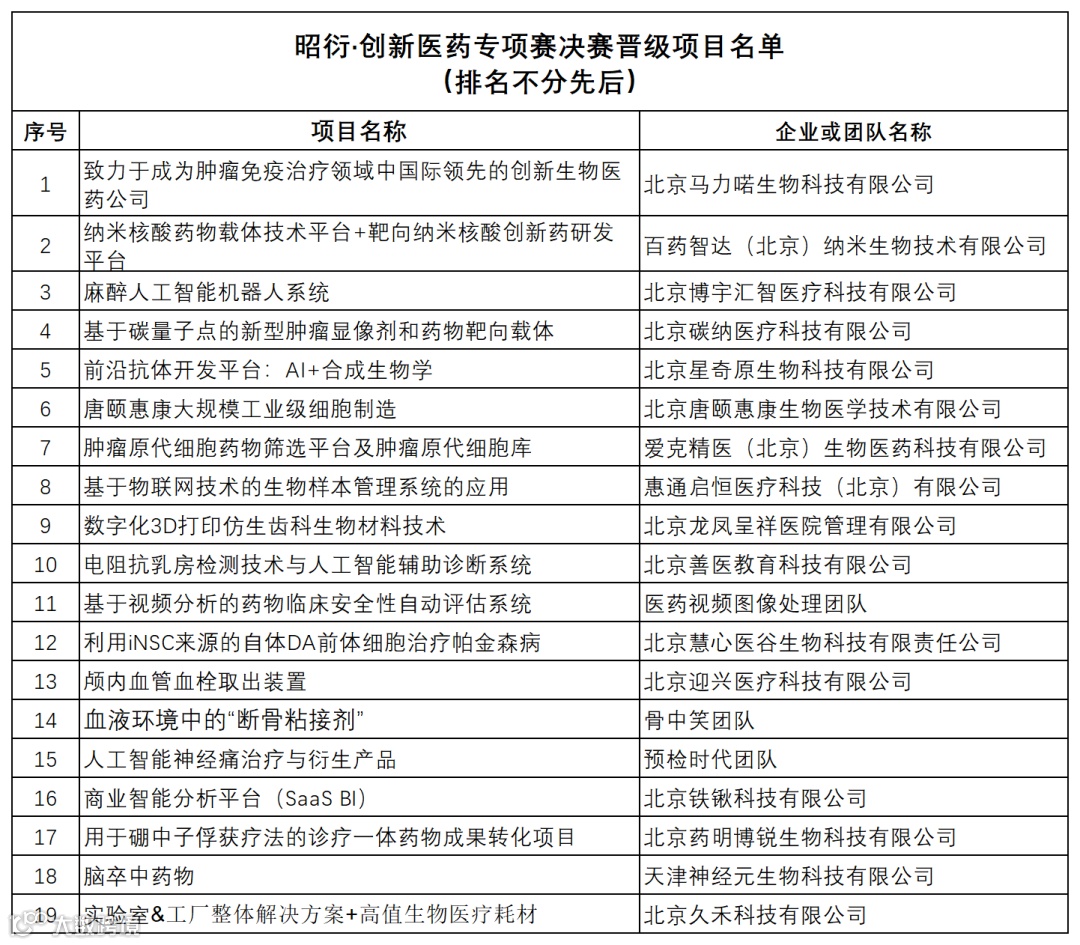
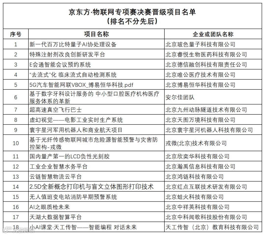
第六届“创客中国”北京市中小企业创新创业大赛暨“创客北京2021”创新创业大赛龙头企业专项赛包括百度飞桨·人工智能产业创新应用专项赛、第四范式·智能制造专项赛、国联万众·第三代半导体“芯”生态专项赛、集创北方·集成电路设计专项赛、京东·数字化服务专项赛、鲲鹏·应用创新专项赛、昭衍·创新医药专项赛、龙源环保·智能环保专项赛、京东方·物联网专项赛、修正·医药健康创新专项赛、用友BIP·商业创新专项赛等11个赛道,采用“揭榜”的方式征集最优研发团队、最佳解决方案,推动大中小企业协同创新、融通发展。
11个专项赛共有1656个项目报名参赛,目前除鲲鹏·应用创新专项赛,10个专项赛初赛已结束,现将10个专项赛决赛晋级项目名单公布如下。后续赛事安排请继续关注北京通企服版APP、北京市中小企业公共服务平台网站和平台官网微信公众号。











北京市中小企业公共服务平台
电话:82176996
地址:北京市海淀区四道口北街
大钟寺怡和8号院7号楼
网站:www.smebj.cn


