国家能源局发布的新版《分布式电源接入电力系统承载力评估导则》(征求意见稿),标志着分布式电源接入管理从简单粗放走向精细科学。近日,国家能源局发布《分布式电源接入电力系统承载力评估导则(征求意见稿)》,向社会公开征求意见。
这份文件对2019年版导则进行了全面修订,“彻底改变了分布式电源红、黄、绿区域划分标准”,不再以80%为硬性指标。这项改革将直接影响分布式光伏等新能源的发展空间和布局,对促进新能源消纳和提升电网接纳能力具有重要意义。
01 新规背景与意义
为贯彻落实党的二十届三中全会关于完善新能源消纳和调控政策措施的要求,国家能源局组织了此次导则修订工作。新版导则旨在“进一步释放提升配电网对分布式新能源的接纳、配置和调控能力”。
过去执行的《分布式电源接入电网承载力评估导则》(DL/T 2041-2019)中,红黄绿区域划分主要以80%为硬性指标,这一标准在实践中逐渐暴露出局限性。新规响应了新能源发展的实际需求,打破了“一刀切”的做法,采用了更加科学、细致的评估方法。
02 适用范围扩大
新导则明确了适用范围:在用户附近建设,以就地消纳为主,一般接入35kV及以下电压等级的电源。值得注意的是,与公共电网连接点电压等级为110kV(66kV)、总装机容量原则上“不超过50MW的大型工商业分布式光伏”也适用本标准。
这意味著更多类型的分布式电源项目将被纳入统一规范的管理体系,有利于行业健康有序发展。
03 承载力定义更加科学
新导则将分布式电源承载力分为系统级承载力和设备级承载力两类。“系统级承载力”指某一行政区或电力调度独立控制区域内可接入分布式电源的最大装机容量。“设备级承载力”指220(330)kV及以下变(配)电设备供电范围内可接入分布式电源的最大装机容量。
这种分类方法实现了从宏观到微观的多层次评估,更加符合电网运行的实际特点。
04 评估方法精细化
系统级承载力计算需要通过时序生产模拟仿真计算,得到省级行政区或电力调度独立控制区域内承载力区间,并将计算结果分解至区域内的各县级行政区。
设备级承载力计算应在保证变压器反向负载率不越限条件下,计算得到各电压等级变压器承载力区间。
对于变压器最大反向负载率,新规体现了灵活性:当220千伏或330千伏变压器采取分列运行或加装分布式电源连接安控装置时,“可适当提高80%的限制”。
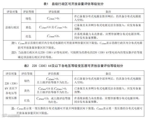
05 红黄绿区域划分标准变革
新版导则最大的变化是“不再以80%为硬性指标”。2019版划分方法简单以一定比例为界限,而修订版则采用更为综合的评估方式。可开放容量评估包括县级行政区可开放容量评估和220(330)kV及以下各电压等级变压器可开放容量评估。评估应遵循下级服从上级原则,按照县级行政区、220(330)kV、110(66)kV、35kV、10kV变压器逐级开展评估。
06 评估周期更灵活
县级行政区承载力区间以年度为周期计算,可按照县级行政区的用电负荷、用电量、用户数量、分布式电源装机规模等多种要素占比进行分解。
设备级承载力计算宜以季度为周期开展,可结合分布式电源装机、电网结构、用电负荷变化调整评估周期。
计算宜在当年度春季或秋季的工作日午间时段内选取分布式电源出力最大典型时刻,并预测相关参数。
07 对行业的影响
新规实施后,“更多地区有望放开分布式光伏接入限制”。按照旧标准,安远县曾因新能源开发规模达到全县最大用电负荷的68.9%,被列为红色预警开发县区,暂停受理分布式光伏并网申请。
新规要求综合考虑多种因素,不再单一依赖比例指标,这将提高电网承载能力评估的科学性和准确性。对于分布式光伏开发商来说,新规提供了更明确的预期和指南,有助于项目前期规划和决策。
08 征求意见与实施时间
目前,该导则正处于公开征求意见阶段。这意味着新规尚未正式实施,但业界普遍预期主要内容将保持稳定,可能只会进行局部调整。
根据新规,可开放容量评估应遵循“下级服从上级原则”,按照县级行政区、220(330)kV、110(66)kV、35kV、10kV变压器逐级开展评估。安远县曾因分布式光伏装机容量达到全县最大用电负荷的68.9%,被列为红色预警县区并暂停新增项目接入。
随着新规破除80%的硬性指标,更多地区有望“释放分布式光伏接入空间”,推动新能源产业持续健康发展。
往期精彩回顾:
“光冷融合·绿链蒲江”:锦创能源携手蒲江开发区,共绘冷链仓储光伏新图景
红色学府,绿意新生!深圳市委党校“近零碳校园”光储项目点亮绿色未来!
南充文峰净水厂荣膺全省首个“三化标杆”!锦创能源“水务+光伏”模式点亮周年里程碑

