点击蓝字 关注我们
为贯彻落实《关于加快培育发展制造业优质企业的指导 意见》(工信部联政法〔2021〕70号),根据《工业和信息化部办公厅关于开展2023年制造业单项冠军企业遴选认定和复核评价工作的通知》(工信厅政法函〔2023〕263号),工业和信息化部组织开展了第八批制造业单项冠军企业遴选认定和第二批、第五批制造业单项冠军企业复核工作,已完成相关审核,现将我市通过审核的企业名单予以公示(见附件1,2)。欢迎社会各界参与监督,如有异议,请在公示期内实名 反馈至工业和信息化部产业政策与法规司,并提供佐证材料和联系方式,以便核实查证。
公示时间:2024年3月4日至3月11日
公示联系电话:010-68205198
附件1
第八批制造业单项冠军企业公示名单
附件2
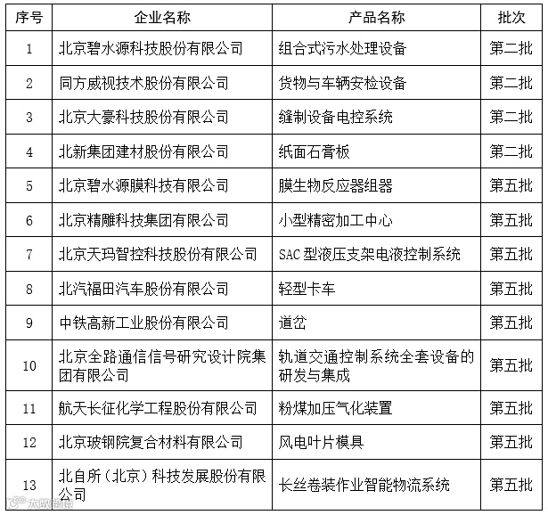
第二批、第五批制造业单项冠军企业
复核通过公示名单
来源:北京市经济和信息化局
北京市中小企业公共服务平台
电话:82176996
地址:北京市海淀区四道口北街
大钟寺怡和8号院7号楼
网站:www.smebj.cn
发现“分享”和“赞”了吗,戳我看看吧!

