搜索
首页
大数快讯
大数活动
服务超市
文章专题
出海平台
流量密码
出海蓝图
产业赛道
物流仓储
跨境支付
选品策略
实操手册
报告
跨企查
百科
导航
知识体系
工具箱
更多
找货源
跨境招聘
DeepSeek
首页
>
什么是OESNS?
>
0
0
什么是OESNS?
奥壹云站群
2019-08-30
0
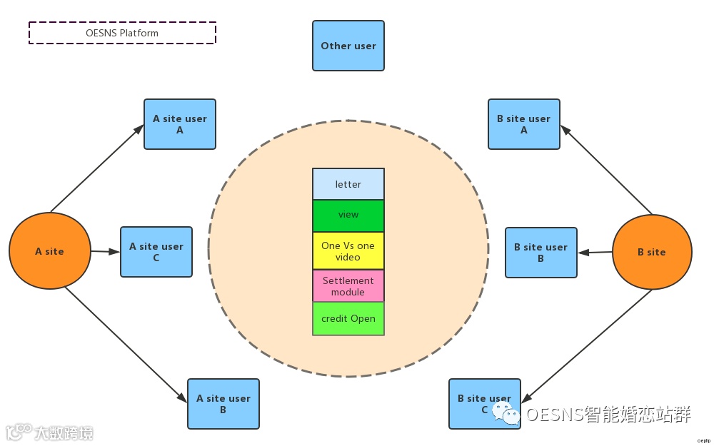
导读:OESNS即是奥壹技术团队独立自主原创开发的一套大数据婚恋社交的应用服务产品,采用分布式技术构建的新一代基于婚恋机构&单身用户的大婚恋社交服务超级站群。
OESNS
(城市婚恋站群系统),自去年项目启动以来自今己有三个多月
时间
,得到许多用户的支持与肯定,目前项目的核心研发工作己接近尾声。经过几轮的内测,相信很快奥壹(
OE
)产品研发团队一定会把一个满意的作品呈现给大家。
什么是
OESNS
?
OESNS
即是奥壹技术团队独立自主原创开发的一套大数据婚恋社交的应用
服务
产品,
SNS
也指
Social Network Software
,社交网络软件平台,采用分布式技术构建的新一代基于婚恋机构
&
单身用户的大婚恋社交服务超级站群简称
OESNS
。
OESNS
采用
PHP+Mysql
并基于(自主研发的
OEPHP
与
OEBUI
快速开发系统框架及分布式技术构建)针对全新一代移动用户轻量级多站点的婚恋管理系统。
一个后台,多个应用端:微信,手机,PC
,
APP
,小程序
....
,是目前国内最先进,技术可靠的新时代婚恋平台运营解决方案。
OESNS
产品优势
OESNS
相对传统的婚恋产品具有快速搭建、大数据智能匹配、低门槛、成本低、易推广、安全可靠等几大优势。全新婚恋模式,大大的提高网站的用户转化率与变现能力,运营与想象空间会更大。
(1)SaaS的服务模式
全托管式服务,无需安装,无需维护,一切技术上的事情由我们来;
(
2)高效的裂变引流
独特的微信引流
+人人红娘裂变,会员只会越来越多;
(
3)强大的研发实力和技术支持
8年专注婚恋行业研发,强大的研发实力,安全稳定可靠的系统支持;
(
4)区域化分布运营
区域化分布运营,互不形成竞争;
(
5)全平台会员打通、资源共享
会员资源互通,成交率飙升,哪怕你会员不多,哪怕男女比例失调,这些都不再是问题;
(
6)婚恋行业诚信体系缔造者
结合现有多方诚信系统,打造婚恋大数据诚信平台,营造良好安全的婚恋环境。
如何使用?
从平台搭建到推广获客再到转化盈利,一站式体验,只要有一个公众号即
可,其他的我们来帮您解决, 帮助站长从繁琐的网站工作中脱身,聚焦专业能力,提升企业的推广及服务效率。(使用及合作方案后续公布使用方法
)
奥壹科技OESNS团
队
【声明】内容源于网络
0
0
奥壹云站群
搭建大数据婚恋合作标准,缔结全国婚恋服务机构、自媒体人共建大婚恋生态,为广大单身用户与创业者提供良好的婚恋社交环境,助力企业(机构)快速进入移动社交新时代。
内容
52
粉丝
0
关注
在线咨询
奥壹云站群
搭建大数据婚恋合作标准,缔结全国婚恋服务机构、自媒体人共建大婚恋生态,为广大单身用户与创业者提供良好的婚恋社交环境,助力企业(机构)快速进入移动社交新时代。
总阅读
0
粉丝
0
内容
52
在线咨询
关注