
转转公司经过几年的高速发展,业务场景已经非常丰富,这就对底层基础设施提出了更高的要求,尤其在存储上,需要我们有不同类型的存储服务来满足多样的业务需求。目前我们已经提供了MySQL,TiDB,ZZList,ZZRedis,ZZOS等多种存储服务。本篇文章简单介绍一下各种存储服务的适用范围以及系统架构,后面会有一系列文章详细介绍各个服务的技术细节。
首先我们看看转转目前的基础设施,如下图所示:

上图存储层中各种存储服务组成转转的存储体系,可以满足各种业务场景下的存储需求。
MySQL:传统关系型数据库,转转部分固化的关系型数据都是存储在MySQL上;
TiDB:弥补MySQL扩展性及吞吐量的不足,在数据量较大,MySQL单实例不能满足的情况下使用;
ZZRedis:分布式Redis服务的解决方案,为转转业务提供Redis缓存服务;
ZZKV&ZZList:存储非关系型数据,可用于存储我的发布、我的交易等K-List业务场景数据,并且某些情况下可替代ZZRedis释放内存资源;
ZZOS:对象存储服务对图片、图像、文本、音频、视频等文件提供永久存储服务。
下面分别介绍下这些系统的架构及设计思路:
ZZRedis
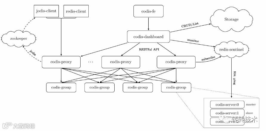
分布式Redis服务的解决方案,兼容Redis协议,底层使用分布式存储方案。ZZRedis基于开源项目Codis做的二次开发,实际上转转早期我们是直接使用的Codis,稳定性和性能表现都很好。那么我们为什么还要做二次开发呢?首先我们先来看下Codis的架构:

从上图可以看出,客户端通过Codis-proxy访问底层的Redis组,代理可以屏蔽数据分片逻辑对业务方十分友好,同时Codis-dashboard提供对Redis集群的管理功能。并且支持数据动态迁移。
Codis在功能和性能上完全满足我们的需求,但是在系统维护和易用性上还是有些不足,主要包含以下几点:
1. Codis-fe没有权限管理,裸奔安全风险大,缺少操作审计;
2. 调用方混用同一组Codis,流量上互相影响 ;
3. 平台能力不足,缺少主动管控的依据和手段;
4. 现有使用方法下,消耗内存较大,服务器资源有限;
所以,因为这几点上的不足,我们决定在Codis基础上做了二次开发解决这些问题,我们把改造后的Codis叫做ZZRedis。
ZZRedis架构如下图所示:

主要改进点如下:
1. 开发新管理平台入口,包含ZZRedis申请、管理、监控等功能,替代Codis-fe,解决缺点1;
2. 改造Jodis-client,新增调用方key,客户端通过key获取自己可用的Codis- proxy列表,解决缺点2;
3. 改造Jodis-client,新增流量统计、耗时统计,统一上报给平台监控组件。平台 监控建立服务侧视⻆、调用方视⻆的双向监控,解决缺点3。
关于内存消耗大的问题,我们通过引入固化的KV存储将性能要求不高的业务引入到固化存储上,释放紧张的内存资源。
ZZOS
对象存储,用来存储图片,视频等二进制数据。对象存储的需求很明确,就是文件存储服务,支持文件的上传和下载;
我们的定位就是提供小文件存储服务,所以在存储上我们也没做过度的设计,没有对文件进行拆分,用户文件是整个存储在服务器文件系统上的,高可用上我们也只做了主从存储,目前完全可以满足业务需求。
系统架构如下:

由上图可见,系统对外提供Http访问接口,包含:存储、路由、管理几个模块:
存储集群:负责存储二进制数据,集群以Group为单位,每个Group由两个存储节点组成(一主一从)。
路由集群:负责负载均衡和调度;
管理数据:包含用户信息及文件索引信息;
管理集群:负责用户接入及资源分配;
用户通过AdminServer注册应用信息,申请资源,调用WebServer提供的http接口进行读写访问。WebServer会对用户请求做鉴权,通过后才接受并处理请求。
上传文件:首先会从路由集群选择合适的Group,然后将数据发送到实际的存储节点。并将文件索引信息记录到DB中,返回文件对应的url。
下载文件:使用上传时返回的url,url中包含Group信息,WebServer不需要经过路由集群可直接找到存储节点获取数据。
KV及KList存储
转转对KV及KList存储需求主要是因为有两点:一是ZZRedis中很大一部分对访问延迟要求不是很严格,而内存资源相对比较昂贵,所以没必要全部放到内存中,可以释放一些服务器资源。另一点是业务上一些KList的场景还在使用MySQL存储,例如个人中心中的我的发布,还是按照uid从商品库中查询。在数据量不大的情况下还是可以满足需求的,但长远看需要有高可靠的固化的KV/KList存储服务。
基于这两点我们开始了KV/KList存储的选型,首先我们使用的是PIKA。兼容Redis协议,支持主从部署。虽然扩展性不是很好,但基本满足我们的需求,于是经过一系列功能与性能测试后我们引入了PIKA开放给业务使用,使用一段时间后我们发现PIKA还是存在一些问题,例如如果主节点挂掉,从节点升主后数据需要一段时间来预热才能正常提供服务。而且某些情况下挂掉的主节点重启后需要很长时间才能追上数据,如果是一主一从的部署方式就会有很长时间单点的情况。针对这些问题以及上面提到的PIKA扩展性不好的缺陷,我们决定从新选择KV/KList存储。
因为我们对TiDB已经有了相对丰富的运维经验,TiKV的稳定性也得到充分验证。所以我们首先想到在TiKV基础上自研KV/KList存储,具体方案是这样,基于TiDB的架构,替换计算节点TiDB,利用TiKV开放的API开发Redis代理节点。实现兼容Redis协议的分布式KV/KList存储系统。计划首先支持KV、KList两种数据类型,后面根据需求扩展支持更丰富的数据类型。
架构图如下所示:

我们的项目刚要启动时,了解到美图的同学已经采用类似的思路完成了第一版的开发,系统命名TiTan,我们与美图基础架构部的同学进行了一次深入的交流,了解了TiTan的设计思路。目前TiTan已经开源,我们对其进行了深度的定制,已经生产境上投入使用。
TiDB
之前的文章已经详细介绍过转转TiDB数据库的引入过程及使用案例,这篇文章里不再赘述了。
目前转转的存储体系已经可以为业务提供全方位的存储服务,当然存储服务建设工作任重道远还需要不断地努力,不断地完善,持续优化。
作者简介:
陈东,转转基础架构部。

