第一部分:本周生产现场安全检查主题
防火防爆、防高处坠落专项检查
第二部分:火场逃生知识
身处火场,我们该如何自救逃生?
跑不跑?往哪里跑?
一旦选择错误,将会给我们带来致命威胁!
点击视频,来学习火场逃生知识。
第三部分:优秀安全改善案例示范
优秀安全改善案例示范1:

优秀安全改善案例示范2:

为进一步推动安全改善活动在班组的有效开展,规范、方便员工安全改善案例的填写,促进安全管理工作经验的交流,安全与生态环保监督部开通了三种提交安全改善案例的方式。请各班组做好宣贯,将安全改善工作覆盖到更多的员工。通过各类安全改善有效推动各班组安全、环保、职业健康工作不断提升,降低和控制安全及环境风险,提高本质安全度。
以下是3种提交安全改善案例的方式,请记牢。
方式一:通过“南通人人安全”微信公众号填写。

方式二:扫描下方二维码填写。

方式三:点击下方链接填写。 https://doc.weixin.qq.com/forms/AGgAFAfcAA8AMYAnAY6AIgLLRspQaIQcf
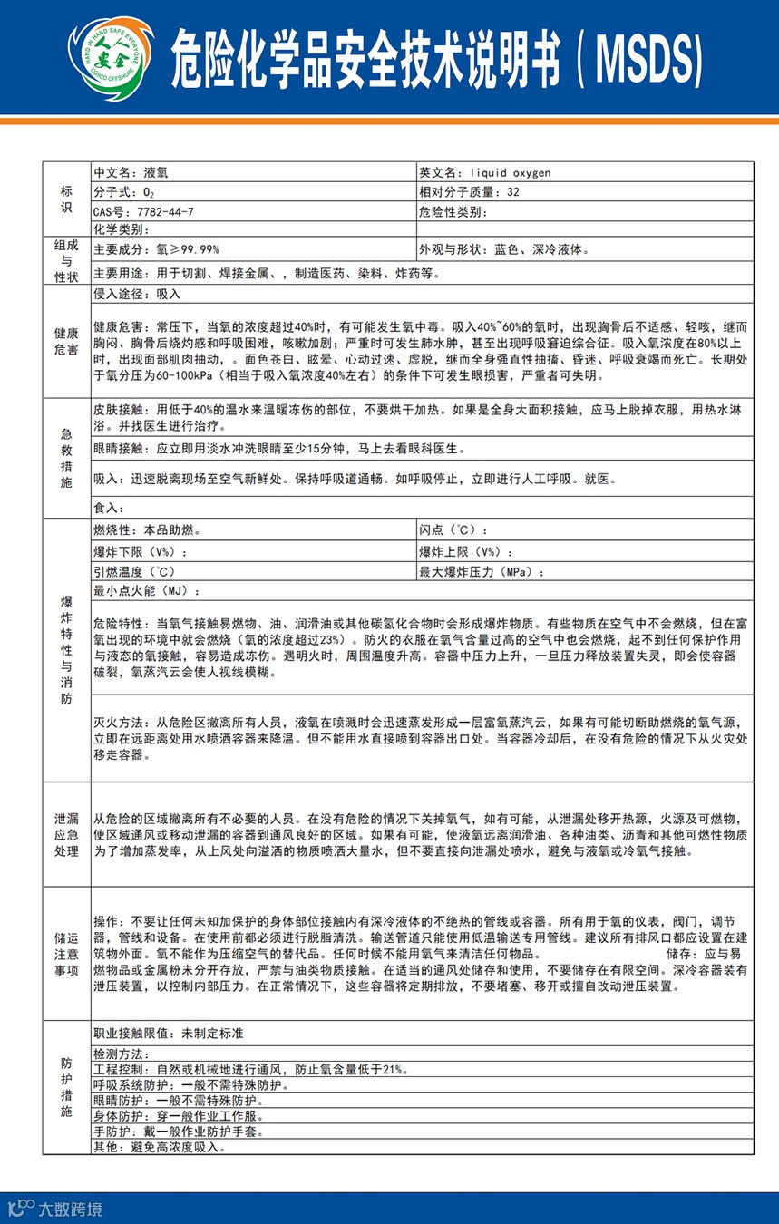
第四部分:危险化学品安全技术说明书(MSDS)







第五部分:江苏省职业病防治条例
(1999年1月29日江苏省第九届人民代表大会常务委员会第八次会议通过 根据2002年6月22日江苏省第九届人民代表大会常务委员会第三十次会议《关于修改〈江苏省职业病防治条例〉的决定》修正 2024年1月12日江苏省第十四届人民代表大会常务委员会第七次会议修订)
目 录
第一章 总则
第二章 预防
第三章 诊治
第四章 保障和监督
第五章 附则
第一章 总则
第一条 为了预防、控制和消除职业病危害,防治职业病,保护劳动者健康及其相关权益,推进健康江苏建设,促进经济社会高质量发展,根据《中华人民共和国基本医疗卫生与健康促进法》《中华人民共和国职业病防治法》等法律、行政法规,结合本省实际,制定本条例。
第二条 本条例适用于本省行政区域内的职业病防治活动。
本条例所称职业病,是指企业、事业单位和个体经济组织等用人单位的劳动者在职业活动中,因接触粉尘、放射性物质和其他有毒、有害因素而引起的疾病。
第三条 职业病防治工作坚持预防为主、防治结合的方针,建立用人单位负责、行政机关监管、行业自律、劳动者参与和社会监督的机制,实行分类管理、综合治理。
第四条 劳动者依法享有职业卫生保护权利。
劳动者应当遵守职业卫生管理制度,执行职业卫生操作规程,规范使用职业病防护用品,落实职业病防治岗位责任。
第五条 用人单位应当落实职业病防治主体责任,加强职业病防治工作管理,建立健全职业卫生管理制度和操作规程,依法参加工伤保险,落实防护措施,提高职业病防治水平。
用人单位的主要负责人全面负责本单位职业病防治工作。
第六条 县级以上地方人民政府统一负责、领导、组织、协调本行政区域的职业病防治工作,将其纳入国民经济和社会发展规划,对有关部门和单位承担的职业病防治工作进行考核和监督。
乡镇人民政府、街道办事处协助上级人民政府有关部门或者依照授权履行职业病防治监督管理职责。
各类开发区、工业园区等范围内的职业病防治监督管理工作由所在地人民政府负责,或者由管理机构依照授权负责。
第七条 卫生健康部门负责职业病防治监督管理工作,对职业病危害项目申报、职业病危害因素检测与评价、职业健康检查、职业病诊断鉴定和救治康复、职业病报告、化学品毒性鉴定等实施监督管理,组织开展重点职业病监测、职业病危害风险评估和专项调查以及用人单位职业健康监督工作。
人力资源社会保障部门负责劳动用工监督管理工作,督促用人单位依法签订劳动合同(含聘用合同,下同),加强对工伤保险的监督管理,做好职业病病人工伤补偿和工伤康复工作,确保劳动者依法享受工伤保险待遇。
发展改革部门负责将职业病防治工作纳入经济社会发展相关规划,会同有关行业管理部门调整产业政策,支持职业病防治机构的项目建设。
科技部门负责与职业病防治工作有关的新技术、新工艺、新设备、新材料的科研立项和成果推广。
工业和信息化部门在开展相关行业管理工作中统筹考虑职业病防治工作,促进工业企业提高职业病防治能力。
民政部门负责将符合条件的职业病病人及其家庭纳入最低生活保障范围,开展基本生活救助。
应急管理部门负责组织、指导、协调职业病危害因素引发的生产安全事故的应急救援工作。
医疗保障部门负责职业病病人基本医疗保障工作。
其他相关部门在各自职责范围内负责职业病防治的监督管理工作。
第八条 县级以上地方人民政府和卫生健康、人力资源社会保障等部门应当加强对职业病防治的宣传教育,普及职业病防治知识,提高劳动者自我保护意识和行使职业健康保护权利的能力,增强全社会职业病防治观念和职业健康意识。
第九条 地方各级总工会依法对职业病防治工作进行民主监督,维护劳动者的合法权益。
基层工会依法组织劳动者参与本单位职业病防治工作的民主管理和民主监督。未组建工会的用人单位,由劳动者代表参与本单位职业病防治工作的民主管理和民主监督。
用人单位制定或者修改有关职业病防治的规章制度、作出有关职业病防治的决定,应当听取工会组织、劳动者的意见。
第十条 职业卫生技术服务机构、放射卫生技术服务机构、职业健康检查机构和职业病诊断机构应当依法从业,加强自我约束,诚信规范服务。
相关行业协会应当强化行业自律,提升行业规范化水平,促进行业健康发展。
第十一条 对在职业病防治工作中做出显著成绩的单位和个人,按照国家和省有关规定给予表彰、奖励。
第二章 预防
第十二条 用人单位应当遵守国家职业卫生标准,制定职业病危害防治计划和实施方案,落实职业病防护各项措施和要求,从源头上控制和消除职业病危害。
第十三条 用人单位应当建立健全职业卫生档案以及劳动者职业健康监护档案,保障职业病防治所需的资金投入,为劳动者提供符合规定的工作环境和条件,遵守女职工和未成年工特殊劳动保护规定。
第十四条 依法对投资项目负有备案、核准、审批权限的部门应当与卫生健康部门共同建立项目信息共享机制。卫生健康部门获取相关信息后,对可能产生职业病危害的建设项目的前期预防工作进行指导。
建设单位应当对可能产生职业病危害的建设项目进行职业病危害预评价。建设项目的职业病防护设施所需费用应当纳入建设项目工程预算,并与主体工程同时设计,同时施工,同时投入生产和使用。建设项目的职业病防护设施设计应当符合国家职业卫生标准和卫生要求。
建设项目在竣工验收前,建设单位应当进行职业病危害控制效果评价。医疗机构建设项目的放射性职业病防护设施由卫生健康部门验收。其他建设项目的职业病防护设施由建设单位依法组织验收,卫生健康部门应当加强对验收活动和验收结果的监督核查。
第十五条 产生职业病危害的用人单位的设立除应当符合法律、行政法规规定的设立条件外,其工作场所还应当符合国家关于保护劳动者健康的要求。
用人单位应当优先采用有利于防治职业病和保护劳动者健康的新技术、新工艺、新设备、新材料。鼓励用人单位通过机械化、自动化、智能化等技术设备更新改造,减少或者消除接触职业病危害的作业岗位;有关技术设备更新改造,按照国家和省有关规定享受税收优惠等政策。
第十六条 职业病危害严重的用人单位、劳动者超过一百人且产生职业病危害的用人单位,应当设置或者指定职业健康管理机构,配备专职的职业健康管理人员;其他产生职业病危害的用人单位,应当配备专职或者兼职的职业健康管理人员,负责本单位的职业病防治工作。
第十七条 产生职业病危害的用人单位应当建立健全职业病防治责任制,明确主要负责人、有关负责人、职业健康管理人员、车间班组负责人以及相关岗位人员等的防治责任范围、考核标准等内容,并定期进行考核。
第十八条 存在可能发生急性职业损伤的有毒、有害工作场所的,用人单位应当成立应急救援组织并明确分工,制定应急救援预案以及专项技术方案,每年至少进行一次培训与演练,并将相关记录存入本单位职业卫生档案。
对放射工作场所和放射性同位素的运输、贮存,用人单位应当配置防护设备和报警装置,保证接触放射线的工作人员佩戴个人剂量计。用人单位应当对接触放射线的工作人员定期开展个人剂量监测,建立并终生保存个人剂量监测档案。
第十九条 职业病危害一般的用人单位每三年至少进行一次职业病危害因素检测。职业病危害严重的用人单位每年至少进行一次职业病危害因素检测,每三年至少进行一次职业病危害现状评价。发生职业病危害事故的用人单位,应当及时进行职业病危害现状评价。
职业病危害因素检测、职业病危害现状评价由具有相应资质的职业卫生技术服务机构进行。
检测、评价结果应当存入用人单位职业卫生档案,向所在地的卫生健康部门报告,并向劳动者公布。
第二十条 用人单位应当为劳动者提供符合要求的职业病防护用品,并督促、指导劳动者规范使用,不得以其他方式替代发放职业病防护用品。
用人单位应当对职业病防护用品进行经常性的维护、保养、更换,确保防护用品有效,不得使用不符合职业病防治要求的防护用品。
第二十一条 用人单位应当建立健全职业健康培训管理制度,根据行业和岗位特点,制定职业健康培训计划,开展职业健康培训工作,并对培训结果进行考核,保证培训质量。
用人单位的主要负责人、职业健康管理人员和劳动者应当按照国家规定接受职业健康培训。用人单位应当对在具有矽尘、石棉粉尘和高毒物品等严重职业病危害因素岗位的劳动者,组织专门的职业健康培训;劳动者经培训考核合格后方可上岗作业。
用人单位使用被派遣劳动者的,应当将被派遣劳动者纳入本单位职业健康培训对象统一管理。劳务派遣单位应当对劳动者进行必要的职业健康教育和培训。
用人单位应当如实记录劳动者的培训时间、内容和考核结果,将培训记录存入本单位的职业卫生档案。
第二十二条 用人单位应当按照国家有关规定,对从事接触职业病危害作业的劳动者,组织上岗前、在岗期间和离岗时的职业健康检查。
职业健康检查时,用人单位应当如实向职业健康检查机构提供工作场所职业病危害因素种类、接触人员名册、岗位(工种)、接触时间以及工作场所职业病危害因素定期检测报告等相关资料。
第二十三条 从事接触职业病危害作业的劳动者离岗时,应当配合用人单位进行离岗职业健康检查。对不配合进行职业健康检查的劳动者,用人单位应当将其不配合职业健康检查的相关证明材料存入劳动者职业健康监护档案;对失去联系的劳动者,用人单位可以公告通知其参加职业健康检查,并将相关材料存入劳动者职业健康监护档案。
第二十四条 职业健康检查机构发现疑似职业病病人时,应当书面告知劳动者本人并及时通知用人单位,同时向所在地卫生健康部门报告;发现劳动者有职业禁忌的,应当及时告知用人单位和劳动者本人。
用人单位应当根据职业健康检查报告,将有职业禁忌的劳动者调离或者暂时脱离原工作岗位,对健康损害可能与所从事的职业相关的劳动者进行妥善安置,对需要复查的劳动者按照职业健康检查机构的要求进行复查,对疑似职业病病人按照职业健康检查机构的建议及时安排进行医学观察或者职业病诊断。
第二十五条 用人单位分立、合并的,承继权利的单位应当承担原用人单位的职业卫生档案和劳动者职业健康监护档案的管理责任。用人单位解散、破产的,其管理的职业卫生档案和劳动者职业健康监护档案,按照国家和省关于档案管理的规定移交保管。
第二十六条 县级以上地方人民政府应当在矿山、建材、冶金、化工、建筑等重点行业领域,组织开展中小微企业职业健康帮扶,推动中小微企业全面落实职业病防治主体责任。
第三章 诊治
第二十七条 劳动者依法要求进行职业病诊断的,职业病诊断机构不得拒绝。
经职业病诊断、鉴定不构成职业病,劳动者再次要求进行职业病诊断的,应当提交新的证据材料。
第二十八条 在职业病诊断、鉴定过程中,劳动者对用人单位提供的工作场所职业病危害接触情况、检测结果等资料有异议的,因劳动者的用人单位解散、破产,无用人单位提供上述资料的,或者职业病诊断鉴定委员会提出意见的,职业病诊断机构、鉴定机构应当书面提请用人单位所在地县级卫生健康部门组织调查,卫生健康部门接到申请之日起三十日内组织调查、作出判定,并及时回复。
调查内容应当包括劳动者职业史、职业病危害接触史、职业病危害因素种类和浓(强)度、接触途径以及方式、职业病防护设施设置、职业病防护用品配备与使用、同岗位人员职业健康监护资料等。
职业病诊断、鉴定过程中,当事人对劳动关系、工种、工作岗位或者在岗时间有争议的,可以依法向劳动合同履行地或者用人单位所在地的劳动人事争议仲裁委员会申请仲裁。
第二十九条 用人单位已经不存在或者无法确定劳动关系的职业病病人,可以按照规定向医疗保障、民政等部门申请医疗救助和生活等方面的救助。
地方各级人民政府应当根据本地区的实际情况,采取其他措施,保障前款规定的职业病病人获得相应的基本医疗救治。
第三十条 承担职业病治疗的医疗卫生机构应当按照职业病医疗临床路径规范开展治疗,加强职业病临床研究,探索创新治疗方法。
第三十一条 承担职业病康复的医疗卫生机构应当根据职业病病人的病情,采取功能训练、心理干预、健康教育、合理营养等多学科综合干预措施,改善其机体功能,提高其生活质量。
第四章 保障和监督
第三十二条 县级以上地方人民政府应当制定与当地经济社会发展水平相适应的职业病防治工作经费保障制度,将职业病防治工作经费纳入财政预算。
第三十三条 县级以上地方人民政府应当加强职业病综合防治能力建设,落实职业健康检查和职业病救治、康复责任。
省、设区的市人民政府应当依托现有资源,加强职业病防治机构建设。县(市、区)人民政府可以依托同级综合医院,加强职业病防治院(所)建设。
第三十四条 本省建立省、市、县三级并向乡镇延伸的职业病防治技术支撑体系,加强基础设施、人才队伍和学科建设,提升职业病监测评估、工程防护、诊断救治和康复等技术支撑能力。
第三十五条 卫生健康部门应当加强对用人单位职业健康培训工作的指导和监督。
鼓励有条件的地方建立职业健康培训网络平台,加强培训信息共享,为用人单位开展职业健康培训提供便利。
第三十六条 县级以上地方人民政府应当加强职业病防治监督管理信息化建设,推动职业病防治监督管理信息共享,提高职业病防治监督管理工作的信息化水平。
省卫生健康部门应当完善全省统一的职业病防治监督管理信息平台,推进省、设区的市、县(市、区)三级运用,实现职业病危害项目申报、职业病及危害因素监测、职业病危害因素检测与评价、职业健康检查、职业病诊断鉴定和救治康复、职业病报告、职业卫生监督执法等信息的互联互通,提高职业病防治监督管理能力。
第三十七条 卫生健康部门依照相关规定,对产生职业病危害的用人单位按照职业病危害综合风险类别实施分类管理,推行差异化执法,提高监管效能。
第三十八条 卫生健康部门应当加强对职业卫生技术服务机构、放射卫生技术服务机构从事职业病危害因素检测、评价等活动的监督检查。
第三十九条 卫生健康部门应当建立健全职业病防治信用管理制度,并纳入社会信用体系,依法实施守信激励、失信惩戒。
第四十条 职业健康检查机构和职业病诊断机构应当按照国家和省有关规定进行备案。备案机关应当向社会公布备案的机构名单、地址以及检查、诊断的类别、项目等信息。
职业健康检查机构和职业病诊断机构对其备案信息的真实性、准确性、合法性负责。备案信息发生变化的,应当自信息发生变化之日起十个工作日内办理变更手续。
职业健康检查机构和职业病诊断机构不再提供职业健康检查、职业病诊断服务的,应当向备案机关申请取消备案。
职业健康检查机构和职业病诊断机构应当保证其持续符合备案条件。不再符合备案条件的,应当向备案机关申请取消备案;未申请取消的,由卫生健康部门责令暂停提供职业健康检查、职业病诊断服务,限期改正;逾期不改正的,责令停止提供职业健康检查、职业病诊断服务,并向社会公布。
第四十一条 用人单位的主要负责人或者职业健康管理人员未按照国家规定接受培训的,由卫生健康部门责令用人单位限期改正,给予警告,可以并处五千元以上二万元以下罚款。
第四十二条 对违反本条例规定的行为,法律、行政法规已有处罚规定的,从其规定。
第五章 附则
第四十三条 本条例自2024年5月1日起施行。
第六部分:各部门自编安全学习材料
为提高周二学习效果,安全与生态环保监督部决定每周开展一次周二学习有奖问答活动,每次从全部答对的选手中抽取幸运粉丝(10名),每人奖励香皂一个。

点击左下角阅读原文参与答题


