第一部分:新版动火审批单启用提醒
公司《明火作业管理规定》已于2025年1月7日发布生效,同时在1月份公司也组织了制度的学习,公司计划于2025年2月24日开始全面启用新版动火审批单,旧版空白动火单全部停用,请各相关部门、工区做好宣贯和执行。
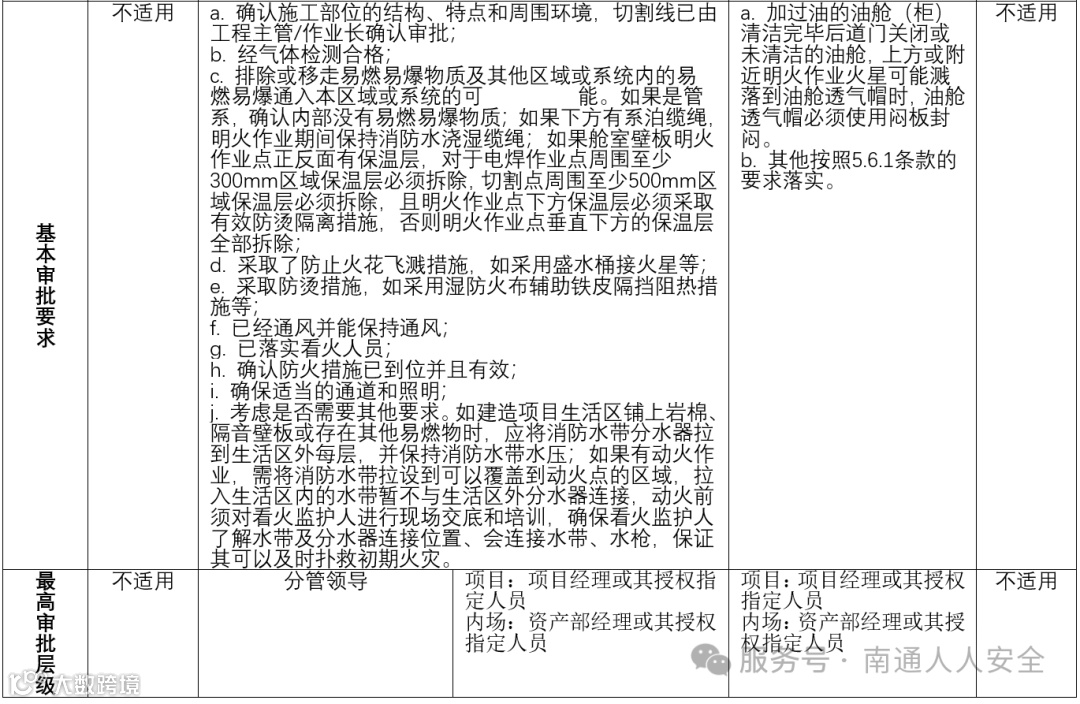
明火作业分级管理要求
明火作业审批管理流程图
第二部分:2025年公司HSE工作目标指标及计划
(一)2025年公司HSE工作目标指标:
1、安全目标、指标:
①一般等级及以上安全生产事故为0。
②员工重伤及以上事故为0;损工伤害率(LTIF)不超过0.5;可记录事件率(TRCF)不超过0.8。
③对事故事件、检查中发现安全问题及隐患整改完成率为100%。
④公司员工月度安全隐患报告+安全行为观察(包括BBS)每月不低于4582条。部门正职隐患报告及安全行为观察总数每月不能低于32条。
⑤公司月度安全改善案例不低于24例,年度合计不低于304例。
⑥责任部门的部门长(正职)年度参加HSE事故分析会的到会率不低于80%(含公司组织以及部门/工区自行组织的分析会)。
⑦受到政府安全行政处罚次数为0。
⑧积极组织或支持安全生产公益活动至少1次。
⑨年度收到客户书面投诉不大于3次。
⑩年度员工满意度问卷调查不少于2次。
⑪年度安全领导力培训不少2次。
⑫无因恶劣天气引起的项目断缆、吊机移位等险情。
2、职业健康目标、指标:
①员工发生职业病人数为0。
②工作场所职业危害因素检测合格率不低于80%。
③接触职业危害因素岗位员工体检率为100%;职业禁忌证人员转岗率为100%。
3、环保目标、指标:
①不发生一般及以上环境污染事件。
②环境体系评审无重大不符合项。
③危险固废按法规处置率为100%。
④受到政府环保行政处罚次数为0。
⑤各级环保主管单位检查整改及时完成率为100%
⑥积极组织或支持环境保护公益活动至少1次。
4、维稳目标、指标
①无重大刑事案件。
②无群体性上访事件给公司造成不良影响。
(二)2025年公司HSE工作计划:
1.强化引领,深入推进 “党建+安全”工作
一是与启东市应急管理局开展党建共建工作,加强应急能力建设;二是继续开展“党建+安全改善”,注重源头改善、本质改善;三是开展“两带头”活动(党支部书记带头讲安全、党员带头查隐患),充分发挥基层党支部在安全生产中的战斗堡垒作用。
2.推行现场安全管理标准化
按照公司全面标准化建设要求,在现场推行施工作业标准化管理,以8项安全管理标准化为试点,以规范的作业、良好的环境,进一步减少隐患的出现、杜绝事故的发生。
建设安全生产标准化示范区,以新建内业工场为试点,通过“五化”建设,为公司安全生产标准化水平提升起到示范带动作用,为其他工区的工作推进提供指引。
3.持续推进隐患排查和防工伤攻坚工作
推进重大事故隐患常态化排查,对照“判定标准”,逐条整改,隐患动态清零。
加强老旧设备风险管控,实施分级分类管理,提升本质安全水平。
加强新能源船业务安全风险管控,做好VLGC等船型相适应的安全管控措施。
4.充分准备应对极端天气挑战
强化防范意识,突出“早”字,留足“余”地,坚持科学计算,提高安全系数,以“更高标准、更严要求、更实举措”做好防台防灾工作。
联合气象局建设气象保障服务平台,助力公司应对灾害性天气带来的挑战,从而保障安全生产。
5.推动分承包方自主安全管理
将安全标准化建设向分承包方单位延伸,推动三级安全标准化达标建设,强化分承包方班组长安全管理水平稳步提升。
持续开展反“习惯性违章”活动,创建“零违章”班组,将集团“ 三个习惯”、“两个做法”规范要求落实到班组日常管理,全面推动“5841班组安全屋模型”落地。
6.持续提升职业健康管理水平,保障员工身心健康
加强员工职业健康管理,增加体检项目;加强与南通市第一人民医院的医疗合作,定期邀请专家来司坐诊;关注员工心理健康,持续推进EAP服务项目,使其真正成为员工的“心灵加油站”。
7.科技兴安,数智化赋能安全管理
实施重工安全信息平台系统二期建设工作,实现安全信息共享,安全检查、作业许可等在线化;进一步完善公司视频监控网络,推动“智慧消防”和消防治理有机融合;按计划推进液压平板车技改、叉车、门机、龙门吊、塔吊防碰撞系统等。
8.绿色转型,不断提升环境保护工作
持续推进“绿色工厂”建设,在重工要求的十四五VOCs减排20%的基础上,争取再降5%;通过扩大绿电建设和采购新能源设备,减少碳排放;推动智慧环保信息平台规范使用,不断提升生态环保管理水平。
第三部分:各部门自编安全学习材料
各部门自编安全学习材料。
排版、内容|刘晓辉
人人安全,天天平安!
长按二维码关注我们

