1、国家高新技术企业认定中的PS是什么?
PS是Products or Service;高新技术产品或服务
《高新技术企业认定管理工作指引》关于高新技术产品(服务)的定义为:高新技术产品(服务)是指对其发挥核心支持作用的技术属于《国家重点支持的高新技术领域》规定范围的产品(服务)。
主要产品(服务)是指高新技术产品(服务)中,拥有在技术上发挥核心支持作用的知识产权的所有权,且收入之和在企业同期高新技术产品(服务)收入中超过60%的产品(服务)。
PS是高新技术产品或者服务,企业可以设立很多个研发项目,但不是所有的研发项目都可以形成产品或者服务。所以高新技术产品或者服务是需要有持续性的,也就是说产品可以年年卖,服务可以持续做,产生收入。
2、国家高新技术企业认定中的PS填写说明
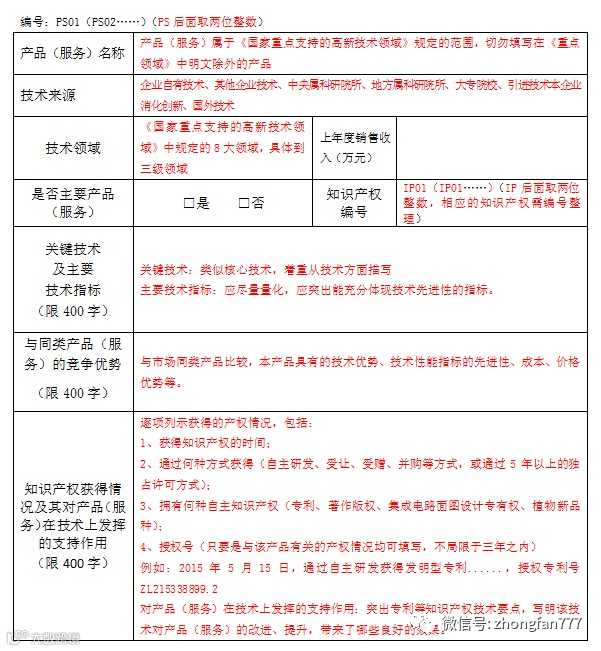
《高新技术企业管理工作指引》给出的PS表如下:(红色部分为填写说明)
上年度高新技术产品(服务)情况表(按单一产品(服务)填报)





3、PS表填写说明关键字解读:
1、上年度销售收入(万元)
《高新技术企业认定管理工作指引》中规定:企业应正确计算高新技术产品(服务)收入,由具有资质并符合本《工作指引》相关条件的中介机构进行专项审计或鉴证;《高新技术企业认定管理办法》中第三章 认定条件 第十一条 (六)规定:近一年高新技术产品(服务)收入占企业同期总收入的比例不低于60%。
填写时,注意与专项审计报告对应,按照企业实际填写。
2、是否主要产品(服务)
《高新技术企业认定管理工作指引》中明确规定:主要产品(服务)是指高新技术产品(服务)中,拥有在技术上发挥核心支持作用的知识产权的所有权,且收入之和在企业同期高新技术产品(服务)收入中超过50%的产品(服务)。
(要求:具有核心知识产权的主要高新技术产品收入之和在企业同期高新技术产品(服务)收入中超过50%)
因此,在选择是否主要产品(服务)时,综合考虑,结合企业实际进行选择。
4、填报ps表注意事项
填表时,企业应按照《工作指引》对高新技术产品(服务)及其收入的定义和要求进行填报。后续评审时,评审专家根据该表提供的信息,按照《工作指引》对高新技术产品(服务)的规定,对申报高新技术产品(服务)进行评价,对符合要求的高新技术产品(服务)予以确认,不符合要求的高新技术产品(服务)予以扣除。高新技术产品(服务)扣除,直接影响后面的收入指标,有可能导致申报失败。
天津中帆科技信息咨询有限公司可免费为天津市开发区、高新区、南开区注册的企业提供相关的咨询和全部线上和线下申报工作;天津市其他区县注册企业选择中帆咨询也将按照最优价格给予最佳服务。
网站:http://www.zhongfan777.com
微信公众号:zhongfan777
手机:16622377941 16622377942
电话: 86241674
万事互相效力,叫爱神的人得益处


