
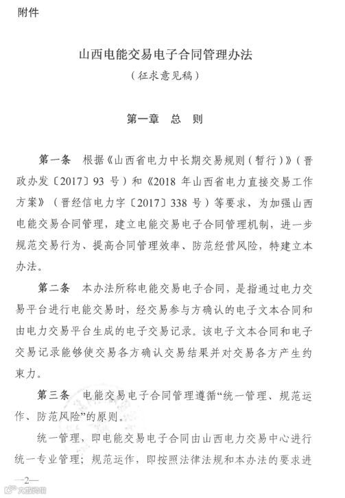
国家能源局山西监管办日前发布了《山西电能交易电子合同管理办法(征求意见稿)》,电能交易电子合同是指通过电力交易平台进行电能交易时,经交易参与方确认的电子文本合同和由电力交易平台生成的电子交易记录。
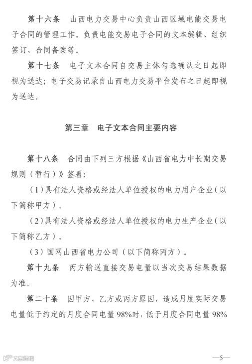
电能交易电子合同适用范围为输配电直接交易、合同转让交易、外送电交易等。
因电力用户企业、电力生产企业或国网山西省电力公司原因,造成月度实际交易电量低于约定的月度合同电量98%时,低于月度合同电量98%的部分视为违约电量。
输配电费=直接交易电费*电量输配电价+基本电费
详情如下:









环力科技集团
国家能源局山西监管办日前发布了《山西电能交易电子合同管理办法(征求意见稿)》,电能交易电子合同是指通过电力交易平台进行电能交易时,经交易参与方确认的电子文本合同和由电力交易平台生成的电子交易记录。
电能交易电子合同适用范围为输配电直接交易、合同转让交易、外送电交易等。
因电力用户企业、电力生产企业或国网山西省电力公司原因,造成月度实际交易电量低于约定的月度合同电量98%时,低于月度合同电量98%的部分视为违约电量。
输配电费=直接交易电费*电量输配电价+基本电费
详情如下:








