2018上半年电改进展及舆情综述:售电侧改革扑朔迷离 大批售电公司黯然离场
一、上半年电改进展及舆情综述
今年上半年,是本轮电改三周年,也是电改进入新阶段。今年以来,电改实现了新一轮电改试点全覆盖,输配电价步入区域电网、跨省跨区输电价格的价格核定,第三批增量配电业务改革试点项目开始建设,电力现货交易和中长期交易加快推进……
中电传媒舆情监测室监测数据显示,1~6月,通过相关关键词统计,共监测到相关新闻信息4160条。媒体关于电改中相关话题关注度各有侧重。从图中可见,电力市场建设相关话题的舆情占比最高,随后是增量配电业务改革,也和电改目前形势和工作进展较为相近。从媒体渠道来看,微信平台的舆情量大幅超过网页平台,微信平台的传播时长和传播广度更为突出。
二、输配电价改革是降价降费的突破口
启动对区域电网、跨省跨区输电价格的核价工作。2017年,省级电网输配电价全部核定完成,初步统计,输配电价较原购销价差减少每千瓦时1分钱。在此基础上,2018年1月出台了《区域电网输电价格定价办法(试行)》《跨省跨区专项工程输电价格定价办法(试行)》,明确了2018年电网环节和输配电价改革的方向。2月,国家发展改革委印发《关于核定区域电网2018~2019年输电价格的通知》,规定了华北、华东、华中、东北、西北区域电网首个监管周期(2018年1月1日~2019年12月31日)两部制输电价格水平。目前,我国基本建立了覆盖跨省跨区输电工程、区域电网、省级电网、地方电网、增量配电网的全环节输配电价格监管制度框架,成为电力体制改革领域首个全面推进的专项改革。
2018年《政府工作报告》明确,降低电网环节收费和输配电价,一般工商业电价平均降低10%。国家发展改革委表示,一般工商业电价平均降10%,意味着降价金额将超过800亿元。今年降价措施总体安排为两个方向——降低电网输配电价水平、清理和规范电网环节的收费,以及八项措施,其中包括清理和规范电网环节收费,释放区域电网、省级电网和跨省跨区专线输电工程输配电价发改革红利,降低电价中征收的政府基金标准,释放减税红利等。
舆情热点:下调一般工商业电价 释放实体经济活力
今年上半年,已经采取了2次降电价措施。
第一次是4月19日,国家发展改革委发布《关于降低一般工商业电价有关事项的通知》提出,将分两批实施降价措施,落实一般工商业电价平均下降10%的目标要求。其中,第一批降价措施全部用于降低一般工商业电价,自2018年4月1日起执行,包括全面落实已出台的电网清费政策、进一步规范和降低电网环节收费、推进区域电网和跨省跨区专项工程输电价格改革、进一步规范和降低电网环节收费等,涉及金额430亿元。随后,各省(区、市)陆续发布下调电价的通知。
第二次是5月18日,国家发展改革委发出了《关于电力行业增值税税率调整相应降低一般工商业电价的通知》,提出电力行业增值税税率由17%调整到16%后,省级电网企业含税输配电价水平和政府性基金及附加标准降低、期末留抵税额一次性退返等腾出的电价空间,全部用于降低一般工商业电价。截至6月22日,已有7省(区、市)公布了降电价消息。
从4月至6月,有关降低工商业电价的报道共有1609条,舆论集中在降低电价的政策发布和分省降价的具体消息。人民网认为,若电价能达到下降10%的目标,对于氯碱耗电、冶炼电解铝等产业来说将是大好消息。如冶炼电解铝行业,一吨铝要耗电14000度电,电价的微小减少将大幅节省企业的生产成本。因而对于大环境来说,降低一般工商业电价将促进实体经济好转,有利于提高电力需求。
三、持续推进全国电力市场建设
电力市场化交易加速推进。上半年全社会市场化交易电量7912亿千瓦时,占售电量比重达到30.4%。前5个月,国家电网区域内市场化交易电量达到4749亿度,同比增长51.3%,占同期售电总量的28.3%。省间交易电量已完成3544亿度,同比增长16.8%。前6个月,南方电网区域内省内市场化交易电量1515.8亿千瓦时,同比增长36.4%,平均电价降低0.08元/千瓦时,降低用电成本约121.3亿元,有力支持了五省区经济发展和企业生产经营。
另一方面,省间交易进一步扩大。北京电力交易中心上半年省间交易电量完成4332亿千瓦时,同比增长14.5%;省间市场交易电量1426亿千瓦时,同比增长50%,占省间交易电量的33%,其中,省间电力直接交易电量311亿千瓦时,同步增长3.8%;省间清洁能源交易电量完成1805亿千瓦时,同比增长8.6%,占省间交易电量的41.7%,其中,水电同比减少1.9%;风电、太阳能等新能源省间外送电量同比增长50%。南方电网区域内省间市场化交易电量113.6亿千瓦时,占西电东送总量的12.9%。
健全电力市场交易机制。全国首个跨区跨省月度电力交易规则出台,南方(以广东起步)电力现货市场规则正在修订完善。6月7日,广州电力交易中心正式印发《南方区域跨区跨省月度电力交易规则(试行)》,这是全国首个跨区跨省月度电力交易规则。该规则明确了南方区域跨区跨省的市场交易主体范围,设计了协议交易、发电合同转让交易、集中竞价交易以及挂牌交易四个交易品种和交易规则,规范了交易组织、安全校核以及交易计量、结算等工作流程和要求。各类跨区跨省月度交易品种及组织次序:月度协议计划,每月组织1次;月度发电合同转让,每月组织1次;月度集中竞价,根据富余电能消纳、余缺调剂需要按月组织;月度富余电能增量挂牌,根据富余电能消纳、余缺调剂需要按月组织或月内临时组织。此外,北京电力交易中心编制《北京电力交易中心省间电力中长期交易实施细则》,全面规范了省间中长期交易品种、组织流程及其他相关业务,为能源资源大范围优化配置和清洁能源消纳提供制度保障。
积极推进市场管理委员会规范运行。国网经营区山东、江苏、安徽等20个省完成市场管理委员会组建或方案批复。
电力现货市场建设试点向前推进。第一批电力现货市场建设试点(南方以广东起步、蒙西、浙江、山西、山东、福建、四川、甘肃等八个地区)中,南网建成国内首套具有自主知识产权的现货市场技术支持系统。在全国8个电力现货市场试点中,南方区域(以广东起步)建设进入实质阶段,南方电网首个现货交易品种——“调频辅助服务”已经进入试运行。甘肃、山西等试点省公司开展省级电力现货市场设计,扩大跨区域省间富余可再生能源现货交易范围。浙江省1月印发了《浙江省电力体制改革综合试点方案》相关专项方案的通知,称浙江省级电力市场设计建设工作已正式启动。方案中包含《浙江电力市场建设方案》《浙江电力交易中心组建方案》《浙江电力市场管理委员会组建方案》和《浙江电力交易中心有限公司章程》等专项方案。明确于起步的初期就建立电力现货市场,并拟选定全电力库模式。
四、售电侧改革扑朔迷离
增量配电业务改革三批次试点“排浪式”的推进。截至6月底,新增125个增量配电业务改革试点,全国共有320个试点。其中,国家电网印发《关于加快推进增量配电改革试点落地见效的工作意见》,优化决策程序和管控方式,积极配合各级政府加快推动改革试点。截至6月底,国网公司经营区域内共批复三批试点项目256个(占全国总数的78.1%)。
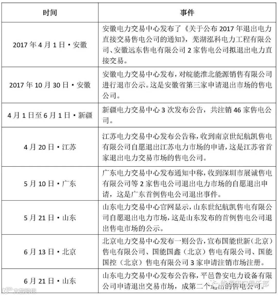
售电公司洗牌加速。公开资料显示,自2015年以来,全国逾万家售电公司完成注册,其中,经过电力交易中心公示的多达3500家。目前活跃于售电市场的既有民资背景的独立售电公司,也有电网、发电集团等国字头背景企业投建的售电公司。发电公司旗下售电公司运营缓慢平稳,而独立的售电公司正在承担风险艰难求生。据媒体报道,新疆、安徽、江苏、山东、广东,近期已陆续有售电公司退出电力交易市场,有些售电公司转让股权,甚至直接转让公司。今年以来,售电公司更是迎来一波注销潮。现在全国已经有316家售电公司注销,其中河北最多有54家,其次为广东有22家,这些注销的企业多为自然人股东构成的民营企业。除了注销外,还有50多家售电公司的营业执照被吊销。售电市场的竞争越来越激烈,通过竞价交易获得的价差被不断压缩、偏差考核带来的罚款风险加大,更多的售电公司开始退出市场。
部分售电公司退市情况(2017~2018年上半年)
舆情热点:大批售电公司黯然离场
接近年中时,有媒体陆续刊登了售电公司退市的消息。电源企业投建的售电公司考虑的则是发售一体化后整体利益的最大化,在一个波动的市场中,高盈利并非这些公司现阶段的目的。在此背景下,当前很多独立售电公司因为偏差考核,盈利微乎其微,甚至出现亏损。售电公司表示,在有限的电量和有限价格区间里比拼,已经濒临甚至踩破了生存底线。空间看起来很美好,但很多时候把不准市场脉,只能是花钱买经验,“蛋糕”没吃着,还赔了不少偏差考核费。业内普遍期待售电公司应发展延伸性服务,然而,目前售电公司真正能够提供增值服务的并不多,更难以从中获利,大多数情况下仅将其作为争取和维持用户粘性的手段。因为,现阶段的售电公司处在单纯赚差价的模式,这当中既有业务专业性要求导致经营的失利,也有市场开放度有限电价机制等市场规律引导的缺失,也有归因于偏差考核的以量定价的思维模式和未建立起来的现货市场。
1月至6月,有关售电公司退市的报道共有232条,舆论主要是在对此现象的阐述和解读。其中《中国能源报》的《售电侧改革究竟出了什么问题,让“万亿售电市场弥漫着一种失望情绪”?》,《每日经济新闻》的《有地区售电公司每卖一度电仅赚不到4分钱: 价差套利难以为继 售电市场迎注销潮》,第一财经的《售电行业洗牌:最赚钱售电公司也开始亏损了》,《中国经营报》的《洗牌加剧 全国300余家售电公司离场》及南度度节能服务网的《大批售电公司黯然离场 留下的该如何前行?》的报道均在网络中广泛传播,受到舆论持续关注。

