
辽宁省工信厅、东北能监局日前印发了《2019年电力市场化交易工作方案》,2019年继续扩大市场化交易规模。考虑到营口忠旺铝业、恒力石化等重点项目陆续投运,全省用电负荷将保持一定增长,2019年全省电力市场化规模预计到800亿千瓦时以上,其中跨省交易规模确定为240亿千瓦时。
进一步降低电力用户市场准入门槛,用电电压等级10千伏及以上且年用电量超过100万千瓦时的用户,均可参与市场交易。
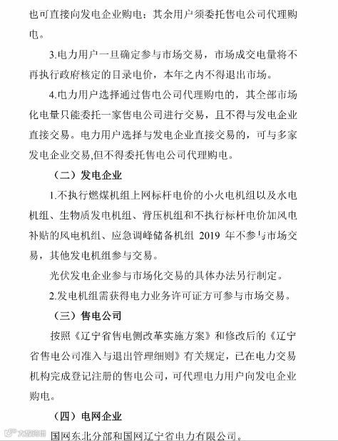
详情如下:











环力科技集团
辽宁省工信厅、东北能监局日前印发了《2019年电力市场化交易工作方案》,2019年继续扩大市场化交易规模。考虑到营口忠旺铝业、恒力石化等重点项目陆续投运,全省用电负荷将保持一定增长,2019年全省电力市场化规模预计到800亿千瓦时以上,其中跨省交易规模确定为240亿千瓦时。
进一步降低电力用户市场准入门槛,用电电压等级10千伏及以上且年用电量超过100万千瓦时的用户,均可参与市场交易。
详情如下:











