
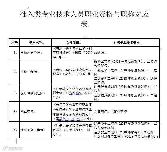
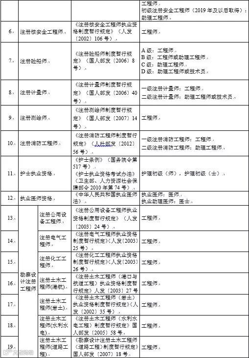
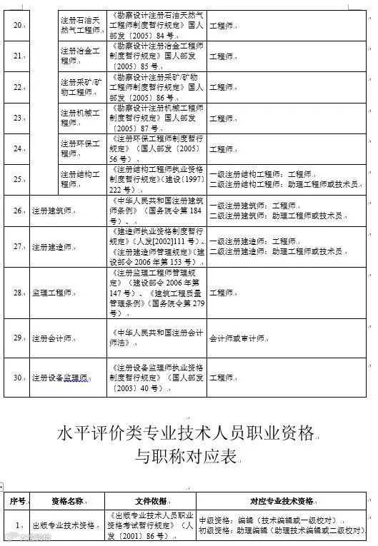
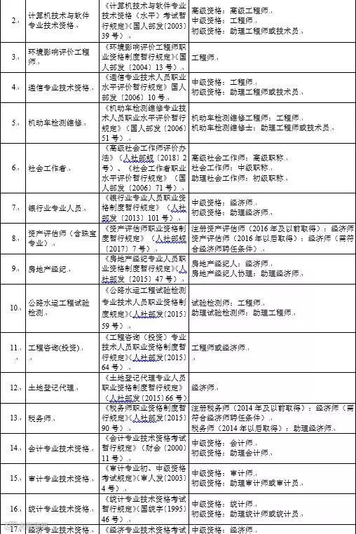
为有效衔接专业技术人员职业资格(以下简称“职业资格”)与职称,减少重复评价,激发人才创新创业活力,近日,天津市人社局明确59项职业资格可以直接认定职称。
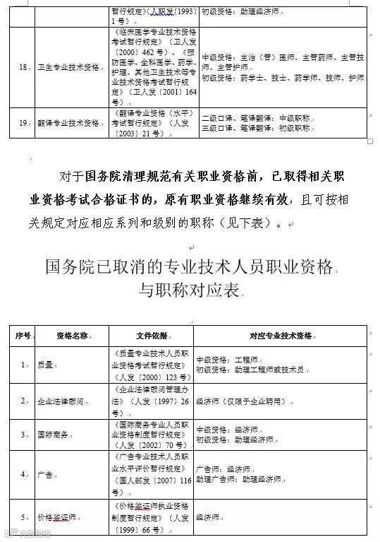
通过全国统一考试,取得准入类和水平评价类职业资格考试合格证书的专业技术人才,其职业资格直接对应相应系列和级别的职称(见下表),并根据国家相关政策变化适时动态调整。






对已取得相关职业资格的人才,用人单位可根据任职条件和岗位空缺等情况,直接聘任相应职称,不再换发本市职称证书。符合晋升高一级别职称标准条件的,可持相应职业资格证书直接申报评审或考试。

环力科技集团
为有效衔接专业技术人员职业资格(以下简称“职业资格”)与职称,减少重复评价,激发人才创新创业活力,近日,天津市人社局明确59项职业资格可以直接认定职称。
通过全国统一考试,取得准入类和水平评价类职业资格考试合格证书的专业技术人才,其职业资格直接对应相应系列和级别的职称(见下表),并根据国家相关政策变化适时动态调整。






对已取得相关职业资格的人才,用人单位可根据任职条件和岗位空缺等情况,直接聘任相应职称,不再换发本市职称证书。符合晋升高一级别职称标准条件的,可持相应职业资格证书直接申报评审或考试。
