搜索
首页
大数快讯
大数活动
服务超市
文章专题
出海平台
流量密码
出海蓝图
产业赛道
物流仓储
跨境支付
选品策略
实操手册
报告
跨企查
百科
导航
知识体系
工具箱
更多
找货源
跨境招聘
DeepSeek
首页
>
冀北地区进一步优化电力直接交易有关工作(附申报指南)
>
0
0
冀北地区进一步优化电力直接交易有关工作(附申报指南)
环力科技集团
2019-08-06
1
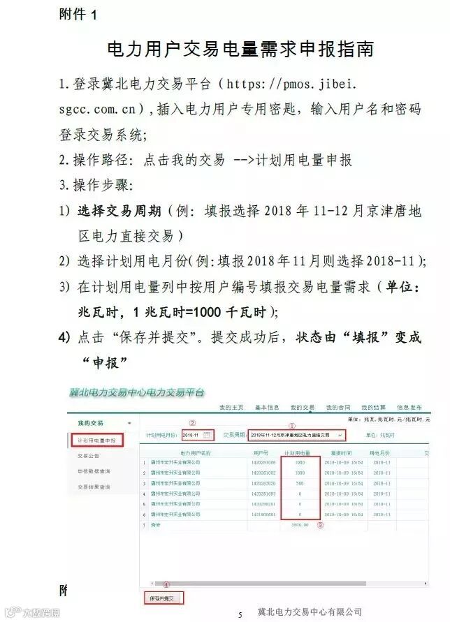
导读:近日冀北电力交易中心发布《关于进一步优化冀北地区电力直接交易有关工作的通知》,通知对交易申报时间、流程、市场
近日冀北电力交易中心发布《关于进一步优化冀北地区电力直接交易有关工作的通知》,通知对交易申报
时间
、流程、市场主体准入注册等相关问题进行说明。详情如下:
【声明】内容源于网络
0
0
环力科技集团
太阳能发电技术服务;光伏发电设备租赁:光伏设备及元器件销售;风力发电技术服务;资源再生利用技术研发;5G通信技术服务;工程技术服务(规划管理、勘察、设计、监理除外);太阳能热发电产品销售等。
内容
5287
粉丝
0
关注
在线咨询
环力科技集团
太阳能发电技术服务;光伏发电设备租赁:光伏设备及元器件销售;风力发电技术服务;资源再生利用技术研发;5G通信技术服务;工程技术服务(规划管理、勘察、设计、监理除外);太阳能热发电产品销售等。
总阅读
521
粉丝
0
内容
5.3k
在线咨询
关注