
什么是乐企?

乐企的优势?

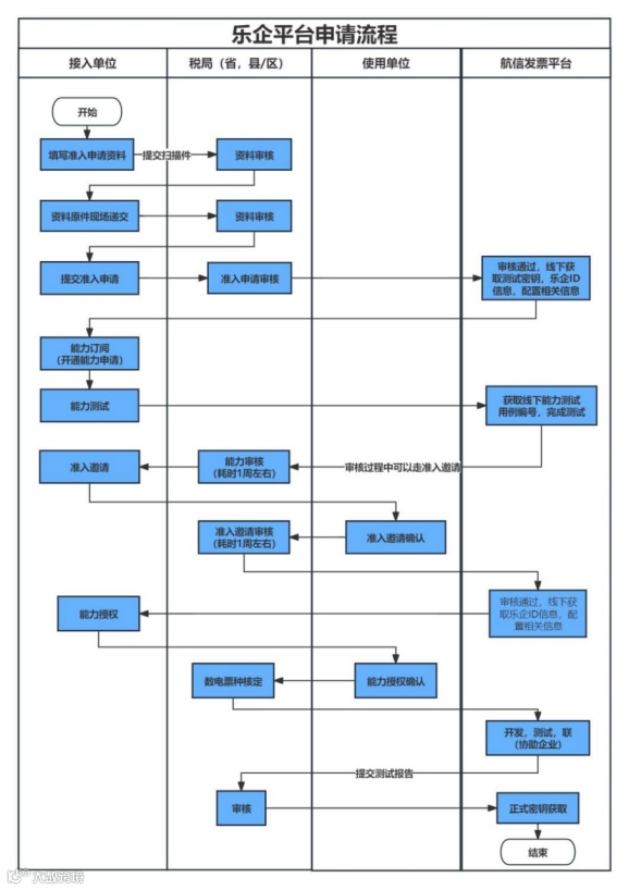
乐企支持的开票、用票、申请





为什么选择航天信息?
航天信息目前已协助多家乐企试点单位完成对接调试并开具正式全电发票,同时梳理出一套标准的全电乐企开具与税控开具兼容的整体解决方案,满足中大型集团企业因主体遍布全国且各省推广进度不一的迫切需求。
在实现企业自有业务系统到全电乐企平台数据全面连通同时,保证业务单据与发票数据关联匹配,在降本增效的同时,也全面降低了发票管控的税务风险,助力企业全面应对数电时代!
从资质来讲——航天信息是国家税务总局电子发票服务平台供应商,对平台建设思路、技术方案、迭代逻辑和合规管理诉求,均有着深刻的洞察与实践能力。
从经验来讲——数电乐企上线以来,航天信息助力各地试点企业完成乐企对接测试,并通过一站式解决方案,让更多企业享受到数电票的便利。
从实践来讲——目前仍存在双轨制并行的情况,航天信息在金三金四时期都服务了海量用户,既理解企业当下的数字化使用现状,也了解未来的数电票发展方向。针对双轨制下企业面临多设备、多渠道开用票并存的现状,航天信息解决方案兼具系统兼容性、稳定性、连续性、成本性、安全性、便捷性六大优势。
航天信息敏捷的产品迭代及运维能力,能够保证企业在升级期间不间断的服务,并为未来的转轨做好全维度的支持,帮助企业平滑对接过渡,是大型企业选择数电乐企升级的不二之选。



对企业而言,如何快速完成乐企平台的建设,实现数电票的全生命周期应用,既是高屋建瓴的一把手工程,也是必须落实到财务全流程的细节工程。
在乐企对接过程中,如果有实践经验丰富的团队介入,可能把每一步规划清晰、安排妥当,在不影响当前业务的同时,做好后台的部署与升级,并提供全集团联调的能力,保证多城市多业务版块的协同上线,最终实现财务数字化升级。
航天信息数电乐企解决方案,覆盖乐企平台对接及开票、用票能力,由金四项目专家亲自指导,帮助企业快速对接乐企平台,尽享数电票便利。



