
自2月10日起
天津有不少企业已经陆续复工
很多小伙伴都积极地
回到了工作岗位上
在此要提醒各位
外出一定要带好口罩、做好防护工作!

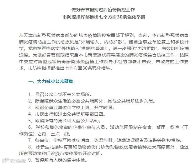
天津的小伙伴们注意啦!
这些复工问题和信息一定要了解
天津市防控指挥部推出七个方面30条强化举措中还指出延迟企事业单位和学校上班、开学时间。

您可以咨询市长热线022-12345,市长热线会对你的需求进行派单。随后会有专人打电话给您沟通复工流程、准备材料、注意事项等等。
在近日举行的天津市新冠肺炎防疫工作新闻发布会上,市工信局总经济师周胜昔介绍了本市企业复工复产情况。截至2月18日下午,天津规上工业企业开工复产合计762家。

截至2月18日下午,天津市规上工业企业开工复产合计762家,较前日增加105家,占全市规上工业16.5%,较前日增长2.3个百分点。其中,外资规上工业开工复产合计185家,较前日增加复工企业18家,占全市外资规模以上工业15.9%,较前日增长1.6个百分点。规上工业企业复工总人数约15.19万人,工业企业复产率16.1%(参照全市2019年1-2月平均用工人数94.15万人)。
像大唐盘山电厂、南疆电厂等11家确保能源供给的企业连续生产。中海油天津公司、大港油田、天津石化、大港石化、国网电力公司、渤海钻探、渤海石油装备等7家企业陆续复工复产。下一步,随着政策的进一步细化和落地,我们复工企业的数量也会陆续增加。
一是坚持把企业防疫、员工防护作为企业生产复工的关键前提和首要。我们始终把疫情防控举措落实落细,压紧压实企业法人和经营管理者责任,督促企业各项防疫措施严格落实,建立完善最严格的岗位责任制,决不能因企业防控措施不到位而出现聚集性风险。
二是全力以赴推动工作落实落细。精心制定企业复工复产预案,分类分批次严格周密、稳妥有序推进。严格加强企业复工复产条件检查审核,稳步有序推进事关城市运行和国计民生的重点企业复工,按照“一企一策”细化防控要求,指导各类企业严密制定、严格落实有关防疫措施。
三是切实掌控复工复产时序进度。就是在分类分批有序推进复工复产的大前提下,突出“保重点、保民生、保运行”。“保重点”是推动重点疫情防控物资生产企业全面复工复产,“保民生”是确保煤水电气、米面粮油等事关国计民生领域的企业复工生产,“保运行”是着眼市场经济稳步健康发展,逐步推动我市的重点产业有序复工。

根据@天津交通运输 发布的消息,为了解决复工企业员工返程通勤问题,天津推出了定制包车服务。
直达定制包车包括跨省直达、抵津疏散、市内通勤三种形式,为用车企业提供“扫码预约”和“点到点、门到门”人员运输服务。

想了解更多情况,大家可以点击查看市交通运输委网站“直达定制包车系统平台”专栏或拨打96880专线进行咨询。
温馨提示:关注【天津本地宝】公众号,对话框发送【登记】即可进入登记系统。(如下图)

“天津工业企业复工服务平台”是由天津市工信局联合阿里巴巴集团开发,于2月16日正式上线。这款APP基于阿里钉钉平台,是全国首个省级企业复工服务平台APP。该平台主要有四大功能板块:
一是工业企业复工备案。通过政府与企业互动,在线引导企业完善疫情防控工作方案、应急预案和安全生产方案,做好复工复产准备,为企业复工做好全方位的服务。
二是企业员工健康管理。协助企业建立内部疫情管理体系,录入企业员工有关疫情健康信息卡,掌握返岗返工人员的来源、住址、活动、行程等信息,并通过每日两次健康打卡及时上传在岗员工当日健康状况。
三是复工问题直通车。突出服务功能,针对企业复工复产中可能存在的问题,企业可在线提交到市区两级客户端,便于政府快速了解企业需求,帮助解决实际困难。
四是企业复工数据汇总。一方面,政府通过企业填报复工日报表可及时掌握企业复工情况;另一方面,协助企业建立健康档案和打卡数据,实时掌握企业员工及家属的健康状况。政府和企业都能从各自角度对数据进行分析,切实为疫情防控提供大数据支持。
为什么很多企业反映无法通过手机终端进行下载登陆工业企业复工服务平台”?答案来了:
因为不是面向全社会开发的应用程序,目前的登录方式是工业企业向所在区提出复工备案,区工业主管部门向该企业发放邀请二维码。目前看,这个APP运行情况良好,也希望各区加大推广力度,向更多的企业发出登陆邀约。

滨海新区
截至2月17日24时,滨海新区在产企业1141家。其中,规模以上工业企业复工复产率达38%,工业百强企业复工复产75家。该区继日前出台企业复工复产《指导意见》并成立指导组加强监管后,滨海新区再次严格“五个一”举措,精准指导企业复工复产,为企业复工复产保驾护航。
温馨提示:长按文中二维码关注【天津本地宝】,在微信对话框回复【复工】即可获取天津各区复工复产指南
西青区
截至2月16日12时,西青区开复工企业803家,其中,农业企业56家,工业企业176家,服务业企业571家。已经开复工的企业中,外资企业81家,央企国企17家。西青综合垃圾处理厂将于2月20日复工。

武清区
截至目前,武清区累计开工工业企业116家,全区市级以上龙头农业企业复工3家,市级以上合作社复工28家,饲料生产企业开工8家,屠宰企业开工1家。此外,城区重点大型超市10家,目前全部在营;封闭菜市场14家13家在营。
宁河区
为切实加强疫情期间安全生产工作,确保企业安全复工复产,宁河经济开发区管委会采取“防疫”、“安监”两手抓,确保严格防疫、安全复工。 坐落在宁河经济开发区的天津奥特奇生物制品有限公司在园区管委会的帮扶下顺利复工复产,并且在第一时间开展外来务工人员疫情筛查和安全隐患排查,确保企业安全有序复工复产。
蓟州区
蓟州区将在保证安全防疫前提下复工复产,各企业要夯实主体责任,严格落实防控措施,坚决防止因复工复产而引发疫情输入。政府相关部门既要做好监督检查,更要主动服务,积极帮助企业解决困难,全力争取疫情防控和经济社会发展“双战双赢”。

北辰区
截至目前,北辰经济技术开发区共有正在生产的企业133家,其中生产型企业74家,非生产型企业59家。
面对企业众多,人员复杂的情况,开发区迅速行动、密切跟踪、及时分析,毫不懈怠地应对。主动对接企业,深入发动宣传,全力做好疫情排查、监测和上报等工作,全面统计开发区企业离津人员情况,湖北籍返津职工情况,在津职工健康状况等,切实做到早发现、早报告、早隔离、早治疗。
南开区
南开区要求企业复工做到“四个过一遍”:对企业复工复产准备工作过一遍;对方案措施过一遍;对员工底数过一遍;对主管行业部门责任、企业法人责任、属地责任、员工责任过一遍。
截至2月18日16时,区域内已复工“三必需一重大”企业125家,新增平安银行一家企业。已复工“三必需一重大”企业中工业企业8家、菜市场31家、楼宇内企业20家,养老院43家,其他企业均为保障民生企业。已复工属于“三必需一重大”,为一线防疫企业做好相关配套生产服务的4家上下游企业,已按要求履行复工手续,并向区指挥部报备。

天津市人社局表示:
一是对于新型冠状病毒感染的肺炎患者、疑似病人、密切接触者在其隔离治疗期间或医学观察期间以及因政府实施隔离措施或采取其他紧急措施导致不能提供正常劳动的企业职工这类特殊人员,再次强调,不论是假期期间,还是延迟复工期间,企业都应当按照劳动合同约定全额支付职工在此期间的工作报酬,并不得依据劳动合同法第四十条(不胜任工作、客观情况发生变化)、四十一条(经济性裁员)这些情形与职工解除劳动合同。在这期间劳动合同到期的,合同期限顺延至医学观察期期满、隔离期期满或者政府采取的紧急措施结束。通过这一政策,稳住肺炎患者、疑似病人、密切接触者的岗位和收入,打消他们的后顾之忧,让他们安心配合政府开展疫情防治工作。
二是按照政府通知要求延迟复工的企业,延迟复工期间的工资,按照关于企业停工停产期间的工资支付有关规定执行,即停工停产在一个工资支付周期内(最长1个月),企业应当按劳动合同约定的工资标准支付劳动者工资;超过一个工资支付周期企业安排劳动者工作,与劳动者协商解决。
三是按照政府通知要求不受延迟复工限制的企业,在此期间,安排职工正常劳动的,企业应当依法支付工资,在休息日加班又不能安排补休的,依照劳动法有关规定支付加班工资;在企业提供了必要的防疫措施和劳动保护前提下,要求职工复工,职工无正当理由拒绝复工的,企业可以依据劳动合同法有关规定予以处理。
如果企业没有执行有关规定、违反劳动保障法律法规的,职工可以向劳动保障监察部门举报投诉,或者向劳动人事争议仲裁部门申请仲裁。
近日,天津发布《天津市工业企业复工生产后疫情防控措施》,特别提出了复工要求,同时要求复工后加强疫区人员管理、强化日常管理和消毒通风。

一、单位必须提供口罩吗?不提供,员工可以拒绝上班吗?
答:《安全生产法》第四十二条规定,生产经营单位必须为从业人员提供符合国家标准或者行业标准的劳动防护用品,并监督、教育从业人员按照使用规则佩戴、使用。但对一般企业而言,口罩并不是单位必须要提供的劳动防护用品。有些地方规定,办公室也可以不戴口罩。如广东省疾控中心的口罩使用指南可以供大家参考:通风良好的办公室不需要佩戴口罩。正常工作时,如果没有口罩,可以佩戴遮掩口鼻的物品,勤洗勤换。
所以员工不能以单位不提供口罩为由,拒绝上班。但在特殊时期为员工提供口罩,充分体现了企业对员工的关怀,建议有条件的企业可以为员工准备些口罩。

二、上下班途中,感染了新冠病毒,算工伤吗?
答:《国家卫生健康委关于因履行工作职责感染新型冠状病毒肺炎的医护及相关工作人员有关保障问题的通知》写明:在新型冠状病毒肺炎预防和救治工作中,医护及相关工作人员因履行工作职责,感染新型冠状病毒肺炎或因感染新型冠状病毒肺炎死亡的,应认定为工伤,依法享受工伤保险待遇。
非医护及相关工作人员是否可以享受这项政策?工伤认定需根据工作时间、工作地点、工作原因,进行综合认定。因为新型冠状病毒引发的感染场所较多,出门买菜也可能导致感染,很难认定感染一定是发生在单位,建议大伙做好防护措施。
原则上,工伤的判定标准应该是在工作时间、工作场所因工作原因受到的伤害属于工伤。对于在上下班途中遭受的伤害是否属于工伤,原则上仅仅在满足《工伤保险条例》第十四条第六款规定,即在上下班途中,受到非本人主要责任的交通事故或者城市轨道交通、客运轮渡、火车事故伤害的属于工伤。对于在上下班途中感染疫情不应该做类比推理,即上下班途中感染新型肺炎是不属于工伤。
三、疫情期间,单位安排职工在家工作,可以适度降薪吗?
答:首先要明确一个概念,在家办公,也是办公,劳动者也提供了劳动。原则上来讲,企业安排员工在家办公,应该正常支付员工工资,假设员工是固定工资,比如月薪10000元,在家办公不得降薪。但是,有些单位薪资构成中含有绩效工资,在家办公,效率降低,一些出外勤的工作等等无法完成,单位根据绩效考核核算绩效工资(适度降低)合理合法。因为疫情影响,企业可能会面临一些困境,向员工说明情况,员工自愿协商一致降薪,法律层面是允许的。但这种协商需员工签字确认,强制通知决定员工集体降薪,不合法。
近日,人社部办公厅印发《关于妥善处理新型冠状病毒感染的肺炎疫情防控期间劳动关系问题的通知》:明确企业因受疫情影响导致生产经营困难的,可以通过与职工协商一致采取调整薪酬、轮岗轮休、缩短工时等方式稳定工作岗位,尽量不裁员或者少裁员。
同时,符合条件的企业,可按规定享受稳岗补贴。企业停工停产在一个工资支付周期内的,企业应按劳动合同规定的标准支付职工工资。超过一个工资支付周期的,若职工提供了正常劳动,企业支付给职工的工资不得低于当地最低工资标准。职工没有提供正常劳动的,企业应当发放生活费,生活费标准按各地规定的办法执行。

四、员工因疫情严重无法返工或者单位出于安全考虑决定推迟复工时间,单位该如何安排?
答:根据《关于妥善处理新型冠状病毒感染的肺炎疫情防控期间劳动关系问题的通知》企业因受疫情影响导致生产经营困难的,可以通过与职工协商一致采取调整薪酬、轮岗轮休、缩短工时等方式稳定工作岗位,尽量不裁员或者少裁员。
如遇员工因疫情严重无法返工或者单位出于安全考虑决定推迟复工时间,企业可以与员工协商一致,倡导、引导或建议员工按以下假期安排处理:
一、劳动合同如何处理?
答:新冠肺炎患者、疑似病人、密切接触者,在隔离治疗期间或医学观察期间以及因政府实施隔离措施或采取其他紧急措施,导致不能提供正常劳动的企业职工(以下统称“疫情防控隔离职工”),企业不得因疫情防控有关因素与其解除劳动合同;劳动合同到期的,合同期限分别顺延至职工医学观察期满、隔离期满或者政府采取的隔离、紧急措施结束。
二、医学观察期期满、隔离期期满或者政府采取的紧急措施结束,职工医疗期待遇如何规定?
答:疫情防控隔离职工在医学观察期期满、隔离期期满或者政府采取的紧急措施结束后,仍需停止工作治疗休息的,可按规定享受3至24个月医疗期,在医疗期内企业应当按照不低于本市最低工资80%的标准支付病假工资。
三、企业职工认为自己存在感染风险,自行隔离的,能否享受疫情防控隔离职工有关政策?
答:以下三类人员享受疫情防控隔离职工有关政策:(1)对湖北省来津、返津人员,由所在街道和乡镇进行14天的隔离健康观察、限制外出;(2)对疫情较严重地区来津、返津人员,由所在街道和乡镇进行备案,进行居家医学观察14天;(3)对密切接触者和高度怀疑人员,严格隔离医学观察。
企业要求或者职工认为存在感染风险自行隔离的,是否享受疫情防控隔离职工有关政策,由双方协商确定。

截至目前,天津有房屋建筑和市政基础设施工程共计2500项,在岗人员12095人;其中,在施建筑工程6项,施工人员1100人。天津市采取多项措施全面从严加强建筑工地现场防疫管理:
为方便企业咨询现公布各开发区、街镇复工复产咨询热线电话


