
天津电力交易中心开展2020年电力用户交易平台注册。电力用户准入注册工作按照直接交易用户和零售用户两种类型分别开展:
1、直接交易用户可直接与发电企业开展市场化交易,也可由售电公司代理参与市场化交易。
2、零售用户应由售电公司代理参与市场化交易。
3、2019年年用电量500万千瓦时及以上企业,可自主选择注册为直接交易用户或零售用户;年用电量500万千瓦时以下企业只可注册为零售用户。
4、2020年新投产企业不可注册为直接交易用户,只可注册为零售用户。
关于开展2020年电力用户交易平台注册的通知
各电力用户:
按照《天津市工业和信息化局关于开展2020年电力市场用户准入工作的通知》要求,4月2日起,开展2020年度电力用户平台注册工作,具体要求如下:
一、2020年,电力用户准入注册工作按照直接交易用户和零售用户两种类型分别开展。
1、直接交易用户可直接与发电企业开展市场化交易,也可由售电公司代理参与市场化交易。
2、零售用户应由售电公司代理参与市场化交易。
3、2019年年用电量500万千瓦时及以上企业,可自主选择注册为直接交易用户或零售用户;年用电量500万千瓦时以下企业只可注册为零售用户。
4、2020年新投产企业不可注册为直接交易用户,只可注册为零售用户。
二、电力用户注册以网络自主注册方式开展。
(一)直接交易用户
1、4月7日17:30前,直接交易用户可直接向交易平台提出注册申请,交易中心先行办理注册手续,暂具备交易资格。用户须在30日内按照“直接交易用户申请流程”向政府相关部门补齐准入申报材料,逾期未报的停止或取消其注册用户资格。
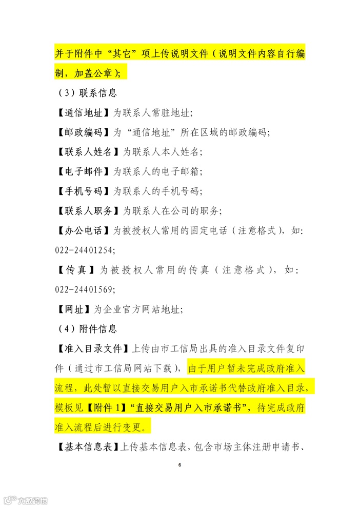
平台注册时,暂以《直接交易用户入市承诺书》替代政府准入目录开展注册填报工作,待完成政府准入流程后进行变更。
2、4月8日及以后,直接交易用户需先完成政府“直接交易用户申请流程”后,方可在电力交易平台开展注册相关工作。
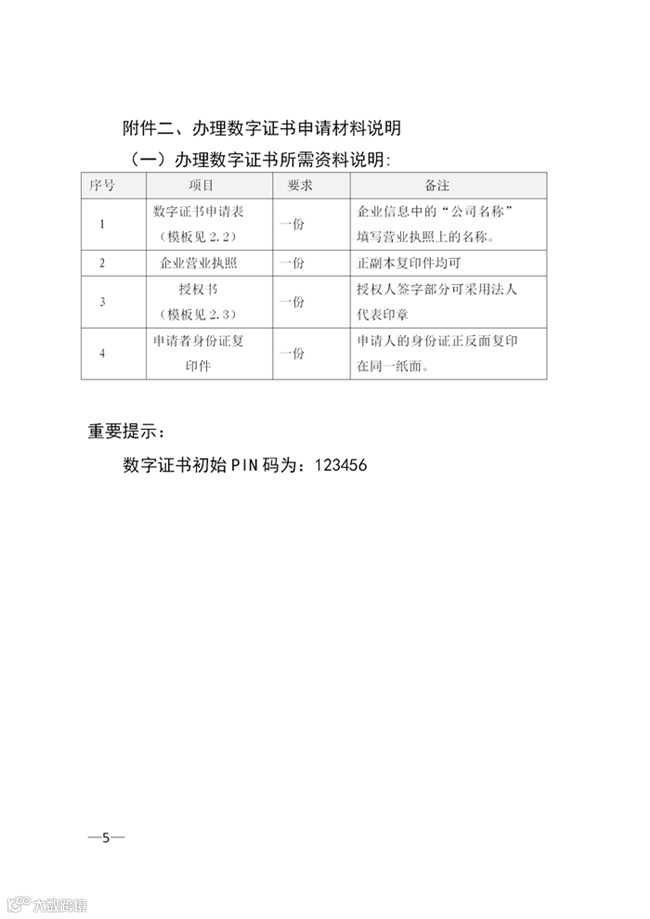
3、直接交易用户需同步开展数字证书办理和绑定工作,并于注册通过后30日内完成。未完成数字证书绑定的用户暂通过注册账号和密码开展交易相关工作。具体操作事宜请详细阅读附件一《直接交易用户注册操作手册》,按要求完成信息填报相关工作。
(二)零售用户
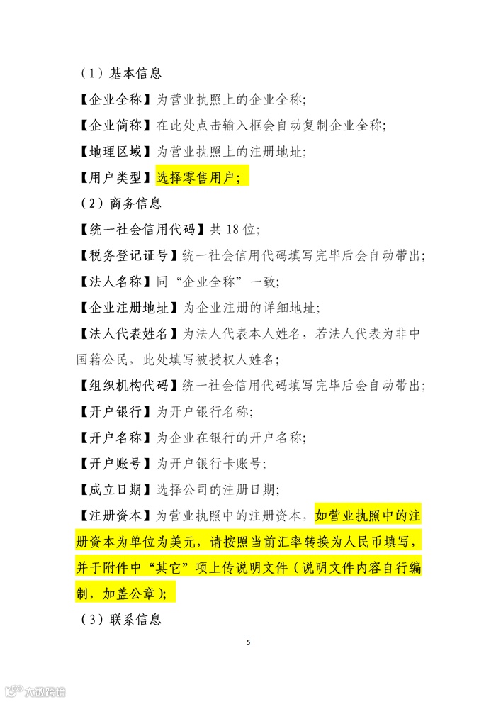
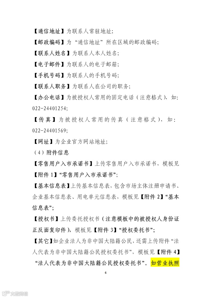
零售用户直接在电力交易平台完成注册相关工作,可不办理数字证书,通过注册账号和密码开展交易相关工作。具体操作事宜请详细阅读附件二《零售用户注册操作手册》,按要求完成信息填报相关工作。
2020年,零售用户开展常态化注册工作,每月5日前(遇节假日顺延)完成注册审核工作的电力用户可参与次月电力交易工作(4月份除外)。
为推进5月份电力直接交易工作顺利开展,直接交易用户需在4月7日17:30前完成交易平台注册申请提报工作,零售用户需在4月8日17:30前完成交易平台注册申请提报工作。且在4月13日12:00前通过审核注册生效的直接交易用户和零售用户具备5月份交易资格。
三、电力用户注册需满足必要的系统支撑。
为确保电力用户通过交易平台顺利完成交易相关工作,交易平台运行操作系统必须使用WinXp或Win7系统,暂不支持Win8、Win10等操作系统。浏览器必须使用360浏览器(调整为极速模式)或28版本谷歌浏览器,电力交易平台不支持使用其他浏览器进行操作。28版本谷歌浏览器可从公共邮箱tjdljyzx@126.com下载(文件中心),密码为1@34abcD!。
四、电力用户应及时完成资料完善工作。
电力交易平台信息填报完成后,提交交易中心进行审核,交易中心于3个工作日内在平台上反馈初审结果,电力用户应按照反馈意见修改或补充相关材料。
五、电力用户业务沟通渠道。
为便于注册期间相关问题沟通协调,交易中心信息发布方式以电力交易平台发布、短信通知、微信公众号(天津电力交易中心)三种渠道为主,请电力用户及时关注交易相关动态。
地址:天津市河北区进步道29号邮编:300010
工作时间:周一到周五9:00-12:00;14:00-17:00
业务联系人及联系方式:任博强022-24406251
技术支持电话:
马楠 022-24406291
曹昆 022-24406293
孙钰 022-24406279
天津电力交易中心有限公司
2020年4月2日




































































来源:天津电力交易中心


