
作者:剑圣喵大师
来源:剑圣喵大师(IDswordpain)

文:剑圣喵大师

>>>01<<<
先讲一个笑话。
某天,连接天堂和地狱的投胎门坏了,上帝立马找人来修。
德国公司报价五个亿,他们保证质量一流,投胎门的每个细节都出自大师手艺,而且他们会派维护团队做好售后服务,并免费保修5000年。
上帝嫌贵,拒绝了!
印度公司报价两个亿,他们会以最节约成本的方式来修建,只保证这个门达到最低限度的合格。
上帝还是嫌贵,一直犹豫不决。
这个时候,来自天朝的小E愿意免费来修,并且还给上帝一个亿。
上帝一听笑乐呵,天底下居然有这种好事。
小E唯一要求就是拥有投胎门的管理权,这事上帝一直嫌麻烦,丢给小E去做何乐而不为。
拿到管理权后,小E对投胎门设立了规则。
每个投胎的人报名审核费200,大概五百年才会有结果,想要加急审核要再交1000。
无论是谁,想投胎到天堂的统统交一百万。
没钱的人,管你生前做了多少善事一律打入地狱。
如果再交一千万办VIP卡,可以在最纯净的九重天拥有居住权,交两千万会有天使小姐姐亲自净化你的灵魂。
于是,每年小E都可以赚几个亿,拿个几千万贿赂上帝派来监督管理的人。
1000年后,大天使米迦勒汇报上帝:整个天堂到处是烧杀抢掠,爱神丘比特放学回家还给人持锤砍伤了。
原来,投胎门搞得整个天堂已经到处都是黑暗的灵魂。
上帝刚想惩戒小E,米迦勒拉住他说。
“领导啊,你不知道,小E赚了钱后,在整个投胎门附近建起了重重碉堡,还有一半的天使长都被收买了!”
上帝气的赶紧联系自己的老敌人——地狱魔王撒旦。
才一说这事,撒旦就苦不堪言,自从有了新投胎门。
地狱里到处是善良人士,连小鬼都被感化的会扶老奶奶过马路。
各种魅魔更是改邪归正,天天在贫困地区支教献爱心。
之后,天堂和地狱组成联军,在付出惨重代价后(六翼天使阵亡一半,撒旦的角都断了),终于把投胎门给拿下。
上帝要把小E的灵魂封印在地狱最深处。
撒旦一口拒绝:“老哥啊,我活了几万年,没见过这么邪恶的灵魂,你把他弄在地狱,以后魔鬼还听我的吗?”
上帝一听有道理,于是把小E灵魂就地毁灭,之后颁布规则,投胎门再也不准垄断承包了。
原本,这只是个笑话。
但这个反映人性最黑暗一面的笑话,居然在我们现实生活中上演了。
>>>02<<<
1月5日开始,中国有70万美术生就被挡在了高考考场之外。
而这一切的始作俑者,都是因为一个叫“艺术升”的APP。
这个APP掌握了70万美术生的命门——艺考报名。
今年,艺术升垄断了10多所高校的校考报名,其中就包括8大美院。
但是1月6日那天,
全国70万美术生定好闹钟,捧着手机准备报名时。
他们却看到了这样一幕。
所有的学校和考点都成了乱码。
接着就是无尽的等待和闪退。
那些拼命想要登陆,并且寻求了无数技术手段,想要成功报名的考生。
不仅全部失败,而且账号还被封禁了。
等到官方出公告,系统已经成功扩容后。
考点已经报满了,想上好学校的考生赶明年吧,或者去报冷门学校吧。
就这样,无数考生上名校的梦就破碎了。
其实,我真的很好奇。
我抖音发个视频,随便都几百万播放,一个同一时刻最多70万流量的APP怎么说崩就崩了呢?
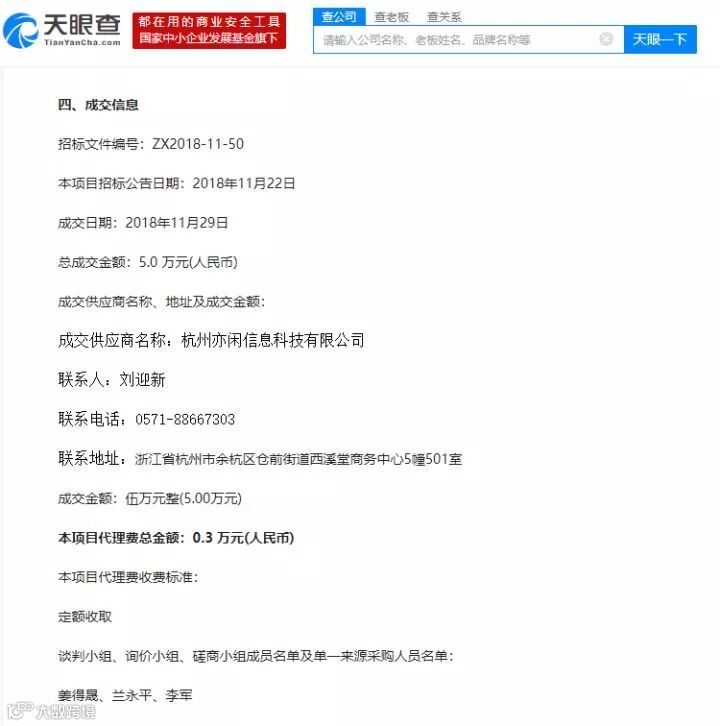
“艺术升”是“杭州亦闲信息科技有限公司”的产品。
使用天眼查查到,这个系统的成交价在2018年的一次采购中,是五万块。
五万块钱的服务器就想包揽整个中国的艺考生报名,难道这个公司没钱吗?
不!
艺术升的老板曾经在某次聚会中发言,自己的公司光靠VIP,一年就是几个亿的收入。
首先是报名费,所有人报名,需要先交30元的肖像审核费。
这个审核,最迟也是三天,慢点一个月都有可能。
想要快点审核,就要再交50元加急审核费。
其次,查找院校还要交几百块。
查一个学校就要58块,考生一般都要查三四个。
另外报考系统经常崩溃,要想不崩溃,交600快开辟绿色通道。
我直接怀疑,那些在系统大崩溃中,还能成功报名的人,多半都是VIP客户吧。
没交钱的考生,如果去咨询人工客服。
那只会得到一句“滚”。
你看,光VIP收入,一年都几亿。
70万考生,哪怕只报名,不交加急审核费。
只选中一个考点,不查看其它学校信息。
不报他的任何班,不办任何VIP。
这个APP年赚一亿是稳妥的,可他硬是无法从牙缝里挤出一点钱来扩容。
你信吗?
自古赚钱有两种方式。
第一种,就像马云说的:“哪里有抱怨,哪里就有机会!”
就是我发现你的问题,我给你解决问题,然后你给我钱。
为了要赚更多的钱,我提供最优质的服务,让你在整个消费过程中愉快。
海底捞的商业胜利,和它提供的贴心服务以及等餐时的“变脸”是离不开的。
走第一种路线的,是成功的商人,是推动社会进步的人。
但还有第二种,那就是艺术升创始人这样思维的人。
本来没有问题,但我垄断了你的某项服务后,我就给你创造问题。
为了过上正常的生活,你就必须给我交钱。
伺候你什么的,我更就不可能了,你要敢跟我横,我分分钟断你前程。
说个贴切的,黑社会收保护费就是这个套路。
你要不交钱,我分分钟派人来砸店。
我不解决问题,我只创造问题,我让你跪着给我送钱,然后我站着就把钱挣了。
所以,我觉得“艺术升”系统崩溃问题,从来都不是硬件和服务器的问题。
而是人为创造的问题。
知乎程序员Vitech检查了APP的代码后发现。
APP确实有超级通道,可以在系统崩溃时使用。
另外,在所谓的系统崩溃后。
使用一定的Web技巧后,崩溃的网页是可以恢复正常的。
上帝和撒旦做梦都不会料到,人性可以恶到,会有人拿投胎门崩溃一事来赚钱。
手握权力又无限制使用时,人性就是这么可怕。
>>>03<<<
我真的很为难,因为我朋友写这个事,被封号被删文。
微博热搜被撤,知乎回答被删,你就可以知道公司背后的能量。
相比而言,艺术升的老板只需要十几万就可以拿下顶尖美术学院的代理报名权。这可能只是运气吗?
鲁迅觉得“学医救不了中国人”,接着弃医从文。
他活到今天的话,更想不到的就是,写文也未必能救中国人啊!
我面对的是一个个庞然巨物,而我的流量实在太小了。
最近,贵州、山西、北京到处都有需要声援的人,我真是力不从心。
但作为一个老师,我们最大的荣耀就是,学生学业有成。
我们最不忍看见的,就是学生梦想被黑暗所摧毁。
一个高中生想成为美术生,半年下来,要花5-6万。
还有课时费,去各地考试的差旅费,各种报名费。
最少都要十几万。
十几万,那是一个普通家庭一辈子的积蓄。
考上美院,不仅是全家的孤注一掷,更是美术生无数个日夜,手都冻到失去知觉,还是得硬着头皮继续画,换来的一点希望。
他们万万没想到,把他们希望彻底掐灭的。
不是命运的残酷,不是竞争的激烈,更不是自己的天赋。
仅仅是一个报名软件而已。
为此,我必须冒着风险,为将来的考生们争夺一个机会。
我希望他们能不畏一切的踏上征途。
希望他们能满怀信心的实现梦想。
希望在他们沙沙作响的画笔下,传递出人性最真实的善良与温柔。
至此,我发出我最微小的呼声,和那些愿意帮助孩子的一起呼吁。
让无耻的垄断魔爪,不要再践踏孩子的梦想。
愿天下人脱离冷气,为孩子逆袭人生的最后一条道路保驾护航。
UEGOOD学院为所有2019年艺考生提供免费的设计师培训课程 ,愿所有艺考生圆梦!
往期精彩回顾
■UEGOOD学院第12期学员就业心得展示,98%~100%就业率,八成薪资达9000~16000!
■UEGOOD学院两周年庆典:优雅蜕变,化茧成蝶

点击好看的人,
2019都会变得好看

