
导语
判断一个城市的创业氛围好不好,可以从创业配套服务的完善程度上判断。一个围绕创业形成生态的地方,创业就不是一股脑的热乎劲,而是一个具备健康体质的行业。
上海,与其它地方相比,突出的创业特色之一是来自政府和民间的扶助力量。孵化器作为这股力量的结晶,大大小小早已突破了150家,这个数据相对杭州、深圳都很惊人。
对于缺乏资金的创业团队来说,孵化器是最好的办公场所选择。今年8月,短租平台“马上办公”发布了《上海孵化器白皮书2015》,对沪上孵化器做了一个较为全面的梳理,发现上海的孵化器在地理分布、产业分布、价格、背景上呈现了一些独特的倾向:
上海孵化器区位分布
上海各区的孵化器数量不均,浦东、杨浦、闵行等的孵化器数量领先,嘉定正在快速追上!

▼外环之外的孵化器资源发展迅速,数量上已经排在首位。

上海孵化器价格分布
市中心到郊区的孵化器租金均价没有明显差别,市中心的孵化器竞争更激烈,郊区孵化器空间更大,要求相对较低,容易申请。

上海孵化器空间特点
高性价比、积极向上的工作氛围、相关产业的对接合作是创业者青睐开放式办公的主要原因。

上海孵化器背景
国有孵化器中40%是高校主导的孵化器

上海孵化器产业分布
根据孵化器可公开资料,互联网相关项目需求程度比较高,其次是电子通信类项目。

上海孵化器关注点
创业者应该明确了解孵化器对口产业的需求,准备好高质量的商业计划书,尽量在项目早期提出入孵申请。

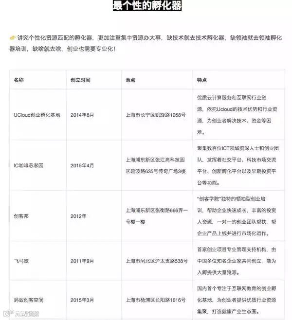
so,我们在150多家孵化器里按照行业口碑、媒体曝光、体量等维度精选了30家优质孵化器,如果你也在找孵化器,这份指南一定要收!






(来源:微链创业社交)


