
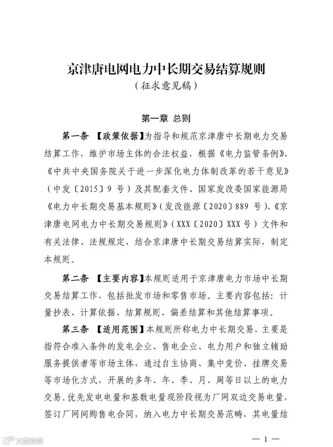
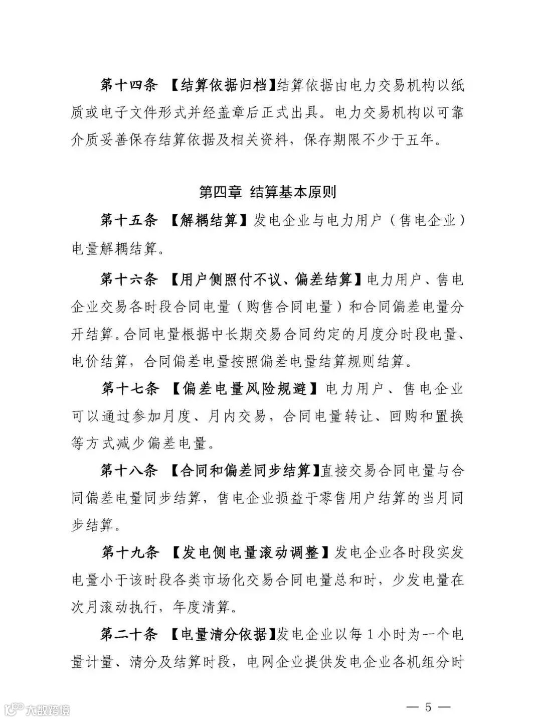
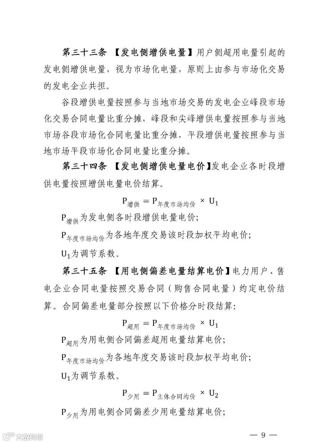
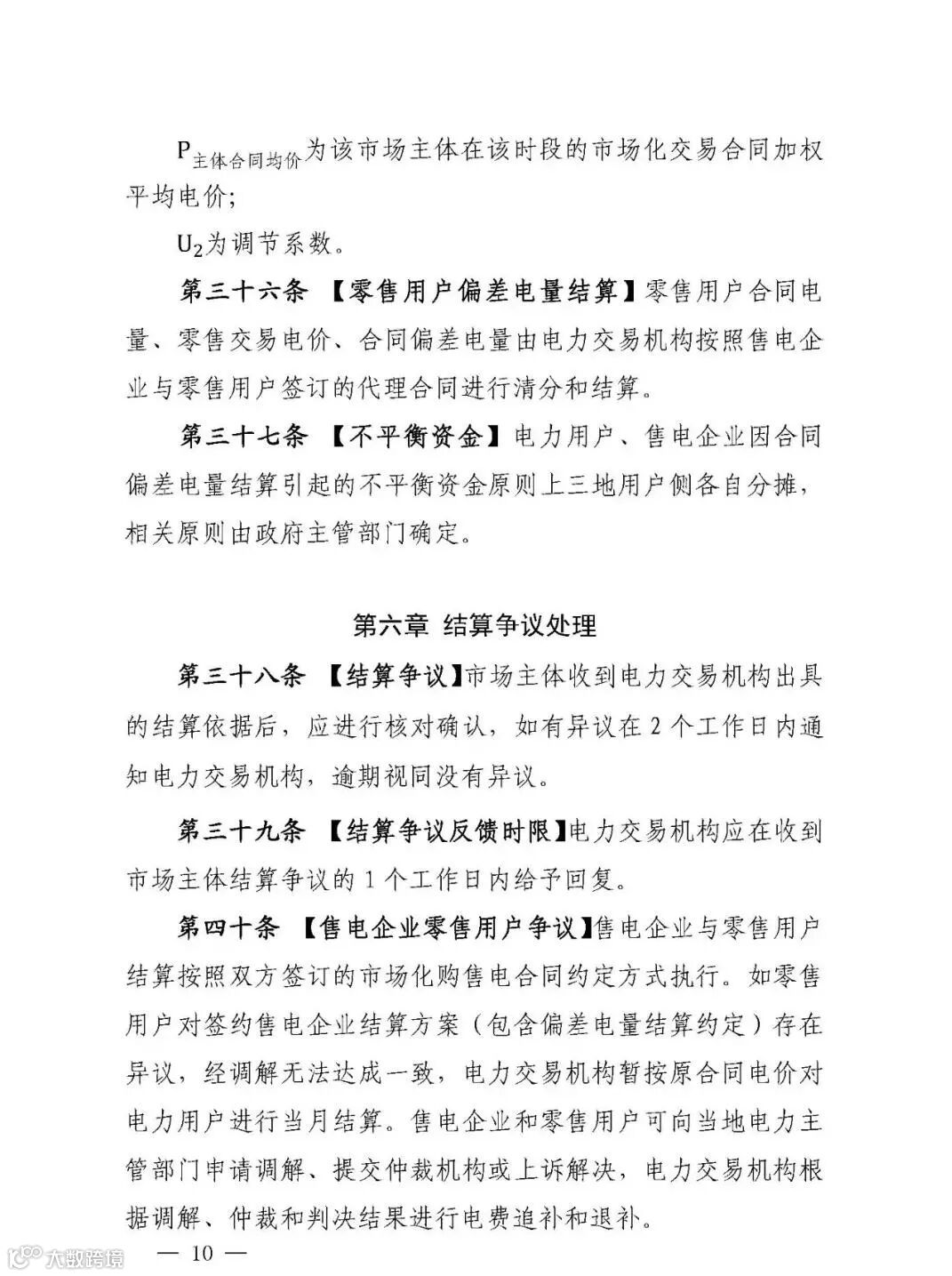
日前华北能监局发布关于公开征求京津唐电网电力中长期交易结算规则意见的公告,称电力用户,售电企业交易各时段合同电量和合同偏差电量分开结算。合同电量根据中长期合同约定的月度分时段电量、电价结算,合同偏差电量按照偏差结算规则,按照超用电量和少用电量分别结算,支付超用电量电费,获得少用电量电费收入。
详情如下;
华北能源监管局关于公开征求京津唐电网电力中长期交易结算规则意见的公告
为规范京津唐电网电力中长期交易,促进电力资源优化配置,稳步推进京津唐电网电力中长期交易工作,我局组织有关单位研究起草了《京津唐电网电力中长期交易结算规则(征求意见稿)》(见附件),现向社会公开征求意见。请于11月26日前将反馈意见发至我局邮箱schbj@nea.gov.cn。
附件:京津唐电网电力中长期交易结算规则(征求意见稿)
国家能源局华北监管局
2020年11月20日
京津唐电网电力中长期交易结算规则(征求意见稿).pdf











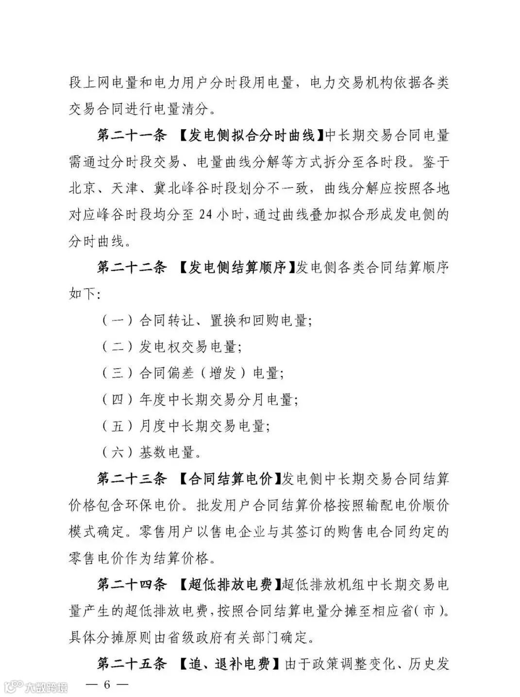
来源:华北能监局


