
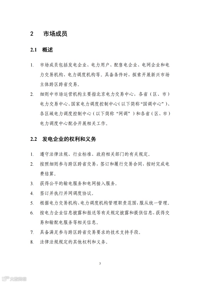
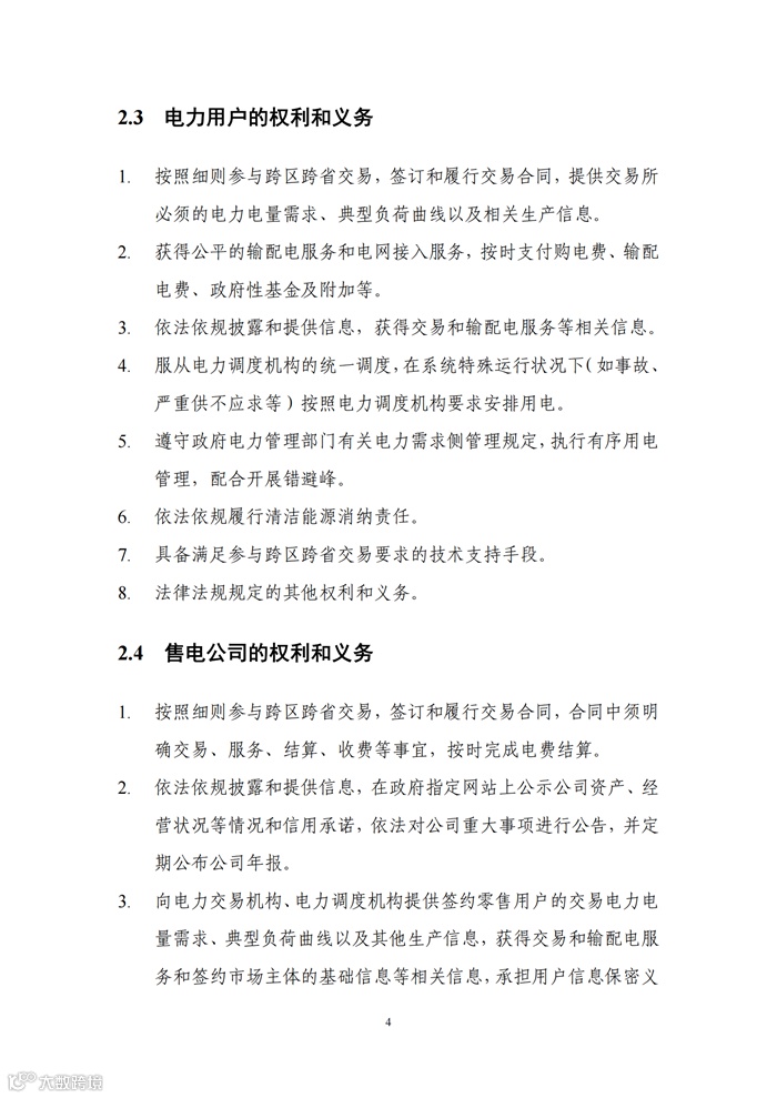
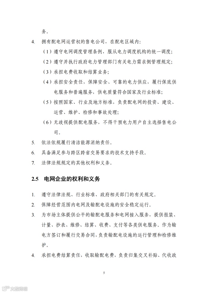
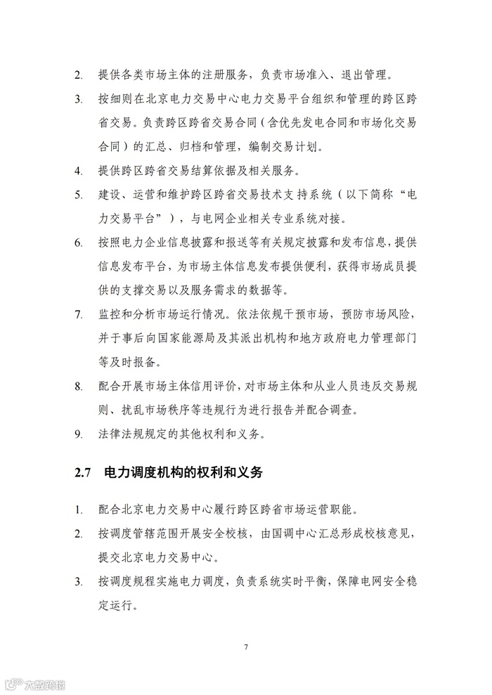
日前北京电力交易中心发布《北京电力交易中心跨区跨省电力中长期交易实施细则》,其中提到:跨区跨省交易按照自愿参与的原则组织开展,购售双方通过市场化交易确定成交价格,第三方不得干预。跨区跨省优先发电计划和政府间协议价格应随着电量计划和政府定价的放开逐步采取市场化定价方式,已建立市场化价格机制的执行现行价格机制。跨区跨省交易中购电省电网企业落地价格由电能量交易价格(送电侧)、输电价格、辅助服务费用和输电损耗构成,购电省电力用户和售电公司还需缴纳本省输配电价、政府性基金及附加。辅助服务费用按照辅助服务市场相关规则执行。
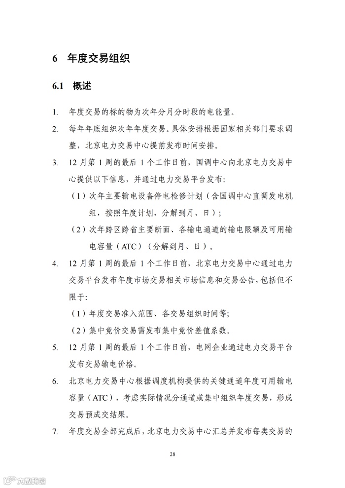
交易各方应严格履行合同,任何一方违反合同约定条款构成违约的,违约方应赔偿违约造成的损失、继续履行合同,并采取补救措施。
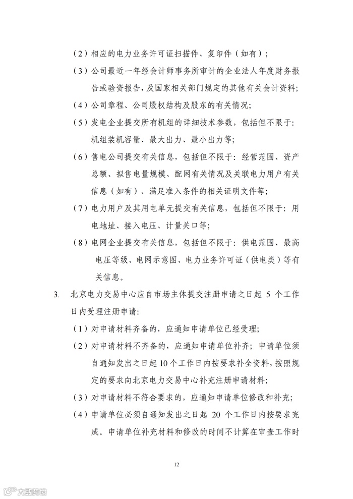
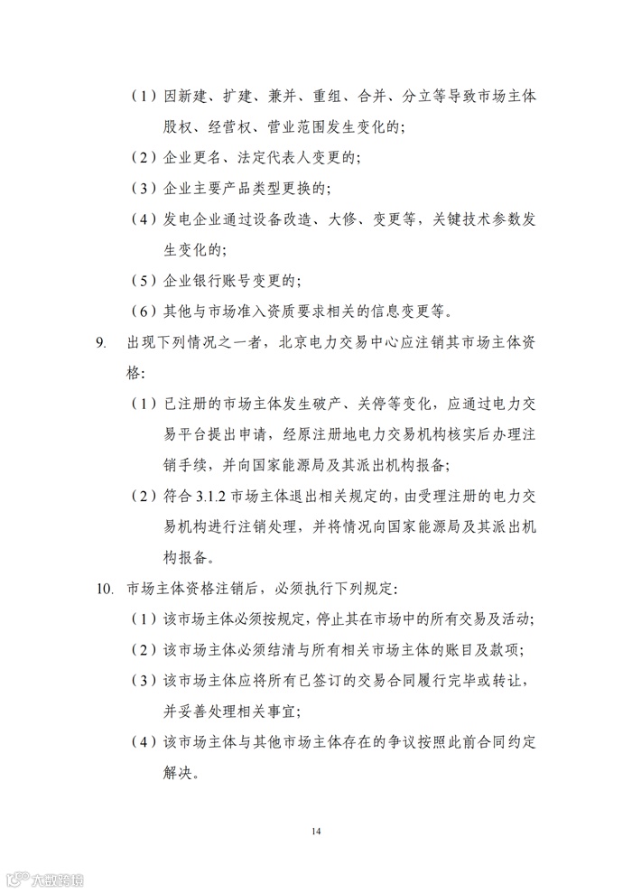
交易各方有下列行为之一的,视为违反其签订的参与跨区跨省交易入市协议,电力交易机构应暂停或取消其交易资格,并将有关情况报国家能源局及其派出机构、地方政府电力管理部门等。(1)提供虚假注册信息,采用欺骗手段获得交易资格的;(2)有意隐瞒与交易有关重要信息的;(3)在参与交易过程中,单独或串通其他市场主体行使市场操纵力,操纵交易成交价格、电量,获得不正当利益的;(4)无正当理由,不认可交易平台的交易结果,拒绝执行已成交交易的;(5)无正当理由,未按合同完成交易电量,偏差电量超过 50% 的;(6)无正当理由,拒绝或拖欠缴纳电费的;(7)无正当理由,拒绝支付责任偏差费用的;(8)不服从电力调度机构调度命令的;(9)私自将所购电量转售给其他电力用户的;(10)其他违反跨区跨省交易有关规定的。
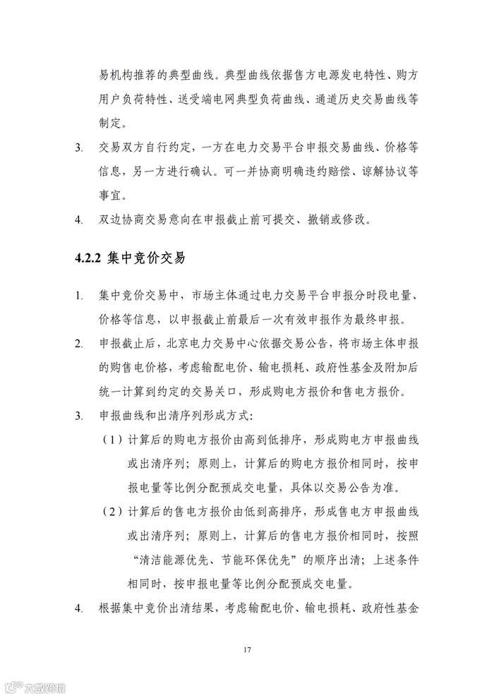
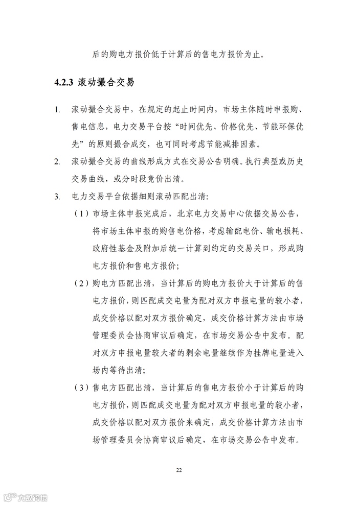
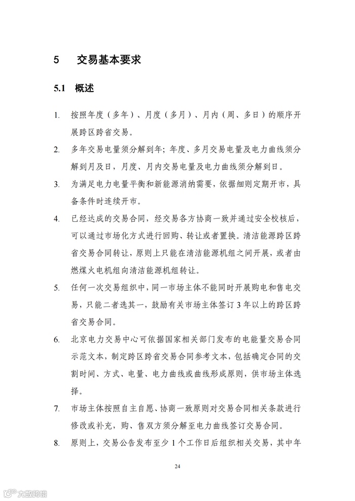
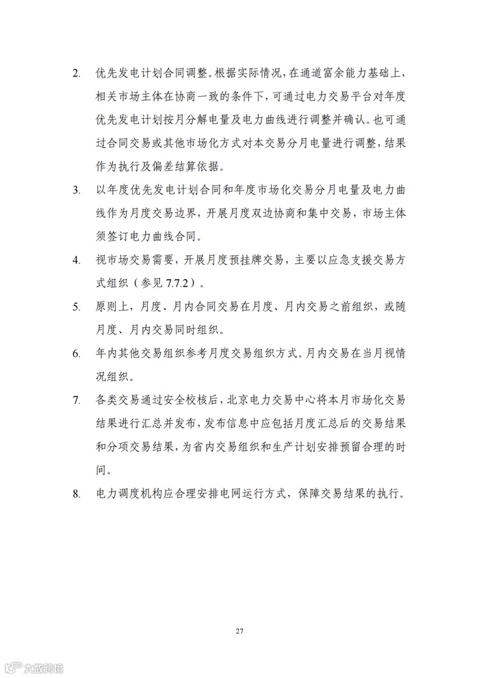
详情如下:
北京电力交易中心跨区跨省电力中长期交易实施细则
为贯彻中发9号文及配套文件精神,落实《国家发展改革委 国家能源局关于印发<电力中长期交易基本规则>的通知》(发改能源规〔2020〕889号)要求,北京电力交易中心组织修订了《北京电力交易中心跨区跨省电力中长期交易实施细则》,报市场管理委员会审议后通过。经国家能源局函复批准,北京电力交易中心按要求现印发《北京电力交易中心跨区跨省电力中长期交易实施细则》。《关于印发<北京电力交易中心跨区跨省电力中长期交易实施细则>的通知》已同步在北京电力交易中心网站(https://pmos.sgcc.com.cn)发布。10月1日后组织的跨区跨省电力中长期交易(以交易公告发布时间为准),按本实施细则执行。执行过程中如有问题,请及时向我单位反馈。后续,如遇国家法律或政策发生重大调整、市场环境发生重大变化及国家有关部门认为必要的其他情况等,北京电力交易中心将组织市场管理委员会成员单位研究讨论,补充完善相关条款,经市场管理委员会审议通过后,报国家能源局备案后执行。


































































































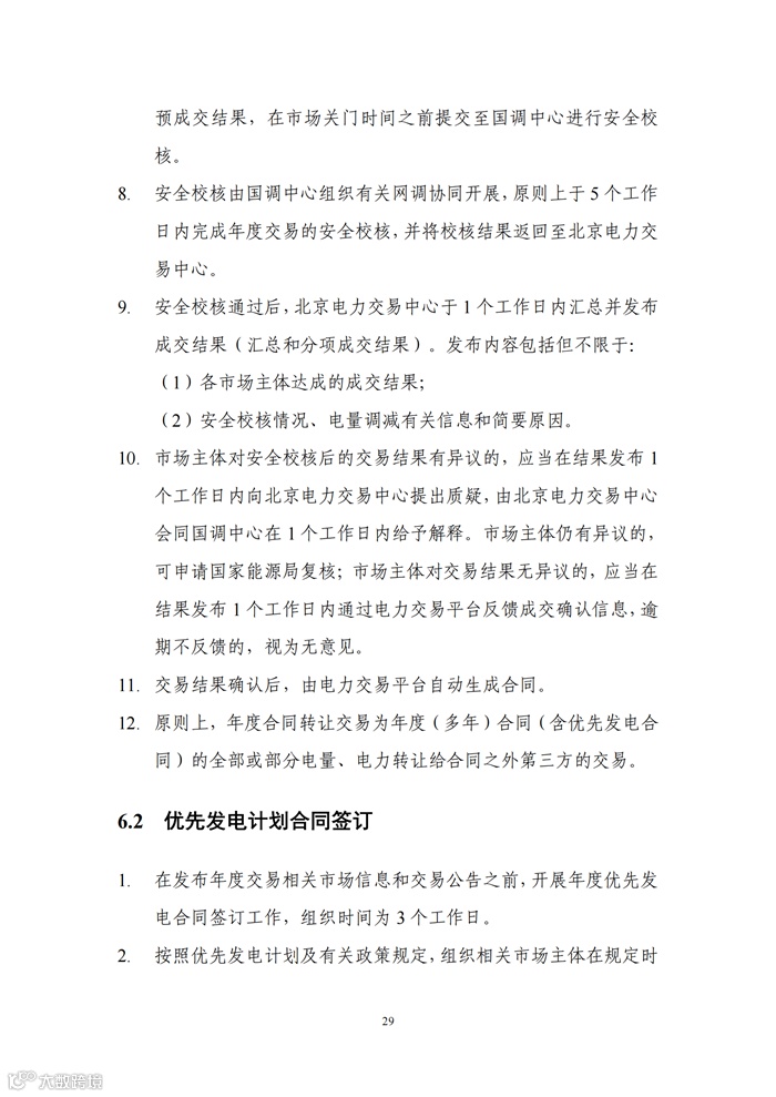
来源:北京电力交易中心


