
背景
到2030年,中国风电、太阳能发电总装机容量将达到12亿千瓦以上,陆上风电、光伏到2060年两者装机容量占比之和达到约60%,发电量占比之和达到约35%,中国风电、光伏再一次迎来了大发展时期。进入2021年后,部分省份也透露出“十四五”风光建设计划,并且多数省份光伏规划规模超过风电规模,总量差异近乎两倍。
面对高质量发展的“十四五”时期、高度综合的空间布局要求、多产业深度融合的方向,光伏复合项目可增加项目可开发区域,空间综合利用发挥出深度经济价值,也是符合新时代中国能源发展方向,多省出台规范光伏复合项目用地规定。本篇文件将梳理各省针对光伏复合项目(特别是农光、渔光项目)的规定:
政策梳理





政策总结
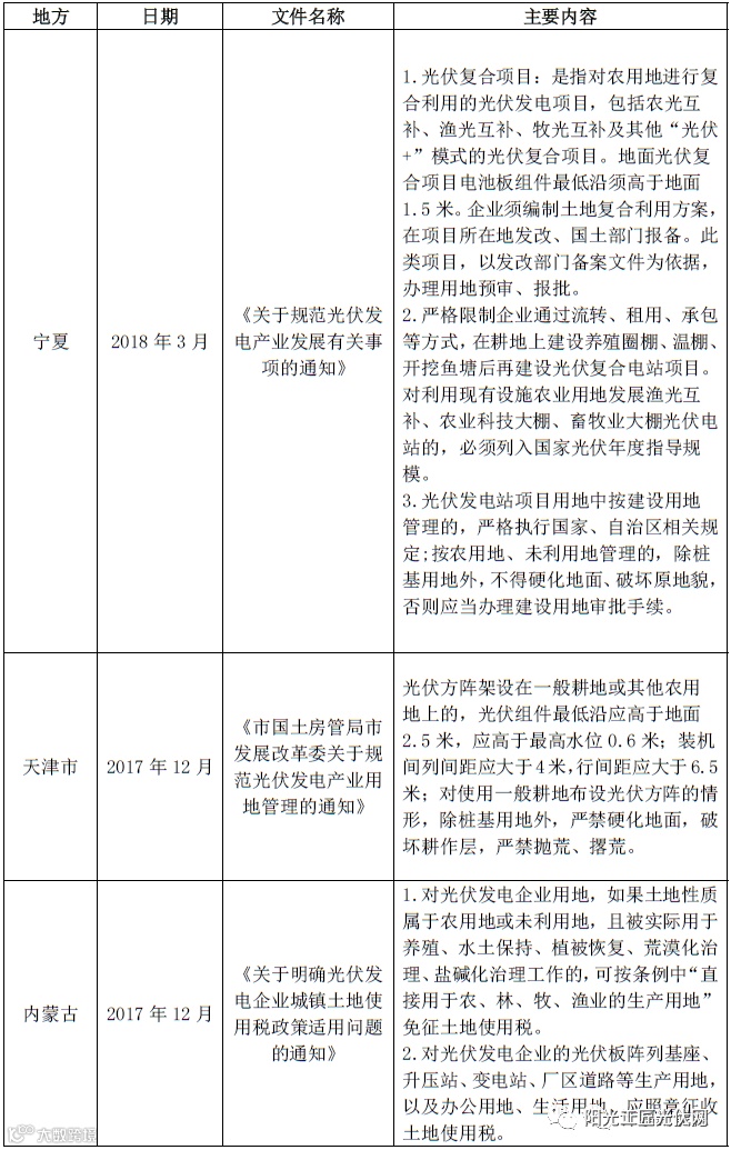
1、光伏复合项目依旧不允许占用基本农田,涉林部分需遵循《国家林业局关于光伏电站建设使用林地有关问题的通知》(林资发〔2015〕153号)。
2、对于光伏阵列等设施架设在农用地上,在对土地不造成实际压占、不改变地表形态、不影响农业生产的前提下,可按原地类认定,不改变土地用途(含直埋电缆)。变电站及运营管理中心、集电线路杆塔基础设施用地,按建设用地管理,依法办理建设用地审批手续。
3、一般规定:农光互补组件最低点距地不小于2.5米,桩基间距大于4米,行间距应大于6米;渔光互补组件最低点应高于最高水位0.6米;林光互补光伏支架不得低于所种植树木最高点1米以上。
来源:光伏能源圈


