
日前新疆发改委发布关于征求《新疆电网发电企业月度合同电量计划编制规范(征求意见稿)》和《新疆2023年电力中长期分时段交易工作方案(征求意见稿)》意见的通知。
《新疆电网发电企业月度合同电量计划编制规范(征求意见稿)》中指出,优先发电主体包括疆内水电、新能源、生物质能、综合利用类发电企业等。参与优先发电计划分解的市场主体应具备以下条件:
(一)依法取得项目核准或者备案、电力业务许可证(发电 类)、转商业运行手续等相关合规性文件,并提交电网企业。
(二)在新疆电力交易平台完成注册。
(三)局域电网、增量配电区域等有源配网范围内的发电企业,根据相关要求确定相应优先发电量。
尚未纳入新疆电力市场直接交易范围的水电企业、扶贫光伏、示范光热、分布式光伏等发电企业实行全额保障性收购,此类发电企业各月分时段发电曲线参照用户各月典型负荷曲线执行;未申报的,按照该电源前三年分月分时段上网电量平均值测算
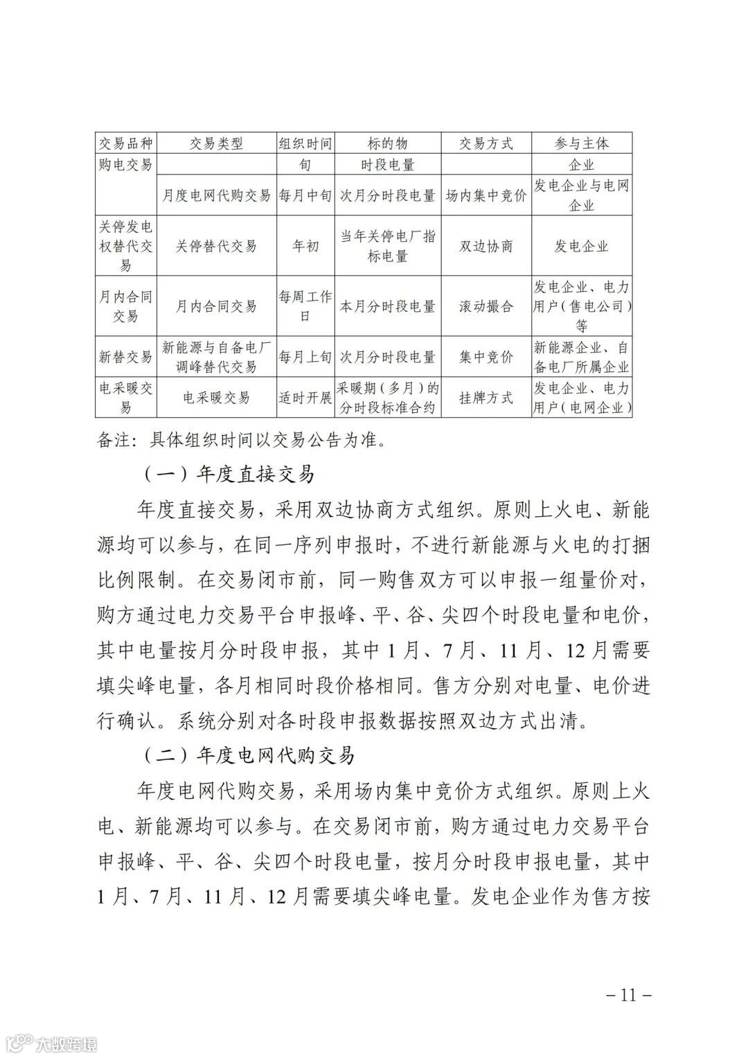
《新疆2023年电力中长期分时段交易工作方案(征求意见稿)》中指出,坚持“分步实施、稳妥推进”的原则,做好中长期市场向分时段交易和连续运营的过渡,确保市场良好运行秩序,兼顾各方利益,推进市场主体公平交易,促进可持续健康发展,建立规范透明的交易机制,市场主体自愿参与、自主选择交易方式。主要目标如下:
(一)推动中长期交易由电量交易向分时段电力交易转变, 按照峰、平、谷以及季节性分月划分时段,以时段内电量作为交易标的,坚持“分时段组织、分时段计量、分时段结算”,形成分时段交易电量和价格。
(二)通过开展月内交易,满足新增市场主体的市场化交易需求,在月内灵活组织,提高新疆省内市场化占比。
(三)提高交易频次,给予市场主体更加灵活的合同偏差调整手段,在减少偏差电量的同时,利用市场化手段促进发、用两侧提高预测精度,提升市场化交易管理水平。
(四)新增月内合同交易,申报方式更加灵活,满足市场主体的多元化交易需求,实现省内中长期交易的连续运营。
按现行规定将每日用电时间分为高峰、平时段、低谷时段, 具体为:高峰时段 8 小时(8:00—11:00,19:00—24:00);平时段 8 小时(11:00—14:00,16:00—19:00,0:00—2:00);低谷时段 8小时(2:00—8:00,14:00—16:00)。夏 季 7 月份的 21:00—23:00 , 冬季 1、 11 、12 月份的 19:00—21:00 由高峰时段调整为尖峰时段,夏季 7 月高峰时段变成 6 小时(8:00—11:00,19:00—21:00,23:00—24:00),冬季 1、 11、12 月份的高峰时段变为 6 小时(8:00—11:00,21:00—24:00)。其中,电采暖时段划分按自治区相关规定执行。
价格机制:
燃煤发电企业在省内直接交易中申报的平时段报价原则上按照国家规定的燃煤基准价浮动范围进行限制,目前为 20%浮动比例,即 250×(1±20%)元/兆瓦时。高耗能企业市场交易电价不受上浮 20%限制。
双边直接交易中,双方按月申报分时段电量电价,应先申报平时段电价,平台根据各时段电价系数,自动生成峰(尖峰)时段和谷时段的报价范围,其中:峰时段价格申报下限=平时段价格×(1+65%),谷时段价格申报上限=平时段价格×(1-65%),1 月、7 月、11 月、12 月的尖峰价格申报下限=平时段价格×(1+65%)×(1+20%)。
……
详情如下:





















来源:北极星售电网


