
10月25日,国家能源局发布关于建立《“十四五”能源领域科技创新规划》实施监测机制的通知。为深入贯彻“四个革命、一个合作”能源安全新战略和创新驱动发展战略,落实《“十四五”能源领域科技创新规划》(以下简称《规划》),形成合力加快推动能源科技进步,国家能源局将按照“十四五”时期我国能源科技创新的总体目标和重点任务,建立科技创新项目实施监测机制,为市场主体服务,确保《规划》任务顺利实施。
《通知》指出,发布《规划》任务榜单,按照“揭榜挂帅”、自愿申报的原则,广泛征集《规划》任务实施依托项目及能源领域其他相关重大科技创新项目,并建立集中攻关、示范试验实施监测项目库。健全实施监测项目信息报送、定期评估和动态调整机制,确保能源领域科技创新任务“攻关有主体、落地有项目、进度可追踪、动态化调整”。

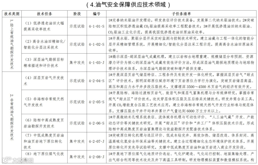
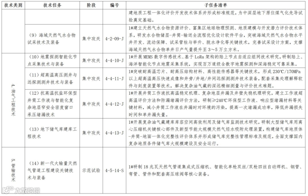
以下为原文
























