搜索
首页
大数快讯
大数活动
服务超市
文章专题
出海平台
流量密码
出海蓝图
产业赛道
物流仓储
跨境支付
选品策略
实操手册
报告
跨企查
百科
导航
知识体系
工具箱
更多
找货源
跨境招聘
DeepSeek
首页
>
分散式风电要火了!
>
0
0
分散式风电要火了!
环力科技集团
2023-03-30
0
导读:方案指出:充分利用农村地区空间资源,积极发展风电分散式开发。
分散式风电复制分布式光伏的奇迹,是几年前风电人的未竞梦想!
进入2023年以后,从中央到地方、从工厂到田园、大力发展分散式风电的呼声再起,分散式发电开发的激情再次被点燃,众多企业已经开始大力布局!
分散式风电能真的火起来么?
2023年3月23日,国家能源局、生态环境部、农业农村部、国家乡村振兴局发布了
《关于组织开展农村能源革命试点县建设的通知》并制定了农村能源革命试点县建设方案。
方案指出:充分利用农村地区空间资源,积极发展风电分散式开发。
2022年6月1日,国家发展改革委、国家能源局、财政部、自然资源部、生态环境部、住房和城乡建设部、农业农村部、中国气象局、国家林业和草原局发布
《关于印发“十四五”可再生能源发展规划的通知》
指出,积极推动风电分布式就近开发。
在工业园区、经济开发区、油气矿区及周边地区,积极推进风电分散式开发。重点推广应用低风速风电技术,合理利用荒山丘陵、沿海滩涂等土地资源,在符合区域生态环境保护要求的前提下,因地制宜推进
中东
南部风电就地就近开发。创新风电投资建设模式和土地利用机制,实施“千乡万村驭风行动”,大力推进乡村风电开发。
2023年3月27日,
浙江省发改委发布
《关于促进浙江省新能源高
质量
发展的实施意见(征求意见稿)》
。文件指出,
积极推进乡村分散式风电开发,鼓励村集体依法利用存量集体土地作价入股、收益共享等机制,参与新能源项目开发,促进共同富裕。
2023年3月,
广西壮族自治区发展和改革委员会发布关于开展
《广西陆上风电中长期发展规划》显示,
贯彻落实国家和自治区可再生能源”十四五”规划提出的推进“千乡万村驭风行动”相关要求,结合乡村振兴战略实施,因地制宜利用农村闲置用地、村集体自有地、村办企业自有土地、农村产业集中区等开发的、装机容量6兆瓦及以下的乡村分散式风电项目。鼓励分散式风电项目与生态旅游、美丽乡村、特色小镇等民生改善工程深入结合。
2023年2月20日,
广东省能源局,广东省农业农村厅和广东省乡村振兴局发布《广东省加快农村能源转型发展助力乡村振兴实施方案》指出,推动千村万户电力自发自用。同时支持具备资源条件的地区,
以县域为单元,采取“公司+村镇+农户”等模式,利用农户闲置土地和农房屋顶,建设分散式风电和分布式光伏发电,并自愿配置一定比例储能,自发自用,就地消纳,余电上网,农户获取稳定的租金或电费收益。
2022年6月,
吉林
省能源局发布
《吉林省能源局2022年度推进新能源乡村振兴工程工作方案》
指出,2022年,在全省9个市(州)以及长
白山
管委会、梅河口市,约3000个行政村开展新能源乡村振兴工程(全省共计9034个行政村未开展乡村振兴工程,各县(市、区)行政村数量以省民政厅提供数据为准)。
每个行政村建设100千瓦风电项目
或200千瓦光伏发电项目,2024年度实现省内全面覆盖。
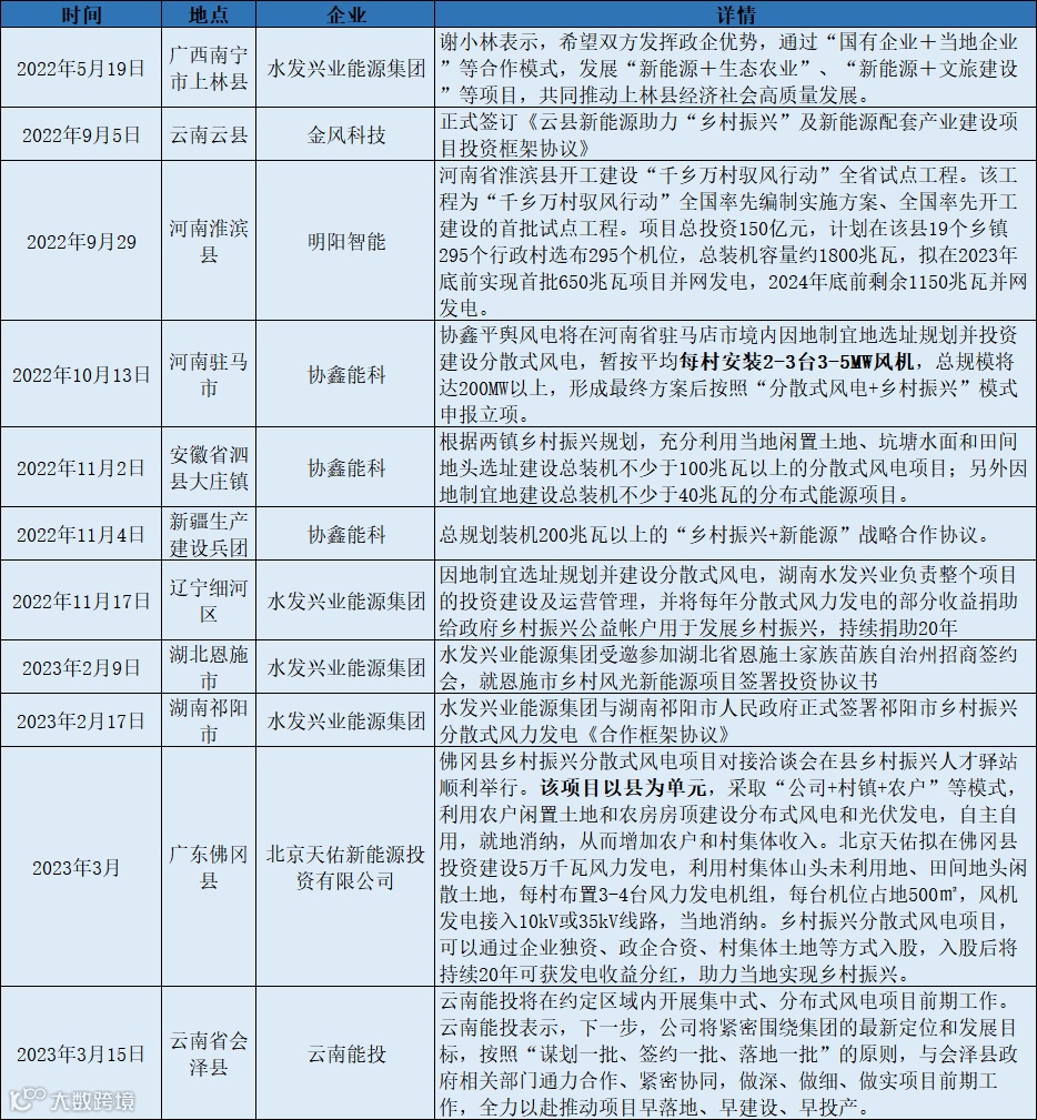
2022年9月29日,
河南省淮滨县开工建设“千乡万村驭风行动”全省试点工程。该工程为“千乡万村驭风行动”全国率先编制实施方案
、全国率先开工建设的首批试点工程。项目总投资150亿元,计划在该县19个乡镇295个行政村选布295个机位,总装机容量约1800兆瓦,拟在2023年底前实现首批650兆瓦项目并网发电,2024年底前剩余1150兆瓦并网发电。
据风芒能源不完全统计,截至目前,已有14省(市、区)在“十四五”相关规划中提及分散式风电发展。特别是结合乡村振兴等战略,创新分散式风电应用场景。在这些省份中,
河南等地区在文件中提及分散式风电规划时,重点强调统一规划、协同开发。
五大发电集团齐入局
近日华能集团发布文章称,下阶段,新能源公司将按照集团公司的统一部署,锚定集团公司下达的并网和开工目标,加快推进大型基地化项目工程建设,因地制宜推进以县、村为单位的分散式风电项目开发试点。
全力以赴实现年度并网1007万千瓦、新开工1370万千瓦目标。力争到2023年底,新能源公司风电、集中式光伏和分布式光伏装机分别突破1000万千瓦,实现“三个一千万”目标。
2021年5月,大唐集团发布文章表示
,把企业发展和乡村振兴有机融合,积极参与“千乡万村驭风计划”和“千乡万村沐光行动”
,推进分布式光伏发电和分散式风电建设,促进农民生活电气化;加强与地方政府、国企央企农业公司合作,注重研究开发一批成规模的农业+新能源项目等。
2023年1月6日,在中央企业新能源智慧运维
服务
合作项目集中签约仪式上,华能集团董事长温枢刚表示,中国华能重点布局“沙戈荒”大型清洁能源基地、东部沿海海上风电集群、西南风光水多能互补基地,
推动中东南部地区分散式分布式连片开发。
根据2022年12月国家电投与西门子联合发布的《中国县域绿色低碳能源转型发展
报告
》,
中国县域能源发展现状是能源资源丰富,但利用率低。农村地区能源资源丰富,分布式光伏技术可开发潜力达1000GW以上,分散式风电技术可开发潜力达250GW。
截至目前,水发、协鑫、
北京
天佑等企业已与市(县、区)签约“新能源+乡村振兴”项目。
来源:国家能源局、风芒能源等
【声明】内容源于网络
0
0
环力科技集团
太阳能发电技术服务;光伏发电设备租赁:光伏设备及元器件销售;风力发电技术服务;资源再生利用技术研发;5G通信技术服务;工程技术服务(规划管理、勘察、设计、监理除外);太阳能热发电产品销售等。
内容
5287
粉丝
0
关注
在线咨询
环力科技集团
太阳能发电技术服务;光伏发电设备租赁:光伏设备及元器件销售;风力发电技术服务;资源再生利用技术研发;5G通信技术服务;工程技术服务(规划管理、勘察、设计、监理除外);太阳能热发电产品销售等。
总阅读
5
粉丝
0
内容
5.3k
在线咨询
关注