大数跨境
0
0

权威发布丨我省调整危险物品运输车辆限行时段

权威发布丨我省调整危险物品运输车辆限行时段 鑫华安救援
2021-04-19
0
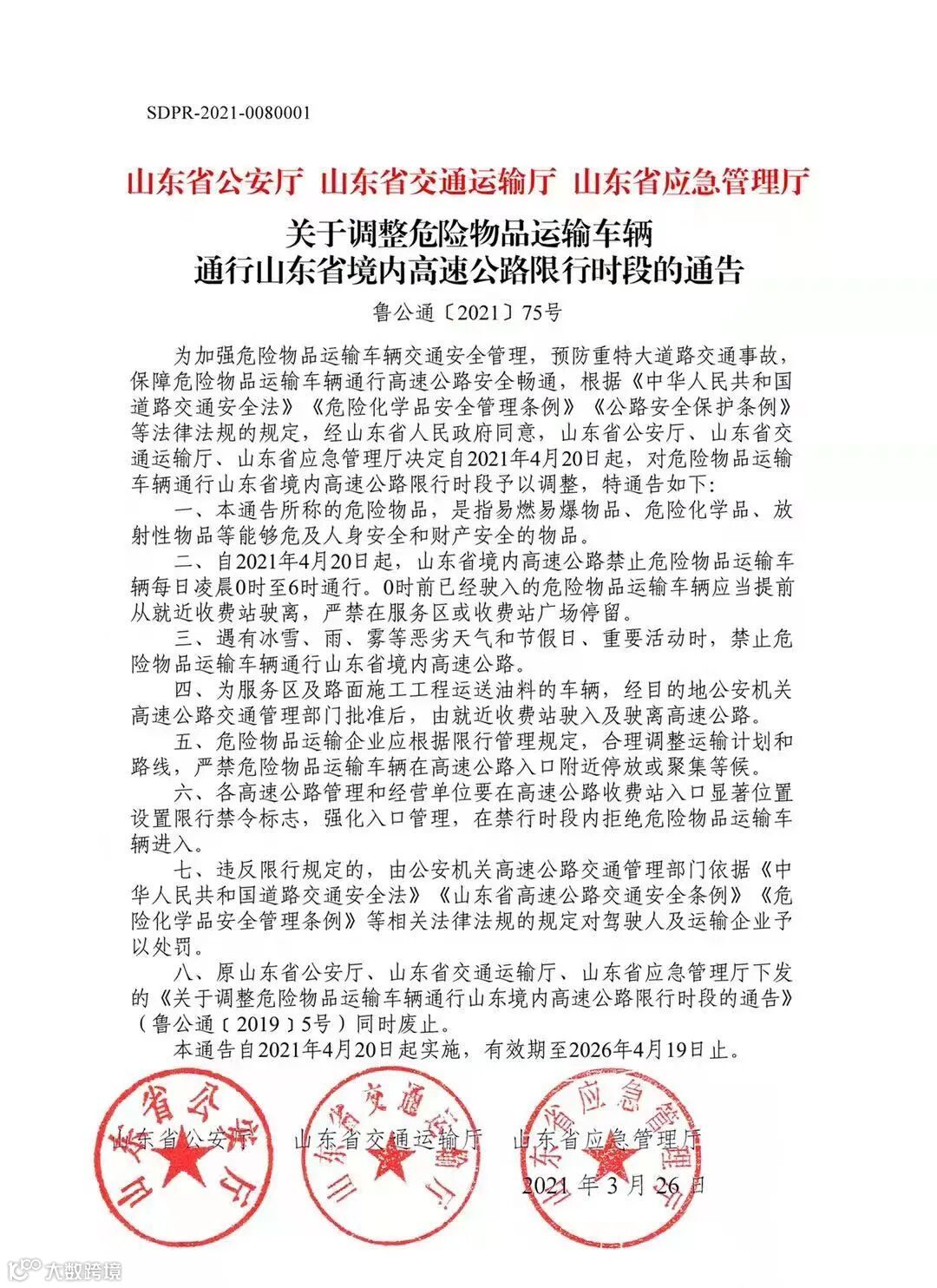
导读:近日,山东省公安厅、山东省交通运输厅、山东省应急管理厅联合下发文件,决定自2021年4月20日起,将危险物品



近日,山东省公安厅、山东省交通运输厅、山东省应急管理厅联合下发文件,决定自2021年4月20日起,将危险物品运输车辆通行山东省境内高速公路限行时段由22时至次日凌晨6时,调整为每日凌晨0时至6时。在此时间段,山东省境内所有高速公路禁止危化品运输车辆通行。0时前已经驶入的危险物品运输车辆应当提前从就近收费站驶离,严禁在服务区或收费站广场停留。


遇有冰雪、雨、雾等恶劣天气和节假日、重要活动时,禁止危险物品运输车辆通行山东省境内高速公路;为服务区及路面施工工程运送油料的车辆,经目的地公安机关高速公路交通管理部门批准后,由就近收费站驶入及驶离高速公路;危险物品运输企业应根据限行管理规定,合理调整运输计划和路线,严禁危险物品运输车辆在高速公路入口附近停放或聚集等候。


违反限行规定的,由公安机关高速公路交通管理部门依据《中华人民共和国道路交通安全法》《山东省高速公路交通安全条例》《危险化学品安全管理条例》等相关法律法规的规定对驾驶人及运输企业予以处罚。


原山东省公安厅、山东省交通运输厅、山东省应急管理厅下发的《关于调整危险物品运输车辆通行山东境内高速公路限行时段的通告》(鲁公通﹝2019﹞5号)同时废止。







【声明】内容源于网络
0
0
鑫华安救援
山东鑫华安信息科技有限公司
内容 6947
粉丝 0
鑫华安救援 山东鑫华安信息科技有限公司
总阅读5.3k
粉丝0
内容6.9k