
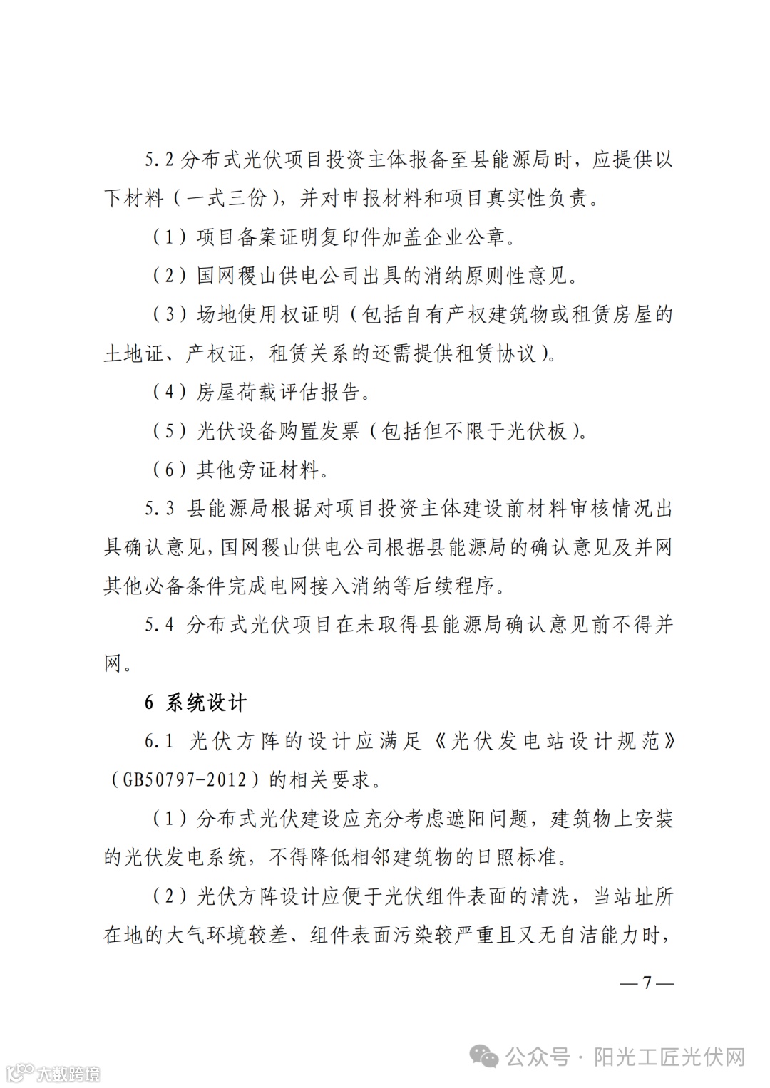
3月1日,山西省稷山县人民政府办公室关于印发《稷山县分布式光伏建设管理办法(试行)》的通知发布。(原文附后)
其中明确,分布式光伏应在国网稷山供电公司公布的可开放容量区域内安装,符合本区域分布式光伏规划布局。对于依托建筑物屋顶建设的分布式光伏,建筑物应具有合法性,严禁依附违章建筑物建设。25年以上老旧小区、面临拆迁、废弃厂房或房屋、农村危房、高层楼宇等建筑屋顶不应安装分布式光伏。
随着光伏的不断发展,近年来,部分地区相继发布了禁止安装光伏设施的相关政策,以下为另19地禁止安装光伏类型汇总:
明确了五类严控建设、不得建设分布式屋顶光伏的情况:
1、不得建在国有资产建筑物上;
2、耕地、林地及地面无建筑物的建设用地、工(商)业用地等一律不得建设;
3、在高速公路、集镇主干道、国道等重要节点附近,严控建设屋顶光伏发电项目;
4、在历史文化保护区、传统村落区域的永建、柏山两村建筑屋顶不得建设光伏发电项目;
5、沿农文旅融合示范带所涉及的坑沿、选岭、阳墩、甫下四个村整村不得建设,防止光伏设施对风貌的破坏。
严控安装屋顶分布式光伏发电项目的情形:
县中心城区、国省道、高速公路沿线两边50米范围内的房屋。
2.风景名胜区、历史文化(名镇名村)保护区、传统村落及其周边可视范围内的房屋。
3.屋面或周边存在大量粉尘、火灾危险性分类为甲类、乙类和腐蚀气体的建筑。
4.使用年限已经超过25年的砖混结构房屋,使用年限已经超过20年的砖木结构房屋。
5.屋面周边有大面积遮光影响的建筑、树木等。
6.屋面(包括瓦片、瓦片承重结构、屋面平台)已经年久失修,存在结构等安全风险的建筑。
7.所在区域公用配变容量不足或低压线路承载能力不足,无法满足电网消纳的。
8.存在其他严控安装的情形,如存在安全隐患和影响相邻利害关系人的日照、通风、采光等。
在项目勘察时发现以下9种情况,应认定屋顶不宜安装或者应减少安装面积:
1、已经竣工超过25年的老旧小区建筑;
2.存在结构、消防、电气等安全风险的建筑;
3.危险性鉴定等级为C级、D级的建筑物;
4.屋面(包括瓦片、瓦片承重结构、屋面平台)已经年久失修,存在结构等安全风险的建筑;
5.五年内规划拆迁或已废弃的建筑;
6.屋面整体朝阴或周边有大面积遮光影响的建筑;
7.屋面或周边存在大粉尘、热量和腐蚀气体影响的建筑;
8.生产的火灾危险性分类为甲类、乙类的建筑;
9.安装后可能降低临近建筑物日照标准的区域。
该意见自2023年9月5日起试行,有效期为1年。
六、2023.09.01-山西省自然资源厅 山西省农业农村厅 山西省能源局 山西省林业和草原局
关于加强光伏发电项目用地支持保障的补充通知
以下情况禁止安装光伏:
1、新建、扩建光伏发电项目,一律不得占用永久基本农田、基本草原、I级保护林地;
2、光伏方阵用地不得占用耕地
以下6种情况禁止安装太阳能光伏发电装置:
1、房屋建成年限超过30年的;
2、房屋建筑结构是土木结构的;
3、房屋屋顶(包括瓦片、瓦片承重结构、屋顶平台)年久失修,存在结构等安全隐患的;
4、使用人不能提供合法有效的施工安装资质证明的;
5、严重违背村庄规划或与周边建筑风貌严重冲突的;
6、依据《河南省焦作市寨卜昌传统村落保护规划(2018-2035)》确定的核心保护区内的。
八:2023.08.26-广西壮族自治区
关于支持光伏发电产业发展规范用地管理有关工作的通知
以下场所禁止安装光伏发电项目:
永久基本农田、高标准农田,重要农产品生产保护区。
九、2023.07.31-湖北省京山市
进一步规范户用屋顶光伏发电项目建设管理工作的通知(征求意见稿)
以下8种情形禁止安装光伏:
1、城市干道、国省道、铁路、高速公路沿线两边50米范围内的房屋。
2、风景名胜区、历史文化(名镇名村)保护区、传统村落及其周边可视范围内的房屋。
3、屋面或周边存在大量粉尘、火灾危险性分类为甲类、乙类和腐蚀气体的建筑。
4、使用年限已经超过25年的砖混结构房屋,使用年限已经超过20年的砖木结构房屋。
5、屋面周边有大面积遮光影响的建筑、树木等。
6、屋面(包括瓦片、瓦片承重结构、屋面平台)已经年久失修,存在结构等安全风险的建筑。
7、所在区域公用配变容量不足或低压线路承载能力不足,无法满足电网消纳的。
十、2023.07.21-江苏省睢宁县
睢宁县规范屋顶光伏发电项目建设管理办法
如下情形禁止安装光伏:
征收、搬迁撤并类村庄范围内以及没有合法产权的房屋;
2.风景名胜区、历史文化(名镇名村)保护区、旅游景区范围内的房屋;
3.屋面或周边存在大量粉尘、火灾危险性分类为甲类、乙类和腐蚀气体的建筑;
4.屋面(包括瓦片、瓦片承重结构、屋面平台)已经年久失修,存在结构等安全风险的建筑;
禁止安装的情形:
城市干道、国省道、铁路、高速公路沿线两边50米范围内的房屋。
2.风景名胜区、历史文化(名镇名村)保护区、传统村落及其周边可视范围内的房屋。
3.屋面或周边存在大量粉尘、火灾危险性分类为甲类、乙类和腐蚀气体的建筑。
4.使用年限已经超过25年的砖混结构房屋,使用年限已经超过20年的砖木结构房屋。
5.屋面周边有大面积遮光影响的建筑、树木等。
6.屋面(包括瓦片、瓦片承重结构、屋面平台)已经年久失修,存在结构等安全风险的建筑。
7.所在区域公用配变容量不足或低压线路承载能力不足,无法满足电网消纳的;
十二、2022.11.08-浙江省松阳县
关于松阳县既有建筑屋顶加装太阳能光伏发电系统办理流程的通知
不宜安装或应减少安装面积:
1、使用寿命已经超过25年且存在结构、消防、电气等安全风险的老旧小区建筑;
2、屋面(包括瓦片、瓦片承重结构、屋面平台)已经年久失修,存在结构等安全风险的建筑;
3、五年内规划拆迁或已废弃的建筑;
4、屋面整体朝阴或周边有大面积遮光影响的建筑;
5、屋面或周边存在大量粉尘、热量和腐蚀气体影响的建筑;
十三、2022.07.23-四川省康定市南康区
屋顶分布式光伏发电项目建设规范(试行)
不宜安装或者应减少安装面积情况:
1、屋面或周边存在大量粉尘、火灾危险性分类为甲类、乙类和腐蚀气体的,以及涉及家具厂房、仓库、物流的建筑,;
2、砖混结构房屋的建筑使用寿命已经超过25年,砖木结构房屋的建筑使用寿命已经超过25年;
3、屋面周边有大面积遮光影响的建筑;
4、屋面(包括瓦片、瓦片承重结构、屋面平台)已经年久失修,存在结构等安全风险的建筑;
十四、2022.05.10-江西省赣州市全南县
关于进一步加强户用屋顶分布式光伏电站建设管理的通知
不宜安装或者应减少安装面积情况:
1、周边存在大量粉尘、火灾危险性分类为甲类、乙类和腐蚀气体的建筑;
2、房屋使用寿命已经超过25年;
3、房屋产权非本人的;
4、存在严重遮光影响的建筑或树木等;
5、屋面平台年久失修存在渗漏等结构性安全风险的:
6、所在区域公用配变容量不足,无法满足电网消纳的;
十五、2022.03.03-河北省能源局
屋顶分布式光伏建设指导规范(试行)
以下建筑屋顶不应安装分布式光伏:
1、未通过竣工验收的建筑;
2、违章建筑;
3、临时建筑;
4、在政府下发拆迁计划的区域,屋顶不应安装光伏;
5、废弃建筑;
6、生产的火灾危险性分类为甲类、乙类的建筑;
7、储存物品的火灾危险性分类为甲类、乙类的建筑;
8、屋面围护板为脆性材料且工艺上不可更换的建筑;
十六、2022.01.18-广东省韶关市
屋顶分布式光伏项目建设管理指引(试行)
不宜安装或者应减少安装面积情况:
1、砖混结构房屋的建筑使用寿命已经超过25年,砖木结构房屋的建筑使用寿命已经超过25年;
2、屋面周边有大面积遮光影响的建筑;
3、其他不宜安装或者应减少安装的情形
以下场所严禁建设屋顶光伏项目:
1、屋面(包括瓦片、瓦片承重结构、屋面平台)已经年久失修,存在结构等安全风险的建筑;
2、屋面或周边存在大量粉尘、火灾危险性分类为甲类、乙类和腐蚀气体的建筑。
十七、2021.08.12-山东省临沂市罗庄区
罗庄区分布式光伏建设规范(试行)
以下情况禁止安装光伏:
十八、2020.08.26-浙江省庆元县
分布式屋顶光伏发电项目建设规范要求(试行)
以下情况禁止安装光伏:
十九、2020.07.19-江西赣州会昌县
户用屋顶分布式光伏发电项目建设管理有关规定
不宜安装或者应减少安装面积情况:
1、砖混结构房屋的建筑使用寿命已经超过25年,砖木结构房屋的建筑使用寿命已经超过25年;
2、屋面周边有大面积遮光影响的建筑;
3、屋面(包括瓦片、瓦片承重结构、屋面平台)已经年久失修,存在结构等安全风险的建筑;
4、屋面或周边存在大量粉尘、火灾危险性分类为甲类、乙类和腐蚀气体的建筑;
5、其他不宜安装或者应减少安装的情形。




















转自:光伏能源圈



