
随着光伏的不断发展,近年来,国家部门及部分地区相继发布了禁止安装光伏设施的相关政策,以下为4个国家层面、30地禁止安装光伏类型汇总:
国家层面:

二、2023.09.25-国家林草局
国家林业和草原局办公室关于支持光伏发电产业发展规范使用草原有关工作的通知
以下情况禁止安装光伏:
新建、扩建光伏发电项目禁止使用基本草原。
三、2023.03.20-三部门
自然资源部办公厅 国家林业和草原局办公室 国家能源局综合司关于支持光伏发电产业发展规范用地管理有关工作的通知
以下情况禁止安装光伏:
1、新建、扩建光伏发电项目,一律不得占用永久基本农田、基本草原、Ⅰ级保护林地和东北内蒙古重点国有林区。
2、光伏发电项目选址应当避让耕地、生态保护红线、历史文化保护线、特殊自然景观价值和文化标识区域、天然林地、国家沙化土地封禁保护区等。
四、2022.05.25-水利部
水利部关于加强河湖水域岸线空间管控的指导意见
以下情形禁止安装光伏:
光伏电站等项目不得在河道、湖泊、水库内建设。
地方层面
山西:

五、2024.03.01-山西省稷山县
稷山县人民政府办公室关于印发《稷山县分布式光伏建设管理办法(试行)》的通知
以下情况禁止安装光伏:
分布式光伏严禁依附违章建筑物建设。25年以上老旧小区、面临拆迁、废弃厂房或房屋、农村危房、高层楼宇等建筑屋顶不应安装分布式光伏。
六、2023.09.01-山西省自然资源厅 山西省农业农村厅 山西省能源局 山西省林业和草原局
关于加强光伏发电项目用地支持保障的补充通知
以下情况禁止安装光伏:
1、新建、扩建光伏发电项目,一律不得占用永久基本农田、基本草原、I级保护林地;
2、光伏方阵用地不得占用耕地
福建:

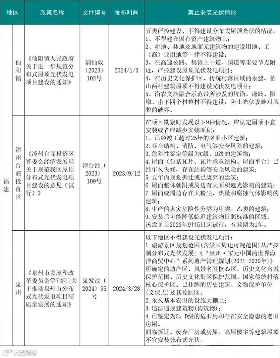
明确了五类严控建设、不得建设分布式屋顶光伏的情况:
1、不得建在国有资产建筑物上;
2、耕地、林地及地面无建筑物的建设用地、工(商)业用地等一律不得建设;
3、在高速公路、集镇主干道、国道等重要节点附近,严控建设屋顶光伏发电项目;
4、在历史文化保护区、传统村落区域的永建、柏山两村建筑屋顶不得建设光伏发电项目;
5、沿农文旅融合示范带所涉及的坑沿、选岭、阳墩、甫下四个村整村不得建设,防止光伏设施对风貌的破坏。
八、2023.09.12-福建省漳州台商投资区
在项目勘察时发现以下9种情况,应认定屋顶不宜安装或者应减少安装面积:
1、已经竣工超过25年的老旧小区建筑;
2.存在结构、消防、电气等安全风险的建筑;
3.危险性鉴定等级为C级、D级的建筑物;
4.屋面(包括瓦片、瓦片承重结构、屋面平台)已经年久失修,存在结构等安全风险的建筑;
5.五年内规划拆迁或已废弃的建筑;
6.屋面整体朝阴或周边有大面积遮光影响的建筑;
7.屋面或周边存在大粉尘、热量和腐蚀气体影响的建筑;
8.生产的火灾危险性分类为甲类、乙类的建筑;
9.安装后可能降低临近建筑物日照标准的区域。
该意见自2023年9月5日起试行,有效期为1年。
九、2024.03.28-福建省泉州市
泉州市发展和改革委员会等7部门关于推动泉州市分布式光伏发电项目高质量发展的通知
以下地区不得建设光伏发电项目:
1.旅游景区规划范围(含景区周边可视范围)从严控制分布式光伏发展;《“泉州·宋元中国的世界海洋商贸中心”系列遗产管理规划(2021-2030年)》所确定的遗产区、风景名胜核心区、历史文化名城保护范围、历史文化街区保护范围、国家传统村落核心保护区、已挂牌的历史建筑、文物保护单位(文保点)及其控制区;
2.永久基本农田的设施大棚上;
3.违法违规建筑物(构筑物);
4.已鉴定为C、D级的危旧房和存在安全隐患的老旧房屋。
以下情形不宜安装分布式光伏:
面临拆迁、废弃厂房或房屋、高层楼宇等建筑屋顶。
广东:

十、2023.09.25-广东省韶关市
屋顶分布式光伏项目建设管理指引
不宜安装或者应减少安装面积情况:
1、砖混结构房屋的建筑使用寿命已经超过25年,砖木结构房屋的建筑使用寿命已经超过25年;
2、屋面(包括瓦片、瓦片承重结构、屋面平台)已经年久失修,存在结构等安全风险的建筑;
3、屋面或周边存在大量粉尘、火灾危险性分类为甲类、乙类和腐蚀气体的主体建筑;
4、未依法取得规划许可,未按照规划许可内容进行建设,超过规划许可期限未拆除等违反城乡规划法律法规的建筑物;
5、相关安全规定严禁建设的其他场所、其他不宜安装或者应减少安装的情形。
十一、2024年4月3日-潮州市潮安区
潮安区屋顶分布式光伏投资项目建设管理办法(试行)
不宜安装或者应减少安装面积情况:
1.砖混结构房屋的建筑使用寿命已超过25年,砖木结构房屋的建筑使用寿命已超过25年;
2.屋面周边有大面积遮光影响的建筑;
3.其它不宜安装或者应减少安装情形。
以下场所严禁建设屋顶光伏项目:
1.屋面(包括瓦片、瓦片承重结构、屋面平台)已经年久失修,存在结构等安全险的建筑;
2.屋面或周边存在大量粉尘、火灾危险性分类为甲类、乙类和腐蚀气体的建筑;
3.未经分类处置处罚完毕的两违建筑;
4.相关安全规定严禁建设的其他场所;
5.违章建筑物。

湖北

严控安装屋顶分布式光伏发电项目的情形:
县中心城区、国省道、高速公路沿线两边50米范围内的房屋。
2.风景名胜区、历史文化(名镇名村)保护区、传统村落及其周边可视范围内的房屋。
3.屋面或周边存在大量粉尘、火灾危险性分类为甲类、乙类和腐蚀气体的建筑。
4.使用年限已经超过25年的砖混结构房屋,使用年限已经超过20年的砖木结构房屋。
5.屋面周边有大面积遮光影响的建筑、树木等。
6.屋面(包括瓦片、瓦片承重结构、屋面平台)已经年久失修,存在结构等安全风险的建筑。
7.所在区域公用配变容量不足或低压线路承载能力不足,无法满足电网消纳的。
8.存在其他严控安装的情形,如存在安全隐患和影响相邻利害关系人的日照、通风、采光等。
十四、2023.07.31-湖北省京山市
进一步规范户用屋顶光伏发电项目建设管理工作的通知(征求意见稿)
以下8种情形禁止安装光伏:
1、城市干道、国省道、铁路、高速公路沿线两边50米范围内的房屋。
2、风景名胜区、历史文化(名镇名村)保护区、传统村落及其周边可视范围内的房屋。
3、屋面或周边存在大量粉尘、火灾危险性分类为甲类、乙类和腐蚀气体的建筑。
4、使用年限已经超过25年的砖混结构房屋,使用年限已经超过20年的砖木结构房屋。
5、屋面周边有大面积遮光影响的建筑、树木等。
6、屋面(包括瓦片、瓦片承重结构、屋面平台)已经年久失修,存在结构等安全风险的建筑。
7、所在区域公用配变容量不足或低压线路承载能力不足,无法满足电网消纳的。
十五、2022.10.27-湖北省宜昌市
关于印发城区建筑物顶部建设分布式光伏发电设施管理意见的通知
限建区域内的住宅不得布置屋顶分布式光伏发电设施,中心城区屋顶分布式光伏发电设施限建区域:
1.核心控制区。由峡州大道、沪渝高速公路、翻坝高速公路、点军城市开发边界和黄柏河围合区域;
2.核心控制区外长江沿岸区域及其临近的城市主要干道一线完整街区的区域,小溪塔老城区以及峡州大道快速路沿线控制区;
3.对外交通枢纽周边区域。三峡机场向外扩展400-800米范围所覆盖的完整街区。
十六、2019.12.16-湖北省武汉市
市自然资源和规划局关于建筑物顶部建设分布式光伏发电设施规划管理意见的通知
中心城区以下区域不得布置屋顶分布式光伏发电设施:
1、两江四岸地区沿岸及城市主干道一线街坊的区域;
2、重要湖泊周边。东湖西岸及南岸、南湖西岸及北岸、环沙湖周边一个街坊或湖泊绿线以外不少于120米的区域;
3、历史文化与风貌街区。《武汉市主城区历史文化与风貌街区体系规划》所划定的一元路片、“八七”会址片、江汉路及中山大道片、青岛路片、昙华林片5处历史文化街区;以及首义片、农讲所片、洪山片、青山“红房子”片、珞珈山片5处历史地段;
4、对外交通枢纽。汉口火车站、武昌火车站、武汉火车站站前广场向外扩展400-800米范围所覆盖的完整街坊。
广西

十七、2023.08.31-广西壮族自治区
关于支持光伏发电产业发展规范用地管理有关工作的通知
以下场所禁止安装光伏发电项目:
永久基本农田、高标准农田,重要农产品生产保护区。
河南

以下6种情况禁止安装太阳能光伏发电装置:
1、房屋建成年限超过30年的;
2、房屋建筑结构是土木结构的;
3、房屋屋顶(包括瓦片、瓦片承重结构、屋顶平台)年久失修,存在结构等安全隐患的;
4、使用人不能提供合法有效的施工安装资质证明的;
5、严重违背村庄规划或与周边建筑风貌严重冲突的;
6、依据《河南省焦作市寨卜昌传统村落保护规划(2018-2035)》确定的核心保护区内的。
江苏

十九、2023.07.21-江苏省睢宁县
睢宁县规范屋顶光伏发电项目建设管理办法
如下情形禁止安装光伏:
征收、搬迁撤并类村庄范围内以及没有合法产权的房屋;
2.风景名胜区、历史文化(名镇名村)保护区、旅游景区范围内的房屋;
3.屋面或周边存在大量粉尘、火灾危险性分类为甲类、乙类和腐蚀气体的建筑;
4.屋面(包括瓦片、瓦片承重结构、屋面平台)已经年久失修,存在结构等安全风险的建筑;
二十、2024.03.20-江苏省扬州市
关于进一步规范我市分布式光伏项目建设管理的通知
以下情况禁止安装光伏:
分布式光伏不得在违建建筑物或设施上建设;户用光伏不应直接在地面建设。
江西

禁止安装的情形:
城市干道、国省道、铁路、高速公路沿线两边50米范围内的房屋。
2.风景名胜区、历史文化(名镇名村)保护区、传统村落及其周边可视范围内的房屋。
3.屋面或周边存在大量粉尘、火灾危险性分类为甲类、乙类和腐蚀气体的建筑。
4.使用年限已经超过25年的砖混结构房屋,使用年限已经超过20年的砖木结构房屋。
5.屋面周边有大面积遮光影响的建筑、树木等。
6.屋面(包括瓦片、瓦片承重结构、屋面平台)已经年久失修,存在结构等安全风险的建筑。
7.所在区域公用配变容量不足或低压线路承载能力不足,无法满足电网消纳的;
二十二、2022.05.12-江西省赣州市全南县
关于进一步加强户用屋顶分布式光伏电站建设管理的通知
不宜安装或者应减少安装面积情况:
1、周边存在大量粉尘、火灾危险性分类为甲类、乙类和腐蚀气体的建筑;
2、房屋使用寿命已经超过25年;
3、房屋产权非本人的;
4、存在严重遮光影响的建筑或树木等;
5、屋面平台年久失修存在渗漏等结构性安全风险的:
6、所在区域公用配变容量不足,无法满足电网消纳的;
二十三、2020.07.15-江西赣州会昌县
户用屋顶分布式光伏发电项目建设管理有关规定
不宜安装或者应减少安装面积情况:
1、砖混结构房屋的建筑使用寿命已经超过25年,砖木结构房屋的建筑使用寿命已经超过25年;
2、屋面周边有大面积遮光影响的建筑;
3、屋面(包括瓦片、瓦片承重结构、屋面平台)已经年久失修,存在结构等安全风险的建筑;
4、屋面或周边存在大量粉尘、火灾危险性分类为甲类、乙类和腐蚀气体的建筑;
5、其他不宜安装或者应减少安装的情形。
浙江

二十四、2020.08.26-浙江省庆元县
分布式屋顶光伏发电项目建设规范要求(试行)
以下情况禁止安装光伏:
二十五、2022.11.08-浙江省松阳县
关于松阳县既有建筑屋顶加装太阳能光伏发电系统办理流程的通知
不宜安装或应减少安装面积:
1、使用寿命已经超过25年且存在结构、消防、电气等安全风险的老旧小区建筑;
2、屋面(包括瓦片、瓦片承重结构、屋面平台)已经年久失修,存在结构等安全风险的建筑;
3、五年内规划拆迁或已废弃的建筑;
4、屋面整体朝阴或周边有大面积遮光影响的建筑;
5、屋面或周边存在大量粉尘、热量和腐蚀气体影响的建筑;
二十六、2022.06.10-浙江省诸暨市
诸暨市整市推进分布式光伏规模化开发工作方案
以下情况禁止安装光伏:
1、已鉴定为C级、D级的危旧房和存在安全隐患的老旧房屋;
2、屋顶承重不足的建筑物;
3、违法建筑。
二十七、2024.03.26-浙江省安吉县
安吉县分布式光伏发电项目管理办法
以下情况禁止安装光伏:
违章建筑物。
四川

二十八、2021.07.23-四川省康定市南康区
屋顶分布式光伏发电项目建设规范(试行)
不宜安装或者应减少安装面积情况:
1、屋面或周边存在大量粉尘、火灾危险性分类为甲类、乙类和腐蚀气体的,以及涉及家具厂房、仓库、物流的建筑,;
2、砖混结构房屋的建筑使用寿命已经超过25年,砖木结构房屋的建筑使用寿命已经超过25年;
3、屋面周边有大面积遮光影响的建筑;
4、屋面(包括瓦片、瓦片承重结构、屋面平台)已经年久失修,存在结构等安全风险的建筑;
河北

二十九、2022.03.16-河北省能源局
屋顶分布式光伏建设指导规范(试行)
以下建筑屋顶不应安装分布式光伏:
1、未通过竣工验收的建筑;
2、违章建筑;
3、临时建筑;
4、在政府下发拆迁计划的区域,屋顶不应安装光伏;
5、废弃建筑;
6、生产的火灾危险性分类为甲类、乙类的建筑;
7、储存物品的火灾危险性分类为甲类、乙类的建筑;
8、屋面围护板为脆性材料且工艺上不可更换的建筑;

三十、2021.11.26-山东省枣庄市
枣庄市分布式光伏建设规范
以下情形不应安装分布式光伏:
25 年以上老旧小区、面临拆迁、废弃厂房或房屋、农村危房、高层楼宇等建筑屋顶。
三十一、2021.07.27-山东省
临沂市分布式光伏建设规范
以下情形禁止安装分布式光伏:
1.违章建筑物;
2.25年以上老旧小区面临拆迁、废弃厂房或房屋、农村危房、高层楼宇等建筑屋顶。
湖南

三十二、2022.08.04-湖南省岳阳县
岳阳县分布式光伏发电项目管理暂行办法
不宜安装或应减少安装面积:
1、相关建筑为建成年限超过25年且为砖混结构的;
2、相关建筑为砖木结构的;
3、屋顶屋面大面积受遮光影响的;
4、其他情形不宜安装光伏组件或应当减少光伏组件安装面积的。
禁止安装的情形:
1、相关建筑的屋顶屋面(含瓦片、瓦片承重结构、屋面平台等)年久失修的;
2、相关建筑的屋顶屋面及其安全距离范围内有超量的粉尘、易燃气体、腐蚀性气体或火灾危险性分类为甲类、乙类的;
3、相关建筑的主体结构存在安全隐患的;
4、相关建筑为土坯房或使用了土坯砖的;
5、相关规定禁止安装光伏组件的;
6、相关建筑为违章建筑的;
7、其他情形不应当安装光伏组件的。
陕西

三十三、2023.09.21-陕西西安
推进西安市分布式光伏发电站建设工作导则
以下情况禁止安装光伏:
违章建筑物;危险性鉴定等级为 C 级、D 级的建筑物。
甘肃
三十四、2024.03.27-甘肃省
关于纵深推进河湖库“清四乱”常态化规范化的通知
以下情况禁止安装光伏:
1.不得在河道、湖泊、水库内建设光伏电站项目;
2.在湖泊周边、水库库汊建设光伏项目的,不得布设在具有防洪、供水功能和水生态、水环境保护需求的区域,不得妨碍行洪通畅,不得危害水库大坝和堤防等工程安全,不得影响河势稳定和航运安全。
来源:北极星光伏学社




