
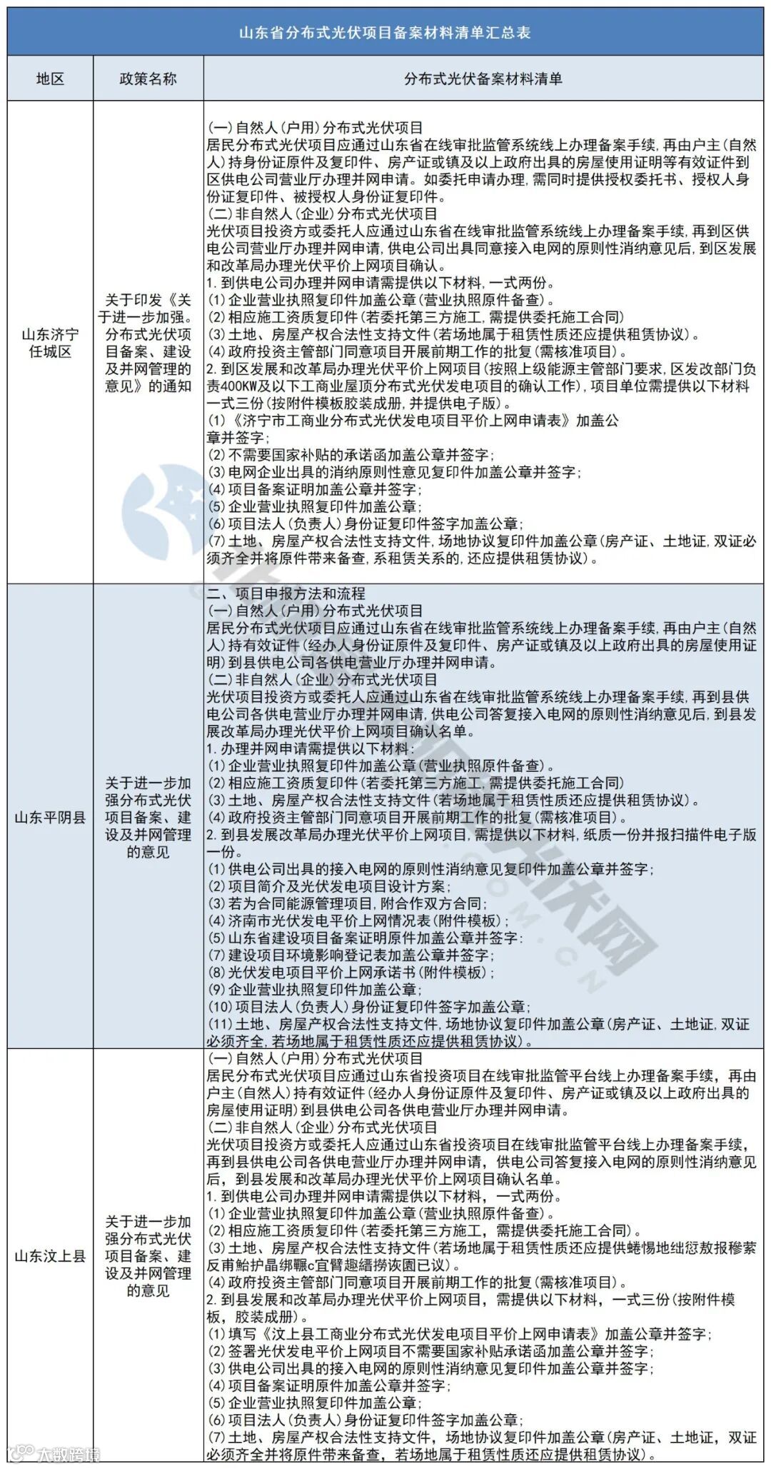
分布式光伏备案作为必不可少的环节,一直以来备受关注,且不同地区所需备案材料及流程并不完全相同,北极星根据目前各地下发的政策,共整理出34地分布式光伏项目备案所需文件,以供光伏同仁参考:

来源:北极星太阳能光伏网整理


环力科技集团
分布式光伏备案作为必不可少的环节,一直以来备受关注,且不同地区所需备案材料及流程并不完全相同,北极星根据目前各地下发的政策,共整理出34地分布式光伏项目备案所需文件,以供光伏同仁参考:

来源:北极星太阳能光伏网整理

