
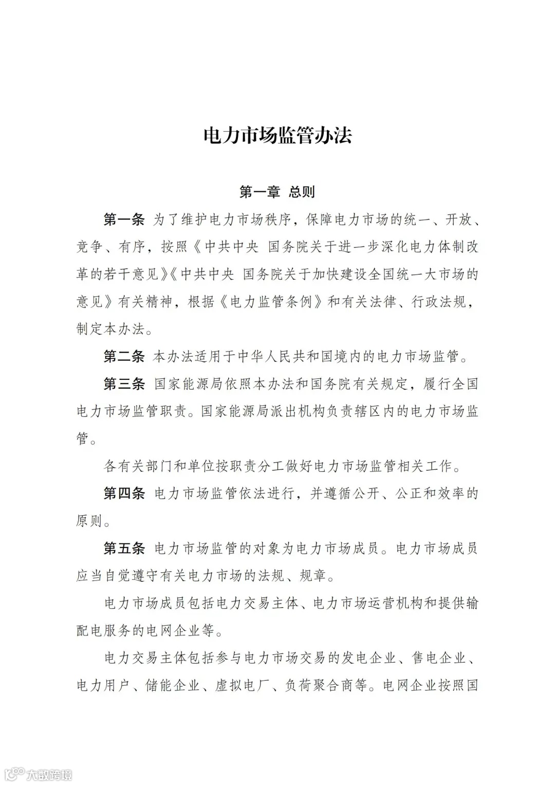
国家发改委发布中华人民共和国国家发展和改革委员会令第18号,《电力市场监管办法》已经2024年4月8日第10次委务会议审议通过,现予公布,自2024年6月1日起施行。
办法提出,电力交易主体包括参与电力市场交易的发电企业、售电企业、电力用户、储能企业、虚拟电厂、负荷聚合商等。电网企业按照国家有关规定对暂未直接参与电力市场交易的用户实施代理购电时,可视为电力交易主体。
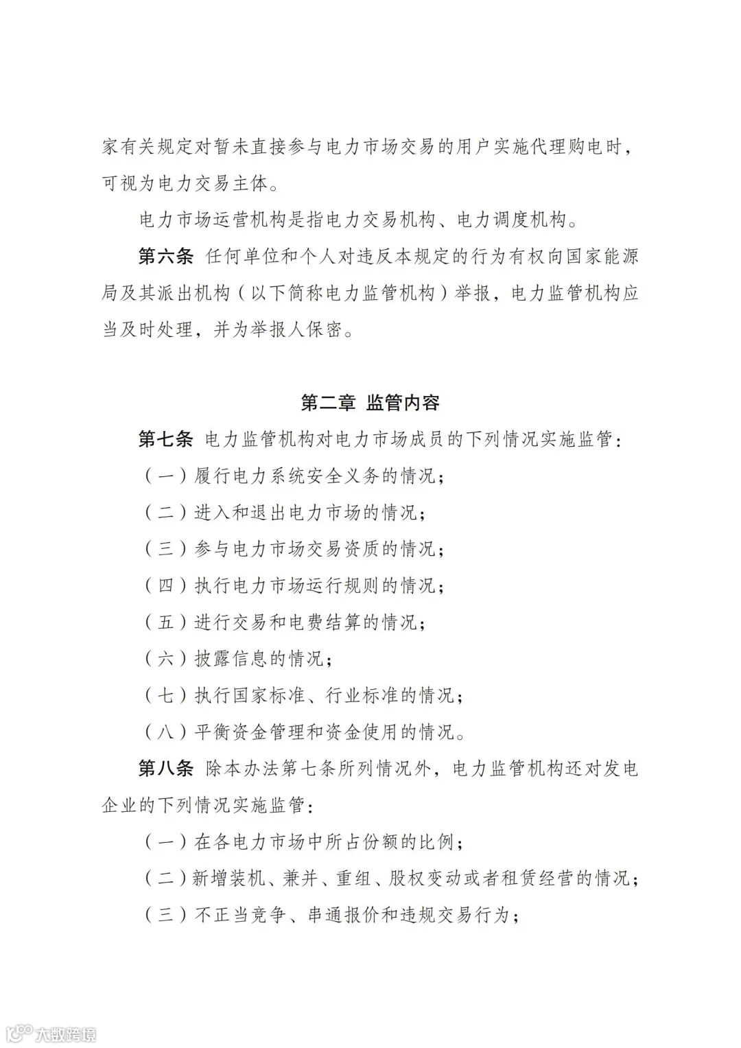
电力监管机构对电力市场成员的下列情况实施监管:
(一)履行电力系统安全义务的情况;
(二)进入和退出电力市场的情况;
(三)参与电力市场交易资质的情况;
(四)执行电力市场运行规则的情况;
(五)进行交易和电费结算的情况;
(六)披露信息的情况;
(七)执行国家标准、行业标准的情况;
(八)平衡资金管理和资金使用的情况。
电力监管机构还对售电企业、电力用户、储能企业、虚拟电厂、负荷聚合商等参与批发电力市场交易行为中的不正当竞争、串通报价和其他违规交易行为实施监管。
电力交易主体之间、电力交易主体与电力市场运营机构之间因电力市场交易发生争议,由电力监管机构依法协调。
其中,因履行合同发生的争议,可以由电力监管机构按照电力争议调解的有关规定进行调解。
办法自2024年6月1日起施行。
详情如下:
中华人民共和国国家发展和改革委员会令
第18号
《电力市场监管办法》已经2024年4月8日第10次委务会议审议通过,现予公布,自2024年6月1日起施行。
主任:郑栅洁
2024年4月12日










素材来源官方媒体/网络新闻




